朝のニュース解説‖選挙とSNSの盲点‖2026年4月28日(火)
【結論】
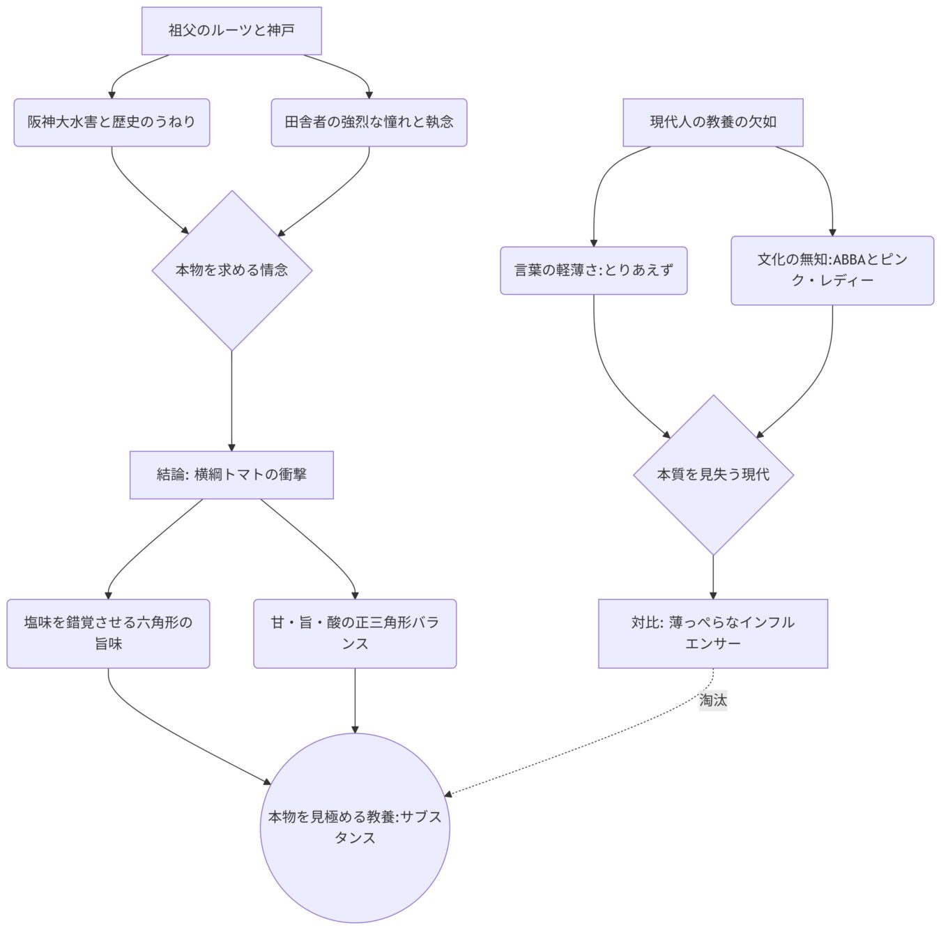
「とりあえず」と口走る薄っぺらい教養の欠如が蔓延する中、歴史的ルーツと本物の味(甘味・旨味・酸味の正三角形)を知ることこそが、現代の虚無に対抗する唯一の「サブスタンス(実体・本質)」である。
【ポイント3選】
- ビール以外の「とりあえず」: 言葉の重みを知らない現代人への痛烈な違和感
- 水害の記憶と神戸への情念: 阪神大水害が結ぶ奈良と神戸の抜き差しならないルーツ
- 横綱トマトの「正三角形」: 塩味さえ錯覚させる究極の旨味と教養なきインフルエンサーへの冷笑

「とりあえず」から始まる教養なき世界の蔓延

ビール以外に「とりあえず」は許されない
「とりあえず、これで行きましょう」
仕事の現場で、息をするようにこの言葉を吐く輩がいる。そのたびに僕は、腹の底から湧き上がる嫌悪感を抑えきれなくなる。「とりあえず」だと? お前は何を言っているんだ。
僕がまだ若かった頃、会社の上司に「とりあえず、こうしておきました」と報告したことがある。その瞬間、雷が落ちた。「とりあえずって言うてええのは、ビール頼む時だけやぞ!」と。今になって思えば、怒られる理由は痛いほどよく分かる。確かにそうなんである。言葉の重み、仕事の責任から逃げるためのエクスキューズとして「とりあえず」を乱用する軽薄さ。そんなものは、居酒屋で「とりあえずビール」と頼む時以外に許されるはずがない。言葉を知らない、いや、言葉に込められた「サブスタンス(実体・教養)」を知ろうとしない連中が多すぎるのだ。

ABBAを見てピンク・レディーと嗤う絶望的な無教養
その「教養なき軽薄さ」が極まっているのが、今のインターネット空間である。例えば、僕が最高峰の「神戸本」だと断言してやまない江弘毅氏の著書『神戸と洋食』。この名著のAmazonレビューに、こんなことを書いているアホがいた。

「この人の文章は、どこか『エルマガジン』や『あまから手帖』のような感じがして、オリジナリティがない」
……思わず画面に向かって「本人やんけ!」と全力でツッコミを入れてしまった。オリジナルもクソもない。関西の文系学生たちがこぞって読んでいたあの雑誌のカルチャーを、ゼロから作り上げた張本人に向かって「エルマガジンのパクリ」とは、一体どういう神経をしているのか。
これはアレだ、「ABBAを見て『ピンク・レディーみたいやな』って嗤う」のと同じである。自分たちが享受している文化の源流を知らず、表面的な「似ている・似ていない」だけで知ったかぶりをする。この絶望的な無教養こそが、現代の病巣なのだ。

祖父のルーツと水害が結ぶ「神戸への偏愛」
阪神大水害と奈良への逃避行が残したDNA
僕自身は神戸の人間でも兵庫の人間でもない。奈良の片田舎の出身だ。それでも、僕の中には神戸に対する抜き差しならない「愛着心」、いや、一種の「情念」のようなものがこびりついている。
うちの祖父は、もともと神戸の生田川付近の出身だった。しかし、戦前の昭和13年に起きたあの阪神大水害──手塚治虫が『アドルフに告ぐ』で生々しく描いた、あのむちゃくちゃな水害によって、神戸から奈良へ逃げてきたのだ。だから本籍はずっと兵庫県のまま。当時の徴兵は本籍地ベースだったから、奈良に住んでいながら、わざわざ姫路の連隊まで引っ張られていったという、歴史のうねりに翻弄されたルーツがある。
田舎者の憧れとジョン・ロブの靴
そうした背景もあって、関西の田舎者である僕にとって、神戸という街は常に強烈な憧れの対象だった。奈良の天理のクソ田舎の同級生たちもそうだったが、神戸へのコンプレックスは半端じゃない。
「絶対にジョン・ロブの靴は神戸で買う」
そう心に決め、中高生の頃から必死で金を貯め、元町で人生最初のジョン・ロブを買った時のあの執念。僕にとって神戸は、ただの「おしゃれな街」ではなく、自分の足元を確かめ、背伸びをしてでも触れたい「本物の文化」が息づく場所なのだ。
甘味・旨味・酸味の「正三角形」──元町「横綱トマト」の衝撃
塩なしで感じる六角形の「旨味(塩味)」
そんな「本物」を知る神戸の底力を、思い知らされる出来事があった。元町の「フルーツ1番」で売られている「横綱トマト」である。

ある日、馴染みの寿司屋でこれを切ってもらい、一口食べた瞬間、僕は「誰やねん! 塩かけたんは!」と叫びそうになった。塩など一切かかっていないのに、明確な「塩味」を感じたからだ。包丁に塩が残っていたのかと疑い、自分の家で切ってみても結果は同じ。
これは錯覚ではない。丸みを帯びた椎茸の出汁ではなく、昆布出汁のように少し尖った「六角形の旨味成分」(おそらくグルタミン酸ナトリウム的なもの)が、トマトの中に限界まで詰まっているから、舌がそれを「塩味(えんみ)」として誤認するのだ。かつて、祖父が奈良の畑からむしり取って、「霜が3回降りたから美味いはずや」と泥がついたまま口に放り込んでくれた水菜──極限まで旨味が増した、あの奇跡の味と同じ衝撃だった。

食べる向きで味が変わる奇跡のバランス
さらに恐ろしいのは、この横綱トマト、ただ切って皿に並べただけなのに、箸で掴んで「口に入れる向き」を変えるだけで味が変わることだ。
嘘だと思うなら試してみればいい。甘味、旨味、酸味のバランスが「綺麗な正三角形」を描いているため、口の粘膜に最初に当たる「頂点」が甘味か、酸味か、旨味かで、脳が受け取る第一印象が劇的に変わるのだ。割烹の職人が「大根は切り方で味が変わる」と言うのを「嘘つけ」と思っていたが、あれは本当だった。本物の食材が持つポテンシャルとは、かくも恐ろしい。

サブスタンスなきインフルエンサーへの痛烈な皮肉
こうした「本物」の凄みを語ろうとする時、今の世の中を見渡すと眩暈がしてくる。
中国のインフルエンサーが、たった4秒で服を着替えて「ワーッ」と騒ぎ立てるだけで物が売れる時代。中身のない薄っぺらい宣伝がもてはやされる時代。だが、本当に何かを伝え、宣伝したいのなら、お前の頭の中に「教養(サブスタンス)」が詰まっているかどうかが問われるのだ。

サザエさんの年齢設定(24歳)も、バカボンのパパの年齢(41歳)も知らない。サザエとカツオの年齢がなぜあんなに離れているのか、その間に「15年戦争」があったという当時の家族のリアルすら読み取れない。小津安二郎の『東京物語』(昭和28年)の背景にある戦争の影すら想像できない。

そんな薄っぺらい連中が、表面的な言葉だけで「本物」を語ろうなどと片腹痛い。教養なきインフルエンサーの騒ぎ声に惑わされず、自らの舌で、頭で、歴史で「本物」を味わうこと。横綱トマトのあの狂おしいほどの旨さは、そんな当たり前の事実を僕たちに突きつけている。


「とりあえずビール」の重みと、あの横綱トマトが突きつける「本物」の凄み、ちょっとは伝わったかと思うんやわ 。頭の中に教養(サブスタンス)が詰まってないから、世の中の薄っぺらい情報にコロッと騙されてまうわけですよ 。
次回の記事ではね、その教養なき世界の成れの果て、国際政治の底知れぬ「闇」とメディアの絶望的な怠慢について語らせてもらうつもりです。
冷静に考えてみてほしいんやけど、2重3重の防空システム「アイアンドーム」を持つイスラエルが、なんで機関銃を背負って歩いてくるハマスの歩兵の奇襲を『見逃した』のか 。おまけに犠牲になったのは、都合よく戦争反対派の人たちばっかりやったという、あの気味の悪さ 。
それに、NPT会議で大国がエゴで横暴を極める中、国連の軍縮トップである日本人の中満泉さんを、日本のメディアは毎日新聞以外完全に黙殺してるわけです 。このアメリカに尻尾を振るだけの情けない従属っぷり、新聞読んでるだけでほんまに皮膚が爛れそうになるんやわ 。
『銀河英雄伝説』のオーベルシュタインも青ざめるような、ネタニヤフの冷酷な権力構造 。権力への忖度と暴走がどうやってリンクしてるのか、徹底的に解剖していくんで、次も一緒に考えていけたらと思うわけですわ。





コメント