2026/1/20(火)朝刊チェック:高市早苗さんが内閣総理大臣でほんとうに良かった高市早苗内閣があと8年ぐらい続いて欲しいと心の底から思える理由について
記事の要約と図解
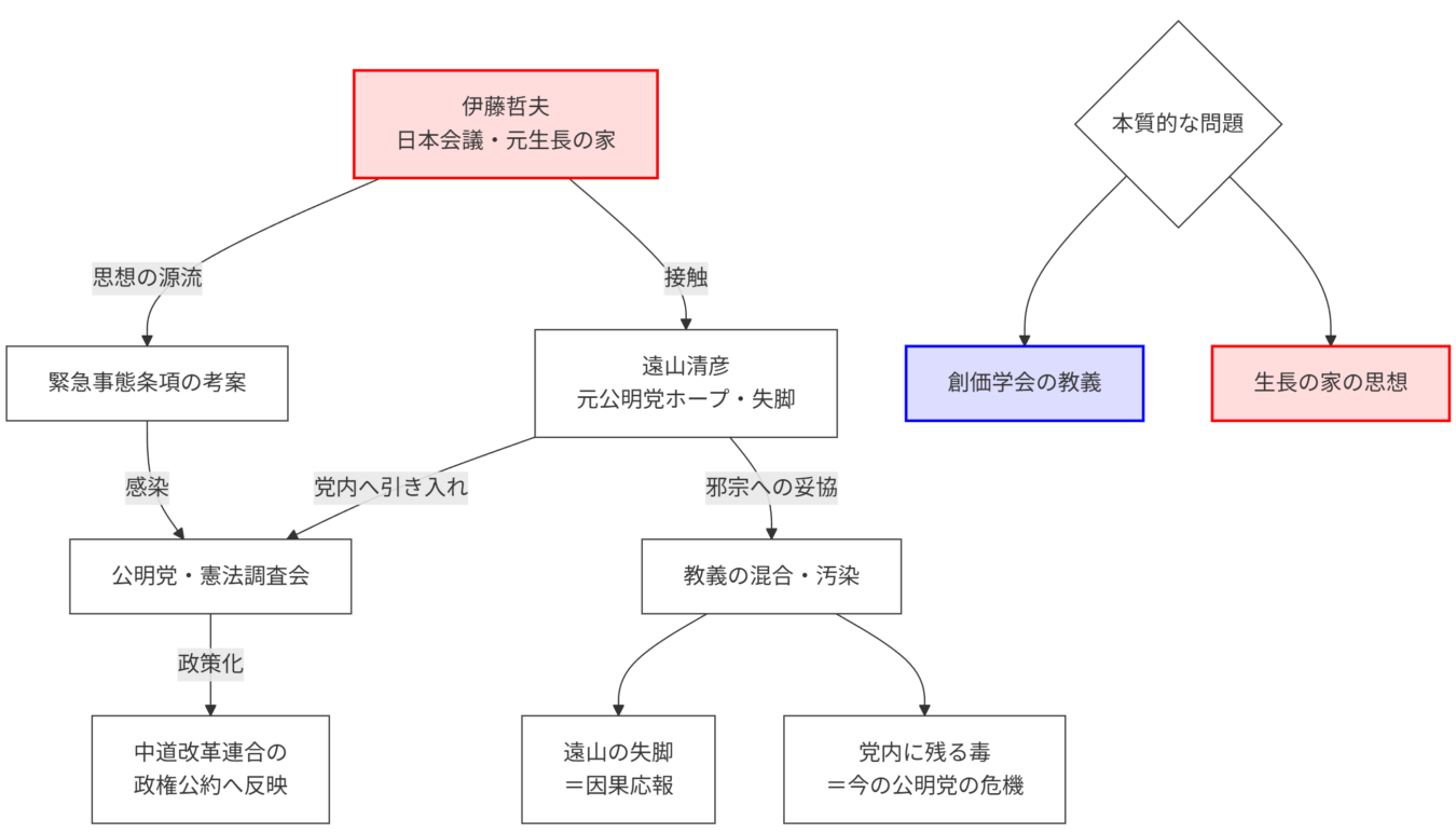
【結論】 遠山清彦が去った後も、公明党内には「伊藤哲夫(元・生長の家学生運動家)」が考案した「緊急事態条項」という名のウイルスが残留している。公明党や中道改革連合が「現実的対応」として掲げる改憲案は、実は創価学会が最も警戒すべき「右派宗教運動」の理論そのものであり、学会員は知らず知らずのうちに敵対思想の片棒を担がされている。
【ポイント3選】
1. 伊藤哲夫の正体:日本会議の頭脳であり、その出自は創価学会と敵対してきた「生長の家」学生運動にある。彼こそが「緊急事態条項」の発案者だ。
2. 遠山の置き土産:遠山清彦は失脚したが、彼が党憲法調査会事務局長時代に伊藤哲夫を招き入れて定着させた「改憲のロジック」は、未だに党是として残っている。
3. 無自覚な布教:現在、学会員が配っている政策チラシ(緊急事態条項の必要性)は、実質的に伊藤哲夫の思想を広める行為に他ならない。

銀座のクラブ通いがどうした。融資の口利きがどうした。
世間も、そしておぼこい学会員たちも、遠山清彦という男の失脚を「金と女と酒」というありふれたスキャンダルだと思い込んでいる。
だが、それは間違いだ。断言しよう。
遠山清彦が公明党に残した最大の「大罪」は、そんなチンケな話ではない。
彼は、党の中枢に**「伊藤哲夫」という名の致死性のウイルス**を招き入れ、党の遺伝子(DNA)そのものを書き換えてしまったのだ。
本稿では、遠山清彦という「感染経路」を通じて公明党に植え付けられた猛毒の正体と、未だにその毒を「良薬」と信じて飲み続けている支持者たちの喜劇について、徹底的に解剖する。

■ 第一章:毒の正体──「伊藤哲夫」とは何者か
まず、公明党が現在ありがたがっている「緊急事態条項」の本当の作者について話そう。
公明党や中道改革連合の幹部たちは、これを「我々が考えた現実的な加憲案」などと吹聴しているが、真っ赤な嘘だ。
その絵図を描いた黒幕は、伊藤哲夫(日本政策研究センター代表)。
安倍政権下で改憲の旗振り役を務めた、日本会議の理論的支柱である。
彼の出自を知れば、事の深刻さが分かるはずだ。
伊藤哲夫は、かつて「生長の家」学生運動で鳴らした闘士だ。戦後の右派運動の中で、国家主義的な価値観を堅持し、平和主義や政教分離を掲げる公明党・創価学会とは、思想的に「水と油」どころか**「不倶戴天の敵」**として対峙してきた勢力である。
その彼が、「真正面からの9条改正はハードルが高い。まずは緊急事態条項という『裏口』から風穴を開けよう」と考案した策謀。それが、今の公明党が掲げている政策の正体なのだ。
■ 第二章:感染経路──遠山清彦の「背信」
〈発言要旨〉公明・遠山清彦憲法調査会事務局長 9条改正「国民投票で否決されるリスク考慮せざるをえない」
では、なぜ「敵」の思想が、あろうことか公明党の党是になったのか。
ここで登場するのが、遠山清彦だ。
かつて公明党のホープであり、党憲法調査会の事務局長という要職にあった彼は、あろうことかこの伊藤哲夫を公明党の勉強会に講師として招き入れた。
本来であれば、思想的な防壁を築いて拒絶すべき「異教の論理」を、彼は「自民党との連立を円滑にするためのツール」として欲しがったのだ。

これは政治的な妥協などではない。宗教的な観点から言えば、自らの教義(平和主義・人間主義)の中に、敵対する教義(国家主義)を混入させる**「純粋性の破壊」**である。
日蓮大聖人の教えでは、法を誹謗し、邪宗に妥協することを「謗法(ほうぼう)」として最も厳しく戒めているはずだ。
遠山清彦は、党内での出世と保身のために、師匠の教えではなく、伊藤哲夫という「他宗の教祖」の教えに平伏した。
彼が銀座で豪遊し、社会的生命を絶たれるに至ったのは、単なる不祥事ではない。教団の純粋性を汚したことに対する**「現証(げんしょう)」**、すなわち仏罰が下ったと見るのが自然だろう。
■ 第三章:未だ解けぬ洗脳──汗をかく学会員の「悲劇」
遠山清彦という「宿主」は、政治の世界から抹殺された。
しかし、彼が持ち込んだウイルスは除去されるどころか、今や党の血管の隅々まで行き渡っている。
現在の選挙戦を見てみるがいい。
純粋無垢な学会員の皆さんが、必死の形相で配っている政策チラシや、公明党が掲げる公約の中に、「緊急事態条項」の文字が踊っているはずだ。
あなたたちは、それを「平和を守るための自分たちの政策」だと信じて疑っていないかもしれない。
だが、そのアイデアの出処は、あなたたちが最も警戒し、忌み嫌うべき「伊藤哲夫(生長の家OB)」なのだ。
学会員が汗水垂らして、敵対思想家のアイデアを実現するために集票活動を行い、伊藤哲夫の手のひらの上で踊らされている。
これほどの喜劇、これほどの悲劇が他にあるだろうか。
■ 結論:党内を「消毒」せよ
遠山清彦を切り捨てただけで問題が解決したと思ってはならない。
トカゲの尻尾を切っても、本体に回った毒は消えないのだ。
公明党が真に「中道」の政党として再生し、支持者の信頼を取り戻す道は一つしかない。
遠山氏が持ち込んだ「伊藤哲夫由来の政策」をすべて洗い出し、廃棄することだ。
「緊急事態条項」を公約から削除し、日本会議的な改憲論から決別する。党の根幹を「消毒」する。
それがなされない限り、公明党はずっと**「死んだ遠山の亡霊」と「伊藤哲夫という異教の神」**に操られる、哀れなマリオネットのままである。
人気ブログランキング





コメント