2025/10/15(水)朝刊チェック:高市早苗はなぜいつも同じ失敗をするのか
高市早苗氏の一貫した政治的失敗パターンについて、菅野氏は、その構造と具体例を明確に示しています。話者である菅野氏は、高市氏の行動を予測可能であり、同じ失敗を繰り返す「パターン」であると断じています。
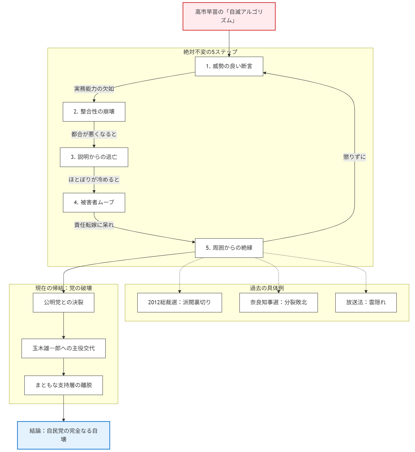
高市早苗氏の一貫した失敗パターン
菅野氏は、高市氏の政治的失敗は、約30年前の新進党時代から現在に至るまで、常に同じサイクルをたどっていると指摘しています。このパターンは以下の5つのステップで構成され、循環的に繰り返されると分析されています。
- 強い言葉で言い切る: まず、勢いよく強い言葉で自らの立場や意見を断言します。
- 整合性が取れなくなる: その結果、発言の間に矛盾が生じ、整合性が取れなくなります。
- 説明からの逃避: 説明することが面倒になり、雲隠れするなどして逃げます。
- 被害者ムーブ: しばらく経って再び姿を現した際には、「被害者ムーブ」を演じ、他人のせいにして悪口を言います。
- 愛想を尽かされる: 最終的に、周囲の人間から愛想を尽かされ、孤立します。
このパターンは、高市氏が政治家として最もやってはいけないことをずっと続けている結果であるとされています。

過去の事例に見る一貫性
この一貫した失敗パターンは、過去の様々な政治的局面で観察されていると指摘されています。
2012年自民党総裁選挙における高市氏の動向と波紋

- 【当時の状況と背景】
- 時期: 2012年、民主党・野田政権末期の自民党総裁選挙。
- 背景: 高市氏が所属していた町村派(清和会)の会長である町村信孝氏が、自ら総裁選への立候補を表明。派閥が安倍氏と町村氏の間で分裂の危機にあった。
- 【高市氏の突発的な行動と暴言】
- 派閥離脱: 下克上をするにしても派閥のルールや礼儀として慎重に動くべき場面で、分裂がまだ決まっていない段階にもかかわらず「私は安倍晋三さんを応援します」と強い言葉で宣言し、勝手に派閥を飛び出した。
- 町村氏への攻撃: その後、公の場において町村氏を「人間として終わっている」と激しく批判した。
- 【安倍晋三氏の怒りと評価】
- 計画の混乱: 安倍氏自身は慎重に事を進めようとしていたため、高市氏の身勝手で「行儀の悪い」振る舞いによって計画がぐちゃぐちゃになってしまった。
- 安倍氏の感情: この件で安倍氏は高市氏を大嫌いになったとされる。彼女の行動の理屈などではなく、「見ていて気持ち悪い」「恥ずかしい」と感じていたと指摘されている
奈良県知事選挙
- 奈良県知事選挙: 奈良の新しい時代が来ると強い言葉で語り、自分の子飼いを東京から連れてきて押し込みましたが、現職が反発し自民党県連が分裂しました。揉め事が起こると高市氏は「1週間捕まらへん(連絡が取れない)」状態になり逃避し、選挙後に維新に敗れると、分裂した現職のせいにして自らは被害者ムーブを取りました。
放送法に関する件
放送法に関する件: 「なんか問題があるんですか」といった強い言葉で始まりましたが、問題が積み重なると雲隠れし、その後被害者ムーブで現れるという、このパターンが当てはまるとされています。高市早苗氏、総務省文書は「怪文書の類い」 放送法巡 総務省「ねつ造でない」と結論 放送法文書の調査 高市氏、閣僚辞任を否定 「内容が不正確」
より大きな政治的文脈と現在の失敗
菅野氏が言及する直近の政治的失敗(自民党総裁就任後の行動)は、この一貫したパターンの延長線上にあると分析されています。
- 政治家としての稚拙さ: 高市氏の政治家としての知切さ(判断力の低さ)が、現在の政局の混乱の主要因であるとされています。
- 公明党との決裂と構造変化: 企業・団体献金に関する問題で、高市氏側の対応により公明党が野党に回るという大きな連立離脱の危機を招きました。自民党幹事長が企業・団体献金を「自民党の財政面の成り立ちを全く否定するもの」として守る姿勢を示したのに対し、高市氏(斎藤さん)は企業・団体献金が問題だという本音を語り、本音同士の衝突が起こっています。
- 玉木雄一郎氏の台頭: この高市氏の失敗の結果、政治構造が大きく変化し、朝日新聞や産経新聞といった主要な新聞の一面で、高市氏ではなく国民民主党の玉木雄一郎氏が政治の「真ん中」にいるような構図が描かれる事態となりました。これは、政治が「構図と構造の芸術」であるという観点から、高市氏の判断ミスによるものだと強く批判されています。
分析の結論
菅野氏は、高市氏の行動は「コつぶ(小物)」であり、彼の視野の中で行動が読めてしまうほど程度が低い人間であるとしています。彼女の失敗は、個人的な問題(田舎のアホの子ムーブ)であり、彼女が総裁に居続けることで自民党が徹底的に破壊される(加速主義的解決)ことを期待していると述べています。高市氏が内閣総理大臣になれば、周囲には教育勅語や日の丸を持った能力の低い支持者しか残らなくなり、まともな有権者が自民党から離れるため、野党側の選挙が非常に楽になるとの見解を示しています。




コメント