2025/12/30(火)朝刊チェック:迷惑系YouTuberの生態について
事の要約と図解
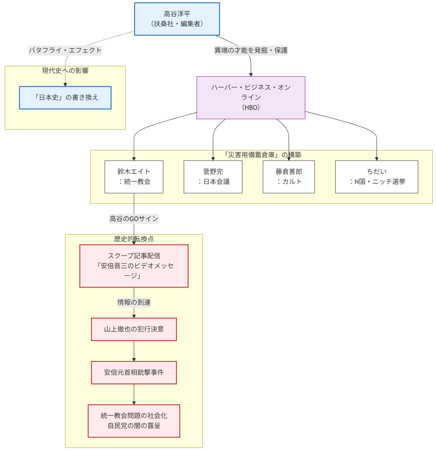
【結論】 安倍晋三元首相銃撃事件と、それに続く統一教会問題の噴出。この現代史の激動の「真の震源地」は、扶桑社の編集者・高谷洋平である。彼がウェブメディア『HBO』という「災害用備蓄倉庫」を守り抜き、鈴木エイトや菅野完といった異端の才能を世に放たなければ、日本の歴史は全く異なる(そしてより暗い)ものになっていただろう。
【ポイント3選】
- 歴史の引き金: 山上徹也被告の動機となった「安倍氏のビデオメッセージ」を世界で最初に報じたのは、高谷氏率いるHBOだった。
- 災害用備蓄倉庫: 大手メディアが無視した「統一教会」「日本会議」というタブーを、彼は唯一「面白い」と評価し、記録させ続けた。
- 異能のプロデューサー: 誰からも相手にされなかった我々(菅野・鈴木・藤倉・ちだい)を見出し、商業ベースに乗せたのは、彼の眼力と気骨である。

私が菅野完でございます。朝刊チェックの時間がやってまいりました。頑張っていかなあかんなぁ~言うてるところなんですけど。
さて、今日は一つの話をしようと思う。近年の日本史を揺るがした、あの巨大な事件。その裏側に、ほとんどの人がその名を知らない、しかし決定的な役割を果たした一人の男がいたという話を。多くの報道、多くの論評が世に出たが、その震源地に誰がいたのか、本当のところは語られていない。
その男の名は、高谷洋平。扶桑社の一編集者だ。これから語るのは、彼という存在がいなければ、日本の現代史は全く違う様相を呈していたであろうという、紛れもない事実についてである。
1. すべての始まり:歴史の引き金を引いた一本の記事
報道には、時として歴史そのものを動かすほどの力がある。それはジャーナリズムの栄光であると同時に、恐ろしいほどの重責を伴うものでもある。そして、安倍晋三元首相が凶弾に倒れるというあの悲劇において、その「引き金」となった一本の記事が存在した。本章では、その歴史的な報道が、いかにして生まれ、誰によって世に放たれたのかを明らかにしたい。
結論から言おう。日本の戦後史に刻まれることになるあの事件の、直接的な動機の源泉となった情報を世界で初めて報じたのは、高谷洋平氏が責任編集者を務めていたウェブメディア『ハーバー・ビジネス・オンライン(HBO)』だった。

世界で一番最初に、安倍晋三元首相が統一教会(現・世界平和統一家庭連合)の関連団体が主催する集会へビデオメッセージを寄せていたという動かぬ事実を、証拠写真と共に叩きつけたのが、高谷氏率いるHBOのチームだったのである。だが、これを単なるスクープだと思うな。歴史的な重み、という言葉ですら生ぬるい。
なぜなら、この報道こそが、山上徹也被告が安倍晋三というターゲットに照準を合わせ、犯行を決意するに至った直接的な情報源であったと、私、菅野完は分析しているからだ。「山上が安倍晋三を殺すと決めた結果の、あの例の統一教会の集会に安倍がビデオメッセージ寄せているっていう記事」。まさにこの記事を世に出したのが、高谷氏のチームだったのだ。
この事実をもって、私は断言する。「あのメディア(HBO)は歴史を変えているんです」。高谷洋平という編集者は、単に一つのニュースを報じたのではない。彼は、日本の歴史が大きく転換する、その分岐点そのものを作り出した張本人なのである。
では、なぜ他の大手メディアではなく、HBOという一つのウェブメディアだけが、この歴史的な一報を放つことができたのか。その背景には、当時の日本のメディアが抱えていた深刻な病巣と、その中で孤軍奮闘した高谷氏の特異な存在があった。
2. 「災害用備蓄倉庫」としてのHBO:無視された真実の最後の砦
安倍元首相銃撃事件が起きるまで、日本のメディア空間には、統一教会問題に関する巨大な「空白」が広がっていた。それはタブーであり、触れてはいけないもの、あるいは商業的に成り立たないものとして、社会全体から意図的に無視されていたと言っていい。この異様な空気の中で、HBOは極めて特異な、そして歴史的に重要な役割を果たしていた。
HBOは、主流メディアから完全に無視されていたテーマと、それを追いかける我々のような書き手たちにとって、文字通り「唯一の聖域」であった。事件が起きる前、鈴木エイトがどれだけ統一教会の闇を追及しようと、私が日本会議の問題を暴こうと、「誰も相手にしてくれなかった」。書けども書けども読まれず、社会的な反響など皆無に等しい。我々はメディアという荒野で、完全に孤立無援の状態にあった。
そんな中、たった一人、我々の仕事に価値を見出してくれたのが高谷洋平氏だった。彼は我々に対し、「お前らは面白い」と言い放ち、執筆の場を提供し、原稿料を払い続けてくれた唯一の理解者だったのである。
彼が守り育てた「聖域」には、社会の主流から弾き出された、しかし今思えば極めて重要なテーマを追う専門家たちが集結していた。
- 統一教会問題(鈴木エイト)
- 日本会議問題(菅野完)
- カルト宗教問題(藤倉善郎)
- N国党などのニッチな政治問題(選挙ウォッチャーちだい)
- ネトウヨの問題(清義明)
これらのテーマは、平時においては多くの人々から「無駄だ」「マニアックすぎる」と笑われていたかもしれない。だが、高谷氏が運営していたHBOは、まさに「災害用備蓄倉庫」そのものだったのだ。晴天が続く間は誰もその価値に気づかないが、ひとたび社会を揺るがす大災害(=安倍元首相銃撃事件とそれに続く統一教会問題の噴出)が起きた時、事態を理解し、本質を暴くために不可欠な情報と専門家が、すべてその倉庫の中に保管されていた。そして、高谷洋平という名の管理人が、たった一人でその備蓄倉庫を守り続けていたのである。
これだけの異能の集団をまとめ上げ、歴史的な成果に繋げてみせた高谷洋平とは、一体どのような人物なのか。その核心に迫ってみよう。
3. 異端の才能を見抜く眼:プロデューサー高谷洋平の功績
編集者という仕事の本質は、送られてきた原稿のてにをはを直すことではない。世間がまだその価値に気づいていない「才能」の原石を見つけ出し、それを磨き上げ、商業的な成功へと導くプロデュース能力にある。その意味において、高谷洋平氏は、間違いなく現代日本で最も卓越したプロデューサーの一人であった。
彼がまだ誰も見向きもしなかった時代に「拾い上げた」才能のリストは、壮観ですらある。主流メディアが完全に無視していた統一教会問題の追及という、鈴木エイトの孤独な戦いに唯一の場を与え続けた。その執念が実を結び、歴史の針路を変える決定的スクープに繋がったのは、先に述べた通りだ。自身のブログで地道な活動を続けていた選挙ウォッチャーちだいを、「商業メディアに一番最初に引っ張り出した」のも高谷氏だった。ニッチな専門家を、メジャーな言論空間へと接続させたのだ。
そして、何を隠そう、この私自身、彼がいなければ今の場所にはいない。HBOでの連載をプロデュースしてもらった結果、30万部を超えるベストセラーとなった『日本会議の研究』が生まれた。だが、彼の真骨頂はここからだ。単に本をヒットさせて終わりではない。その実績を引っ提げ、私を『週刊SPA!』の巻頭コラムに起用する道筋を作ったのも彼だった。一つの成功をテコに、才能をより大きな舞台へ戦略的に押し上げる。これこそが真のプロデューサーの仕事だ。
これらの実績に共通しているのは、高谷氏の「誰も相手にしなかった才能を独占的に発掘する」という、類稀なる眼力だ。我々は皆、それぞれの分野で主流から外れたテーマを扱う「異端児」だった。しかし、高谷氏だけが、その異端性の中に潜む「面白さ」という本質的な価値を、誰よりも早く、そして正確に見抜いていた。
だからこそ、私や鈴木エイト、藤倉善郎、ちだいを含め、彼と仕事をした関係者は皆、口を揃えてこう言うのだ。「彼に拾ってもらった」と。我々にとって高谷氏は、単なるビジネスパートナーではない。キャリアの危機を救い、その後の道を切り拓いてくれた、紛れもない「恩人」なのである。
4. 最後の「旧世代」編集者:高谷洋平という男の気骨
現代のメディア業界は、効率とコンプライアンスを重視する、ビジネスライクな空気に覆われている。だが、かつては違った。作家の懐に深く飛び込み、リスクを恐れず、共に酒を酌み交わしながら一つの作品を世に送り出す。そんな気骨を持った「旧世代」の編集者たちがいた。高谷洋平は、その最後の生き残りとも言える、今では極めて稀有な存在だ。
彼の仕事を比喩で表現するなら、「棘のある植物を育てる庭師」という言葉が最もふさわしいだろう。主流のメディアという名の、きれいに整備された花壇では、我々のような扱いにくい書き手や、統一教会問題のようなタブーなテーマは育てられない。だが、そうした棘のある植物は、時として社会という病んだ身体を癒すための強力な薬効を持つ。高谷氏はそのことを誰よりも理解し、HBOという自らの庭で、人知れずそうした植物をたった一人で育て上げてきたのだ。
彼の先見性、度量、そしてジャーナリズムへの揺るぎない信念がなければ、今日の統一教会問題がここまで社会的に認知されることはなかっただろう。我々のような書き手が、今こうして言論活動を続けられているかも分からない。
歴史の教科書に彼の名が載ることはないだろう。だが、この国の現代史を本当に理解したいなら、我々はまず高谷洋平という編集者の、静かで、しかし途方もなく重い仕事について語らねばならない。




コメント