2026/3/13(金)朝刊チェック:アメリカよりもイランの言い分の方がよほどマトモに思える件
記事の要約と図解
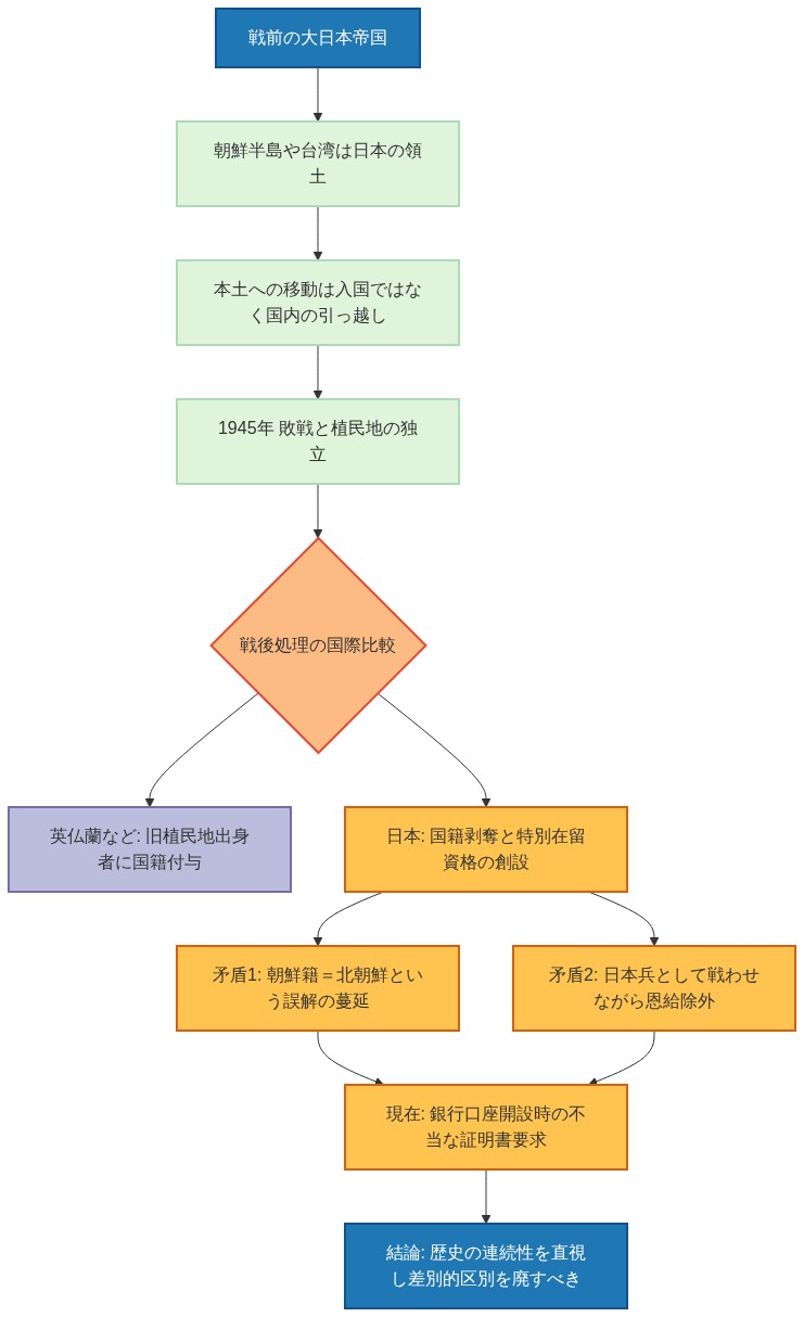
【結論】 在日韓国人に対する銀行口座開設時の「特別永住者証明書」提示要請は、歴史的経緯を完全に無視した暴挙である。彼らは「外国人として入国」したのではなく、かつての大日本帝国臣民として「国内を移動」してきた人々であり、戦後日本が世界標準に反して不条理に国籍を剥奪し、複雑な在留制度を押し付けた結果生じた犠牲者なのだ。
【ポイント3選】
- 「入国」ではなく「国内の引っ越し」: 戦前、朝鮮半島は日本の領土であり、彼らは現在の入管法に定める手続きを経て入国した外国人ではなく、国内を移動してきた人々である。
- 世界標準から逸脱した戦後処理: イギリスやフランスなど旧宗主国が、独立後も国内に残る旧植民地出身者に国籍を付与したのに対し、日本だけがわざわざ国籍を取り上げ、「特別在留許可」という歪な制度を作った。
- 「朝鮮籍=北朝鮮」の誤解と恩給の不条理: 「朝鮮籍」とは大日本帝国領朝鮮の戸籍を意味する。日本人として戦わせ、靖国に祀る一方で、戦後は国籍を理由に恩給から外すという、レイシズムに基づく自己矛盾が根本にある。
――国家の都合に翻弄された「日本人」たちの記録
昨今、ニュースやSNSを通じて「特別永住者」という言葉を頻繁に目にするようになりましたが、その背後にある重層的な歴史を意識している人は多くありません。しかし、その根底にある「国籍」や「特別永住者」という制度が、どのような歴史的経緯を経て成立したのか、その正確な成り立ちを説明できる人はどれほどいるでしょうか。

発端となる一つのニュースがあります。在日韓国人が銀行口座を開設する際、一部の銀行がマネーロンダリング対策を理由に「特別永住者証明書」の提示を強いたことは不当であるとして、日本弁護士連合会(日弁連)が金融庁などに改善の要望書を提出しました。このニュースに対し、「外国人なのだから確認されるのは当然ではないか」と感じた方も少なくないでしょう。そうした反応は、現在の法制度のみを判断基準とした場合には自然な反応かもしれません。しかし、そこに欠けているのは「歴史的な連続性」という視点です。
しかし、歴史の針を1945年8月15日以前に戻すと、全く異なる景色が見えてきます。本記事では、感情的な対立を排し、純粋な「歴史的事実」と「法理」の視点から、日本の戦後処理の特異性と不条理を読み解きます。複雑に絡み合った歴史の糸を解きほぐした時、あなたの「国籍」に対する常識は、大きく揺さぶられるはずです。
1. 「外国人」としての入国ではなかったという事実
1945年以前の現実:彼らは「大日本帝国臣民」であった
1945年8月15日の敗戦まで、朝鮮半島は「大日本帝国領朝鮮」であり、台湾も「大日本帝国領台湾」でした。そこに住む人々は、当時の法制度下において「大日本帝国臣民」として扱われていました。日本政府は彼らを工場で働かせ、軍隊に徴兵し、ときには「天皇陛下のために」と命を懸けることを強いたのです。
海を渡った理由は「入国」ではなく「国内移動」
現在の入管法が定める「外国人」とは、国境を越え、所定の入国手続きを経て日本に入ってきた人々を指します。しかし、当時の朝鮮や台湾から本土へ来た人々は、大日本帝国の領域内を移動したに過ぎず、入国手続きなど存在しませんでした。法的には、大日本帝国の戸籍(外地戸籍から内地への移動)という枠組み内における『国内移動』に他なりませんでした。行政手続き上、パスポートや査証(ビザ)といった概念すら存在しない、純然たる領土内の移動でした。
戦争が終結し、領土の範囲が変わったからといって、昨日まで「大日本帝国臣民」として等しく国内移動をしていた人々に対し、突如として「外国人だから出て行け」と迫ることは、法理上極めて困難でした。ここに、日本の戦後処理が抱える根本的な矛盾が潜んでいます。
2. 世界基準から逸脱した、日本の「国籍剥奪」という異例
欧州の旧宗主国(英・仏・蘭など)との対比
戦後、植民地が次々と独立を果たした際、フランス、オランダ、イギリスといった旧宗主国はどのような対応をとったのでしょうか。彼らは、独立後も自国内に留まった旧植民地出身者に対し、国籍の選択権を付与したり、そのまま市民権を認めたりする措置を講じました。それが当時の国際社会における標準(スタンダード)な対応でした。一方、日本が取った措置は、こうした国際慣習から大きく逸脱したものでした。
意図的に構築された「特別永住」という歪な制度
ところが日本は、1952年のサンフランシスコ平和条約発効に合わせ、当時の法務府は一件の通達のみで、国内に留まった旧植民地出身者の日本国籍を一律に喪失させました。本人たちの意思を一切無視した、法的・行政的な断絶の強行でした。
正規の入国手続きすら経ていない彼らを、ある日突然「外国人」として扱うためには、法的な整合性が取れません。そこで国は、個人の意思に基づく国籍選択の機会すら与えず、あえて排除し、「特別永住」という極めて複雑で歪な在留制度を構築しました。これは、かつての宗主国の戦後処理と比較しても、世界的に類を見ない極めて特異な、飾意図的な「排除の論理」に基づいた措置と言わざるを得ません。
3. なぜ日本は彼らから国籍を奪ったのか ――「口減らし」の力学
では、なぜ日本政府はそこまで手間をかけて旧植民地出身者を排除しようとしたのでしょうか。その背景には、敗戦直後の圧倒的な食糧不足がありました。
深刻な飢餓と「生存の優先順位」

当時は「プラカード事件」に象徴されるように、国民が「残人民飢えて死ね」と天皇に直訴するほど、深刻な飢餓が支配していました。東京でも餓死者が続出する危機的状況下で、国家として「少しでも口減らしをしたい」という冷酷な力学が働いたのは事実です。
歴史の闇に葬られたトップの関与
しかし、注目すべきは、この国籍剥奪という重大な決定に、当時の「最高責任者」たちが明確な政治的意図を持って、極めて主体的に関与していたという歴史の闇です。

食糧難という大義名分の陰で、トップの強い意向によって特定の人々から権利が奪い去られた事実を、我々は直視しなければなりません。1949年の吉田茂首相からマッカーサーへの書簡(旧植民地出身者の送還を求める内容)など、具体的な公文書が示す通り、この国籍剥奪は偶然の産物ではなく、国家による計画的な排除でした。
4. 誤解されがちな「朝鮮籍」と戦後補償の不条理
「朝鮮籍」とは何か
運転免許証などの「朝鮮籍」という記載を「北朝鮮の国籍」と解釈するのは誤りです。これは、戦後に日本国籍を喪失し、かつ大韓民国の国籍も取得していない人々の出身地を示す、無国籍状態に置かれた人々を管理するための、行政上の便宜的な記号に過ぎません。彼らは「来た」人ではなく、歴史の荒波の中で「取り残された」人々、あるいはその子孫なのです。
日本人として動員し、補償の段で「外国人」とする矛盾
戦時中、日本政府は彼らを「日本人」として戦地へ動員しました。それにもかかわらず、戦後になると「国籍喪失」を理由に彼らを切り捨て、旧軍人や遺族に対する恩給、戦後補償の対象から一律に除外しました。国家の都合で「日本人」として死を強じながら、補償という責任が生じる段になって「外国人」として突き放す。ここには、人間としての尊厳を蹂躙する、極めて理不尽な不条理が存在しています。
5. 国家とメディアが加担した「北朝鮮への帰国事業」という終着点
この排除の論理は、その後の歴史においてさらに凄惨な形で結実します。それが「北朝鮮への帰国事業」です。
生活保護へのバッシングなどを通じ、「朝鮮人は日本の経済的負担だ」というプロパガンダが露骨に展開されました。彼らを日本から追い出すために、北朝鮮を「地上の楽園」と喧伝したのは、北朝鮮の工作員だけではありません。『人道的支援』という美名のもと、帰国を熱烈に推奨して世論を形成した読売新聞などの主要メディア、そして彼らを社会のコストと見なし、国家ぐるみの『厄介払い』を画策した日本政府が一体となって推し進めた事業だったのです。
彼らを追い出すための「万景峰号」を準備し、事実上の追放を画策した国家ぐるみのグロテスクな歴史。この経緯については、テッサ・モーリス=鈴木の『北朝鮮へのエクソダス』に詳述されています。他者を排斥する無知に陥る前に、現代の日本人が直視すべき事実です。

結論:歴史の連続性を無視した「区別」の危うさ
日本が選択した「国籍剥奪」と「複雑な在留管理制度」という道は、数世代にわたる定住者に対し、銀行口座の開設すら「不当に妨げられる」という、現代の不要な軋轢と分断を生み出しました。
「国へ帰れ」という言葉は、彼らがなぜ日本にいるのかという歴史の文脈を切り離した、無知ゆえの排斥と言わざるを得ません。彼らを日本人として扱い、日本の再建や戦争に動員した歴史的事実は、国籍という記号が変わったからといって消し去れるものではないのです。歴史的背景を正視し、事実に基づいた客観的な理解を持たなければ、この国に根深く存在する分断の構造を解消することはできません。銀行の窓口という日常の風景の中に、戦後日本が清算を拒み続けてきた「責任の放棄」という歪みが今なお鋭く突き刺さっていることに気づかなければなりません。それこそが、真の相互理解へと至る第一歩となるはずです。


「いや、あの時のカウンターはほんまに見事やったね。新大久保で在特会が『朝鮮人帰れ!死ね!』って喚いとる時に、当事者の人が出てって『死ね言うんやったら殺してみいや』って凄んだんよ。連中、根性ないから何もようせんわけ。
そこでその人が言い放ったんが、『なんぼでも帰ったるよ。お前らが言う「朝鮮人」ちゅうのは「大日本帝国領朝鮮」の人間やろ。帰れ言うんやったら、もういっぺん大日本帝国朝鮮を作らんかい!』って。もう痛快やったね。
これね、歴史のド真ん中を突いてるんですよ。今の特別永住者の人らって、戦後に韓国や北朝鮮から入国手続きしてやってきた外国人ちゃうからね。1945年の敗戦以前に、『大日本帝国』の一部やった朝鮮半島から、単なる『国内の引っ越し』として日本本土に来た人たちなんですよ。やのに、日本が負けて『大日本帝国領朝鮮』って場所自体がこの世から消滅してもうたから、元の所属に帰りようにも帰れんようになったんやんか。
歴史の経緯も知らんとヘイトスピーチしてる連中に、その歴史的背景と矛盾を突きつけた、ほんまに強烈で完璧なカウンターやったと思いますわ」




コメント