2026/2/1【選挙の話】全ての野党の皆さんへ
記事の要約と図解
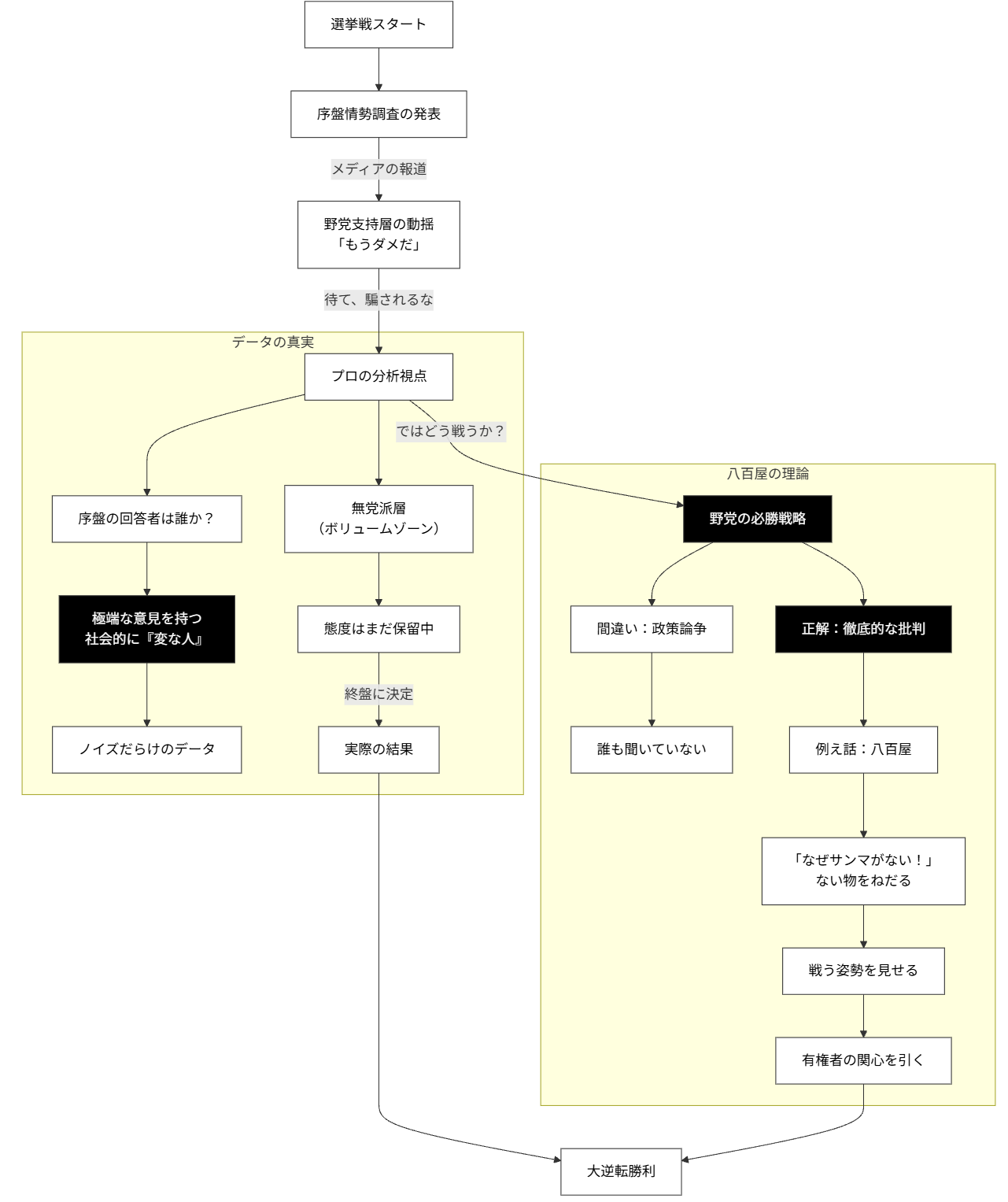
【結論】 選挙は「政策の品評会」ではなく「喧嘩」である。序盤の情勢調査に一喜一憂するな、あれは「変な人」の回答しか反映されていない。野党が勝つ唯一の方法は、八百屋で「ないもの」をねだるクレーマーのごとく、徹底的に与党の欠落を喚き散らすことだ。
【ポイント3選】
- 情勢調査の罠: 序盤の数字は「政治オタク(ノイジーマイノリティ)」の声しか拾っていない。勝敗を決める無党派層は最後まで動かない。
- 2021年の教訓: 立憲過半数予測から自民圧勝へ。歴史を見れば、序盤の予測がいかに当てにならないかは明白である。
- 八百屋の理論: 野党の仕事は対案を出すことではない。「秋刀魚のない魚屋」を罵倒するように、与党の不備を攻撃し続けることこそが最大の機能である

■ 【徹底解説】綺麗な選挙は負ける。プロが教える「情勢調査の嘘」と野党が貫くべき「八百屋の理論」
「今回の選挙、私は誰にも関与しない」
冒頭からハッキリ言っておく。今回の衆院選、私の会社の売上は200万円そこそこ、つまり実質的に「売上ゼロ」だ。選挙コンサルとして看板を掲げている以上、これは死んだほうがマシな恥ずべき数字である。
だが、だからこそ言えることがある。
カネをもらっている陣営への配慮も、クライアントへの忖度も一切必要ない。ポジショントーク抜きの、冷徹な「選挙の真実」を話そうと思う。
先日、ある創価学会の人間からこう言われた。「菅野さんは権力との戦い方をご存知ない」と。
ハッキリ言わせてもらう。権力と戦った気になっているあなた方より、私のほうが選挙の勝ち方を知っている。今日は、綺麗事を並べる全ての野党関係者、そして悲観に暮れる支持者に向けて、勝つための「マインドセット」を叩き込む。
1. 「序盤の情勢調査」という大嘘
選挙が始まるとすぐにメディアから「情勢調査」が出てくる。「自民安定多数」「立憲苦戦」、そんな見出しを見て「もう終わった」と絶望している野党支持者がいるなら、今すぐその思考を捨てろ。断言する。
序盤の情勢調査なんて、クソの役にも立たない。
なぜか。歴史を見れば明らかだ。
記憶に新しい2021年の衆院選。あの時、岸田政権下での最初の選挙で、メディアは何と言っていたか?
「立憲民主党、単独過半数の勢い」と報じた調査すらあった。野党界隈は色めき立った。
2021年の悪夢を思い出せ
しかし、蓋を開けてみればどうだ。
結果は、岸田文雄率いる自民党が、なんと過去20年で最高レベルの得票数を叩き出して圧勝した。安倍晋三よりも岸田のほうが票を稼いだのだ。

逆もまた然りだ。序盤で「自民圧勝」と出ても、終わってみればひっくり返ることなどザラにある。なぜこれほどまでにズレるのか。それは、世論調査の精度が低いからではない。「そういうもの」だからだ。
「変な人」しか答えない序盤データ
理由は極めて単純だ。
選挙が始まってすぐの段階で、「私は絶対にこの政党に入れる!」と鼻息荒く回答できる人間など、世の中から見れば「変な人」だけだからだ。
- ガチガチの固定層
- 強固な宗教団体の信者
- Twitter(X)で政治について四六時中語っているような連中
序盤の数字に反映されているのは、こういったノイジーマイノリティの声だけだ。
選挙の勝敗を握るのは、常に2割から3割存在する「無党派層」だ。彼らは選挙が始まっても、しばらくは態度を保留する。「誰に入れようかな」などと迷い、投票日の直前になってようやく心を決める。
この巨大なボリュームゾーンが動いていない段階の数字を見て、一喜一憂することほど愚かなことはない。データに踊らされるな。実態はまだ何も決まっていないのだ。
2. 野党は「政策」を語るな、「喧嘩」をしろ
では、その無党派層を動かすために何が必要か。
多くの野党候補者がここで致命的な間違いを犯す。「私たちにはこんなに素晴らしい政策があります」「対案を示します」などと言い出すのだ。
はっきり言う。
選挙演説に、政策なんて1ミリも必要ない。
政策を訴えたければ、機関紙やマニフェスト(紙)に書けばいい。マイクを持って街頭に立った時、有権者が求めているのは「高尚な議論」ではない。「戦っている姿」だ。
八百屋の理論:ないものをねだれ
ここで私が提唱する「八百屋(魚屋)の理論」を授けよう。
あなたが魚屋に行ったとする。今は秋だ。当然、サンマが食べたい。しかし、その魚屋の店頭にサンマが一匹も並んでいなかったらどうするか?
「サンマは置いてないんですが、代わりに美味しいオコゼがありますよ」
「季節外れのアスパラガスならあります」
そんな言い訳をする魚屋がいたら、客はこう思うはずだ。
「ふざけんな、店を畳め!」
野党の役割とは、まさにこれだ。
自民党という巨大な商店が、国民が求めている「安心」や「生活の安定」を品揃えしていない。その時、野党がやるべきは「ウチには別の野菜があります」とアピールすることではない。
「おい! なんでこの時期にサンマがねえんだよ!」
「オコゼなんか食えるか! サンマを出せ!」
と、店の前で大声で怒鳴り散らすことだ。たとえそれが「天候不順で不漁」という不可抗力であったとしても、関係ない。「内閣総理大臣が右利きなら、左利きの気持ちは分からないのか!」というくらい、無理筋でもいいから文句をつける。
それが「野党」という機能だ。
悪口こそが最大のエンタメであり、正義だ
「批判ばかりすると嫌われる」?
そんなものは、野党を黙らせたい与党側のプロパガンダだ。嘘をつくな。
あなた方の実生活を思い出してみろ。飲み屋で、PTAの集まりで、井戸端会議で、一番盛り上がる話題は何だ?
「他人の悪口」だろ。
人間は、誰かが権力者を吊るし上げ、徹底的に批判している姿を見ると興奮するし、共感するのだ。
かつて自民党が野党だった時代、彼らは何をしたか。丸川珠代が「愚か者めが!」と叫び、その言葉をTシャツにして売り出した。彼らは知っていたのだ。上品な議論ではなく、罵倒と喧嘩こそが票になることを。

だから、野党は恐れるな。
高市早苗の悪口を言え。対立候補の悪口を言え。
「政策論争」なんていう知的ぶった逃げ道を探すな。徹底的に戦う姿勢を見せた奴のところにだけ、票は集まる。
結論:悲観している暇があれば罵倒しろ
今回の選挙、情勢は厳しいかもしれない。だが、悲観する必要はない。
無党派層はまだ動いていない。彼らの心を掴むのは、綺麗な政策パンフレットではなく、なりふり構わず現状への怒りをぶちまける「熱」だ。
残り期間、死に物狂いで「悪口」を言い続けろ。
それが、権力と戦うということだ。

2026/2/15 追記

れいわ新選組目線で分析してみた



沖園リエ氏の会見は麻生太郎を全否定し、本能に訴えかける「態度」であり、泥臭い「喧嘩」だ。
1. 幻想の崩壊:おめでたい「政策論」への決別
菅野完氏はかつて、動画の中でこう断言した。「政策は選挙に関係ない」と。 この残酷な結論は、単なる放言ではない。彼が2012年と2014年の衆院選の現場で、骨の髄まで味わった実体験から導き出された確信だ。
ひるがえって、我々(あるいは野党支持者)はどうだ。いまだに「正しい政策を掲げれば有権者は振り向く」などという、おめでたい幻想にしがみついていないか。だが、現場にある現実は、そんな牧歌的なものではない。「良識」や「正論」が通じる相手など、端から存在しないのだ。
2. 創価学会の変貌:理念なき「勝ち馬」本能
その決定的な証拠が、あの「創価学会」の姿である。 かつて「平和の党」を標榜し、絶対平和主義を掲げていたはずの彼らが、あろうことかタカ派の象徴である安倍晋三氏に対し、教祖・池田大作氏に向ける以上の熱狂を持って声援を送っていた光景――。これをどう説明するつもりか。
平和主義? 福祉の党? そんな理念はどこにもない。そこにあったのは、思想信条の整合性などではなく、ただひたすらに「権力」と一体化しようとする組織の欲望だけだった。彼らにとって最優先されるのは高尚な議論ではない。組織と生活を守るために、確実に勝つ「勝ち馬」に乗ること。その実利のみが彼らを突き動かしている。
これが日本の選挙の正体だ。有権者は政策の中身など見ていない。この現実を直視せず、野党がいくら政策の正しさを説いたところで、それは敗者の遠吠えに過ぎない。
結論:政治に必要なのは「殺気」である
必要なのは、行儀のよい政策論争ではない。相手を全否定し、本能に訴えかける「態度」であり、泥臭い「喧嘩」だ。
相撲で言えば「四股(しこ)」である。 土俵の真ん中で、ドスンと四股を踏み、「ここから先はお前を通さない」という強烈な意思表示を見せること。理屈ではない。「あいつは生まれたことが間違いだ」と言わんばかりの――あくまで比喩だが――相手の存在そのものを否定する気迫。その「殺気」がない限り、この国の政治は動かない。




コメント