2026/2/1【選挙の話】全ての野党の皆さんへ
【第1回】野党が勝つためのリアリズム(全3回)・第1回:マインドセット編
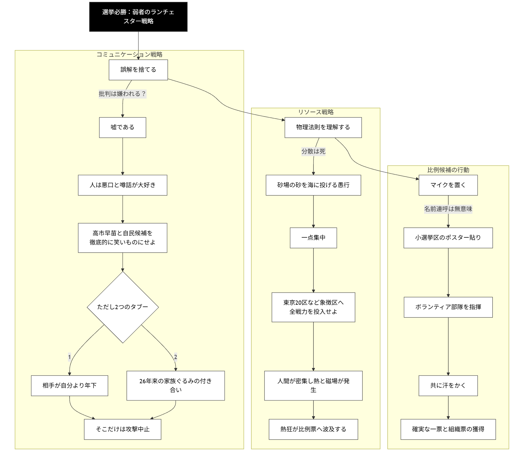
記事の要約と図解
【結論】 選挙とは「上品な政策論争」ではなく、人間のドロドロした感情を動かす「喧嘩」である。野党が勝つための唯一の道は、躊躇なき「悪口(批判)」の徹底と、リソースの「極端な一点集中」、そして比例候補による「ドブ板の徹底」にある。
【ポイント3選】
- 悪口こそ最強のコンテンツ:人は他人の噂話で最も盛り上がる。「批判は嫌われる」という常識は、野党を黙らせるための与党のプロパガンダに過ぎない。
- 物理法則「密は熱を生む」:弱小勢力が全方位に戦力を分散させるのは自殺行為。東京20区(宮本徹)のような象徴区に全リソースを注ぎ込み、熱狂の磁場を作れ。
- 比例候補はマイクを捨てろ:空虚な演説より、小選挙区のポスター貼りで汗をかけ。ボランティアという「票の塊」を動かす現場指揮官になれ。

■ 【徹底解説】「悪口」こそ最強の集票マシンである。弱小勢力が大勢力を倒すランチェスター戦略
全ての野党関係者、そして「まっとうな政治」を取り戻したいと願う有権者の皆さんへ。
前回は「情勢調査の読み方」について話したが、今回はより具体的、かつ実践的な「戦術」の話をする。残りわずかな選挙期間、あなた方が何をすべきか。答えはシンプルだ。
上品ぶるな。悪口を言え。そして、一点に群がれ。
「そんなことをしたら嫌われる」だと? 笑わせるな。今日は、あなた方の脳にこびりついた「敗北主義的な常識」を、完膚なきまでに叩き直してやろうと思う。
1. コミュニケーション戦略:「悪口」の効用
「批判ばかりの野党は嫌われる」という大嘘
まず、この世で最もくだらないプロパガンダについて断言しておく。「野党は与党の悪口ばかり言うから支持されない」という言説だ。これは、電通あたりが流した与党延命のためのデマに過ぎない。
あなた方の日常生活を思い出してほしい。職場の休憩時間、居酒屋、PTAの集まり、町内会の井戸端会議。そこで一番盛り上がる話題は何だ?
崇高な理念の話か? 高度な政策論争か? 違うだろう。「あいつがムカつく」「あの課長は無能だ」「隣の旦那がおかしい」という、他人の悪口と噂話だ。
人間というのは、他人の不幸とスキャンダルが大好物な生き物なのだ。
「悪口を言う人は品がないから嫌い」なんて言う層は、そもそも選挙になんか行かない。投票率が70%になろうが行かない、霞を食って生きているような連中だ。我々が相手にすべきは、生活に不満を持ち、誰かに文句を言いたくてうずうずしている、ごく普通の人間たちだ。
ターゲットは「高市早苗」と「相手候補」だ
だから、残り期間でやるべきことは明確だ。これくらいのノリで徹底的にこき下ろせばいい。
「高市さん、骨折したって大騒ぎしてましたけど、あれ指に包帯巻いてるだけですよね? 骨折でギプスもなし? 仮病ですか?」
「泣けば許されると思ってるんですかね? いい歳して人前でピーピー泣くなよ」
これでいいのだ。かつて自民党は野党時代、民主党の閣僚を捕まえて「愚か者めが!」とTシャツを作って売りさばき、審議中に涙した大臣を「泣くような奴に政治家は務まらない」と罵倒し続けた。それで政権を奪還したのだ。
上品に政策を語るな。政策なんて赤旗に書いておけばいい。マイクを持ったら、相手がいかに無能で、いかに滑稽かを笑いものにする。それが選挙という「喧嘩」の作法だ。


【重要】公明党・学会員に向けた「2つのタブー」
ただし、ここで中道改革連合(維新・国民・公明などの連携を指す文脈)の皆さん、特に公明党支持層には、絶対に守らなければならない「悪口のルール」が2つある。
- 相手候補が自分より「年下」の場合、攻撃してはならない。
年長者が若者をいじめている構図は、公明党の支持層が最も嫌う。 - 相手と「26年来の家族ぐるみの付き合い」がある場合、攻撃してはならない。
26年というのは重い。相手の配偶者が選挙のために学会に入会していたり、親同士が親友だったりする場合がある。これを攻撃すれば、あなたは「チームメイト(学会員)」を傷つけることになる。
この2点に該当しない場合――例えば相手が高市早苗のようなヒューマンスキルの低い人間や、縁もゆかりもない落下傘候補なら、遠慮はいらない。口の端から泡を飛ばして罵倒し尽くせ。
2. リソース戦略:日本共産党への提言
砂場の砂を海に投げ込むな
次に、リソース(人・モノ・金)の配分だ。ここで最も致命的なミスを犯しているのが日本共産党だ。
はっきり言う。東京全域の小選挙区にリソースをばら撒く今のやり方は、司馬遼太郎の言葉を借りれば「砂場の砂を一つかみずつ海に投げ込んで、太平洋を埋め立てようとする」ようなものだ。絶対に無理だ。
「密」は「熱」を生み、人を引き寄せる
かつての自民党総裁選や、強い陣営を見てみろ。勝つところには必ず「人だかり」がある。
物理法則と同じだ。人間が狭い場所に密集すると、そこに「熱」が生まれる。空気が圧縮され、磁場が発生するのだ。 その熱気が、通りがかりの無党派層をも引きずり込む。
今の共産党に必要なのは、東京全域での散発的な戦いではない。「東京20区(宮本徹)」への極端な一点集中だ。
隅田川から多摩の山奥まで、動ける党員を全員20区に集めろ。「打倒・木原」「打倒・自民」の狼煙を、宮本徹の選挙区で上げるのだ。あそこを革命の拠点にするくらいの勢いで人を集め、密集させ、熱狂を作り出せ。
「菅野が言ってた」なんて口が裂けても言うな。俺の名前を出した瞬間、値打ちは半分以下になる。
ただ黙って、人を集めろ。その熱狂をSNSで拡散しろ。一つの選挙区で起きた爆発的な盛り上がり(ムーブメント)こそが、結果として東京ブロック全体の比例票を押し上げる唯一の解なのだ。
3. 比例単独候補の役割:「演説」をするな
党名を連呼しても票は増えない
最後に、比例単独で立候補している人たちへ。
あなた方は、選挙カーに乗って「比例は〇〇党へ!」と叫んで回っているかもしれないが、はっきり言ってその効果は薄い。衆議院選挙の比例は「政党名」を書くものだ。有権者が政党名を刷り込まれるのは日頃の活動の結果であり、選挙期間中の連呼ではない。
比例候補は「便利屋」になれ
では何ができるか? あなた方は、接戦となっている小選挙区の候補者の元へ走り、「ポスター貼り」の部隊を指揮するのだ。
例えば公明党の比例候補なら、自分の支持者やボランティアを引き連れて、小選挙区の候補者の事務所へ行け。「手伝いに来ました! ポスター貼り、裏貼り、何でもやります!」と言え。
汗をかいた分だけ票になる
ボランティアというのは面倒な側面もある。「あれやって、これやって」と指示しなきゃいけないからだ。だが、わざわざポスター貼りに来てくれた人間が、投票用紙に他党の名前を書くと思うか?
絶対に書かない。ボランティアに来てもらうということは、その人の票、そしてその家族・友人の票を「ロック」する行為なのだ。
比例候補が現場で汗をかき、糊まみれになってポスターを貼る。その姿を見た小選挙区の運動員や有権者が「あの人は信用できる」と感じる。それが「熱」となり、最終的に比例票として積み上がる。
綺麗なスーツを着てマイクを握るな。ジャージに着替えて糊バケツを持て。それが勝利への近道だ。
最後に
残り5日間。
情勢調査の数字に一喜一憂している暇があったら、高市早苗の悪口を言いふらし、一点に密集して熱狂を作り、ポスター貼りで汗をかけ。
人間は「理屈」では動かない。「感情」と「熱」で動くのだ。
この単純な事実を理解できた陣営だけが、来るべき審判の日に祝杯を上げることができるだろう。

人気ブログランキング



コメント