2026/3/18(水)朝刊チェック:極左反体制過激派の恐ろしさを徹底解説!
記事の要約と図解
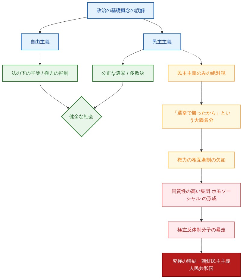
【結論】 世間一般で混同されている「自由主義」と「民主主義」は全くの別物である。現代の政治において最も危険なのは、多数決や選挙結果という「民主主義」のみを絶対視し、権力を縛る「自由主義」の概念を持たない政治家や勢力である。彼らが行き着く先は、同質性の高い集団(ホモソーシャル)による暴走と、北朝鮮のようなディストピアに他ならない。
【ポイント3選】
- 「民主主義」と「自由主義」の明確な違い: 民主主義は選挙や多数決といったプロセスに過ぎず、自由主義は「法の下の平等」や「権力の抑制」を指す。
- 「選挙で勝った」は免罪符ではない: 民主主義しか持たない勢力は、選挙で勝ったことを大義名分にして他者の権力を縛ろうとせず暴走する。
- 右派も左派も本質は同じ: れいわ新選組、高市早苗、N国、福島みずほ、斎藤元彦らは、イデオロギーは違えど「民主主義のみに依拠する」という点で全く同じ、国家の基盤を壊す極左反体制分子である。
突然だが、北朝鮮の正式名称をご存じだろうか。正解は「朝鮮民主主義人民共和国」である。
独裁国家になぜ「民主主義」の名が冠されているのかと、失笑する者もいるかもしれない。しかし、これこそが現代社会の抱える最も恐ろしい病理の正体だ。北朝鮮に民主主義がないというのは、明白な嘘である。正確に言えば、かの国には「民主主義“しか”ない」のだ。
現代の日本でも、「選挙で勝った(民意を得た)」という大義名分のもと、権力者が『多数派の専制』を敷き、少数意見や法治を蹂躙する事態が後を絶たない。多くの人はこれを「民主主義の危機」と呼ぶが、それは決定的な勘違いである。真の危機とは、民主主義が暴走していることそのものであり、その暴走に首輪をはめるべき「自由主義」が完全に機能不全に陥っていることにある。
本記事では、右派・左派の属性を問わず、現代のポピュリストたちが陥っている「民主主義至上主義」の罠を暴く。彼らがなぜ社会を破壊する「反体制分子」となり得るのか、その構造を徹底的に解き明かしていく。
1. 誰もが誤解している「自由主義」と「民主主義」の決定的な相違
世の中の人間は、決定的な勘違いをしている。諸君は、「自由主義」と「民主主義」を同義語、あるいはセットの概念だと思ってはいないか? はっきり言うが、この二つは全くの別物である。
では「民主主義」とは何か。それは公正な選挙であり、表現や結社の自由だ。極言すれば、単なる意思決定の『プロセス』――詰まるところ、数という物理的な力による支配システムに過ぎないのだ。
対して「自由主義」とは何か。それは「法の下の平等」であり、「権力の相互牽制」、そして「権力の抑制」を指す。強大な権力が他者の自由を侵さないよう縛るのが、自由主義の真髄なのだ。自由主義と聞くと、リバタリアンのように「勝手気ままに振る舞うこと」だと勘違いしている手合いが多いが、断じて違う。
健全な社会は、この「民主主義」と「自由主義」の危うい緊張関係の上に成り立っている。この大前提を理解していなければ、現代社会が直面している真の危機を見誤ることになるだろう。
2. なぜ「選挙の勝利」だけで暴走するのか?――「民衆という権力」の恐怖
なぜ、現代の権力者たちは平気で暴走するのか。理由は極めてシンプルだ。彼らの頭脳には「民主主義」というドグマしかないからである。彼らの唯一無二の大義名分は「選挙で勝ったから」に集約される。
自由主義における最重要概念、それは「民衆もまた権力者であり、ゆえに民衆の権力もまた縛られなければならない」という規律だ。これこそが本質中の本質である。多数決の力、選挙の結果という強大な「権力」にも、法や相互牽制による首輪をはめなければならないのだ。
だが、民主主義(多数決)の万能感を信奉する連中は、ひとたび選挙で勝てば「何をやってもいい」と錯覚し始める。権力を抑制するという発想が、根本から欠落しているからだ。そうした手合いが集まればどうなるか。自分たちと同じ価値観を持つ人間だけで周囲を固め、異論を排除する同質性の高い集団(エコーチェンバー)が形成される。こうした集団は、最終的に取り返しのつかない判断ミスを犯す運命にある。
3. 極左反体制分子の正体――右派も左派も「同じ穴の狢」
ここで具体名を挙げよう。私が政治の世界で最も忌避する連中がいる。れいわ新選組、高市早苗、NHKから国民を守る党(N国)、福島みずほ、そして斎藤元彦だ。
世間から見れば、彼らの思想信条は右から左までバラバラに映るだろう。だが、私に言わせれば彼らは「全く同一」である。なぜなら、彼らには「民主主義」という暴力装置しかないからだ。
自己や他者の権力を縛り、均衡を図ろうとする「自由主義的インテリジェンス」が、彼らには決定的に欠如している。民主主義という「数の力」のみに依拠し、法の下の平等や権力の抑制といった制度的制約を『打破すべき既得権益』と見なし、鼻で笑うからだ。
日の丸を振って勇ましい言説を吐こうが、マイノリティの権利を声高に叫ぼうが関係ない。民主主義(多数決)の全能性に縋る連中は、例外なく国家の基盤を破壊する「極左の反体制分子」と同義なのである。
4. 「北朝鮮」という究極の帰結――自由なき民主主義がたどり着くディストピア
自由主義(権力の牽制と抑制)を放棄し、民主主義(均一化された民意)のみを異常に追求した先に、何が待っているか。その究極の完成形を提示しよう。
北朝鮮の正式な国名を思い出してほしい。「朝鮮民主主義人民共和国」である。

北朝鮮に民主主義がないと考えるのは大いなる誤解だ。あそこには「民主主義『しか』ない」のである。自由主義というブレーキを失い、単一の価値観で染め上げられ、民意という名の暴力を肯定し続けた結末が、あの無慈悲な独裁体制なのだ。
民主主義しか頭にない連中――トランプ、高市、N国、れいわ新選組、斎藤元彦、福島みずほ。彼らが目指す社会の終着駅は、間違いなくあの地にある。
5. 結論:我々は「すべての権力」に首輪をはめなければならない
結論を述べよう。自由主義とは、単に他者を放任することではない。自由を死守するために、「すべての権力に首輪をはめる」ことなのだ。
その「すべての権力」には、当然ながら「多数決」や「選挙の結果」も含まれる。「選挙で勝ったから何をしても許される」という傲慢を、決して看過してはならない。我々は常に権力を疑い、抑制し、互いに牽制し合うシステムを死守しなければならない。
選挙や世論調査といった刹那的な数字を『絶対的な民意』と錯覚し、同質化の甘い罠に堕ちたとき、社会は音を立てて崩壊するのだ。次回は、この数字に翻弄されるあまり大局的な判断を見失いつつある国際情勢のリアル―トランプ政権とホルムズ海峡の地政学について紐解いていこう。





コメント