2026/1/18【メモ】自民党を基準に考えると「真ん中」は「右」になってしまうということについては既に学術的な統計で明らかになっている件
学術的統計に基づく政治イデオロギーの現状
記事の要約と図解
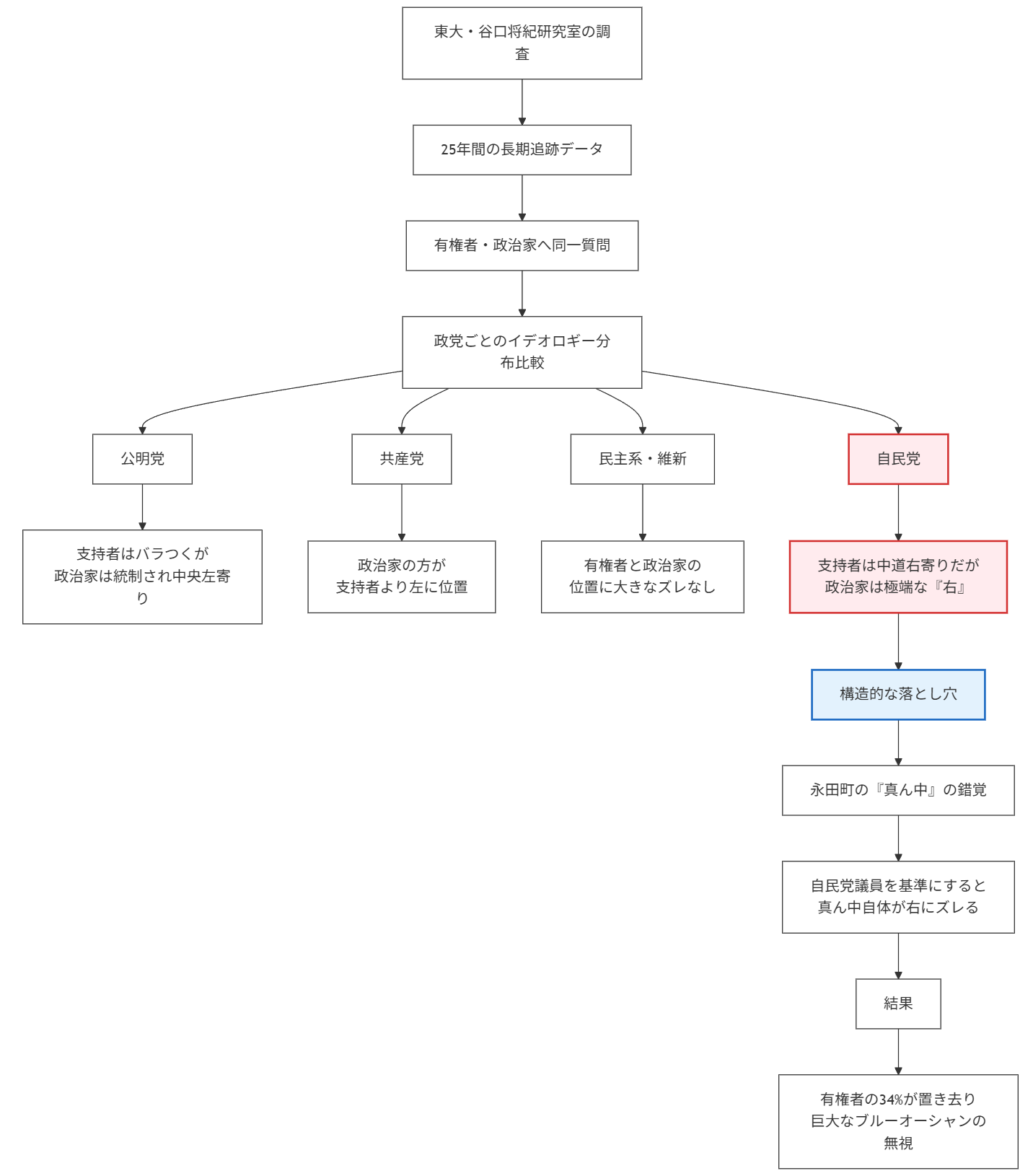
【結論】 自民党の政治家は、自民党の支持者層よりも遥かに「右」に偏っていることが、東京大学・谷口将紀研究室の25年以上にわたる学術的統計で証明されている。その結果、永田町が認識している「真ん中(中道)」は、有権者の実感としての真ん中よりも大幅に右へズレてしまっている。
【ポイント3選】
1. データの信頼性:東大・谷口研究室が25年間「同じ質問」を有権者と政治家双方に問い続けた、極めて信頼性の高い「定量データ」に基づいている。
2. 自民党の特異性:公明党や維新・民主系とは異なり、自民党だけが「支持者よりも政治家が極端に右」という構造的乖離を抱えている。
3. 戦略的過ち:このズレを認識せず、政治家の分布だけで「真ん中」を取ろうとすると、市場の34%(正規分布の1シグマ分)にあたるリベラル・中道層を切り捨てることになる。

■ 【徹底解説】「真ん中」はもはや「右」である。学術的統計が暴く日本の政治構造の歪み
政治を語る時、多くの人が「右だ」「左だ」「中道だ」という言葉を感覚的に使っています。しかし、その「感覚」がいかに当てにならないか。今回は、私の個人的な主張やイデオロギーの話ではありません。
徹底的な「定量データ」、それも極めて信頼性の高い学術的な統計に基づいた、日本の政治の「本当の座標軸」についてお話しします。
これを読めば、なぜ野党が選挙で勝てないのか、なぜ投票率が上がらないのか、その数学的な理由が残酷なほど明らかになります。
学術的統計に基づく政治イデオロギーの現状
まず、今回ベースとするデータについて説明しておかなければなりません。これはTwitterのアンケートや、一過性の世論調査とは訳が違います。
データの信頼性と出典:東大・谷口将紀研究室の凄み
ここで引用するのは、東京大学の谷口将紀先生(谷口研究室)による調査データです。なぜこのデータが決定的に重要なのか。理由は大きく3つあります。
- 圧倒的な蓄積:朝日新聞社をはじめとする大手メディアと共同で、過去の世論調査データを全て蓄積しています。
- 定点観測:25年以上、四半世紀にわたり定期的に大規模調査を行っています。
- 同一質問の継続:ここが一番重要です。有権者に対しても、政治家に対しても、「全く同じ質問」を20数年間変えずに聞き続けているのです。
質問を変えてしまえば、座標軸がズレてしまい、長期的なトレンド(変化)を追えなくなります。だからこそ、谷口研究室のデータは、日本の政治イデオロギーの変化を可視化する上で、最も信頼性が高い「定規」なのです。
各党の「有権者」と「政治家」のズレを解剖する
谷口先生のデータ(特に2015年『レヴァイアサン』掲載の分析など)を見ると、各政党の「支持者(有権者)」と「政治家(候補者)」が、イデオロギー的にどこに位置しているかが一目瞭然になります。
ここで衝撃的な事実が浮かび上がります。政党によって、支持者と政治家の関係性が全く異なるのです。
公明党:高度に統制された政治家集団

まず公明党です。グラフを見ると、支持者のイデオロギー分布にはある程度の広がり(バラつき)があります。しかし、政治家の分布を見てみると、驚くほどバラつきが少ない。一点にギュッと固まっています。
これは何を意味するか。公明党という組織が、政治家の統制を完璧に取っているということです。しかも、その位置は有権者の分布のピーク(真ん中)より、ごくわずかですが「左」に位置しています。彼らは自分たちを中道だと言いますが、データ上は非常に統制された集団であることがわかります。
共産党:政治家が先鋭化する構造

次に共産党。ここは興味深いことに、支持者よりも政治家のほうがだいぶ「左」に位置しています。支持者の分布よりも、政治家集団のピークが左側にズレている。つまり、支持者よりも政治家のほうがイデオロギー的に先鋭化している傾向が見て取れます。
民主党・維新:有権者とのリンク
当時の民主党(現在の立憲民主党などの源流)や維新に関しては、有権者と政治家の位置にそこまで大きな乖離はありません。支持層の分布と政治家の分布が概ね重なっています。
自民党:ここが最大の問題点である

最大の問題、そして日本の政治の悲劇の根源は「自民党」にあります。
自民党の支持者層の分布を見てください。正規分布に近い、なだらかな山を描いています。しかし、自民党の「政治家」の分布はどうなっているか。
極端に「右」に位置しているのです。
皆さんのイメージとは逆かもしれません。「自民党は支持者が右傾化していて、政治家がそれに合わせている」と思っていませんか? 違います。データは逆を示しています。昔から、支持者よりも政治家の方が、圧倒的に、遥かに右側にズレているのです。
「真ん中」の罠:なぜ全てが右に寄るのか
このデータが示す事実は、今の永田町の「常識」を根底から覆します。
自民党議員を基準にすると「真ん中」が狂う
多くの政治評論家や野党の政治家は、「自民党」を右側の基準点として、共産党を左側の基準点とし、その「間(真ん中)」を取ろうとします。これが致命的な間違いです。
自民党の政治家は、自民党の支持者から見ても「右の右」にいる外れ値(アウトライヤー)です。その「極端な右」にいる連中を右の基準点に設定して真ん中を取ろうとすればどうなるか?
当然、その「真ん中」というポイント自体が、有権者の分布全体から見れば大幅に「右」にズレ込むことになります。
有権者の34%が切り捨てられている
統計学的に言えば、今の永田町の「真ん中」は、有権者の正規分布のピークから「1シグマ(標準偏差)」分ほど右にズレています。
正規分布において1シグマずれるということは、全体の約34%を無視していることになります。これは、ちょうど自民党が小選挙区制のマジックで獲得している得票率や、かつての民主党が政権を取った時の熱量と符合します。
つまり、今の日本の政治は、左側から中道にかけての「34%の有権者」市場に、誰も釣り糸を垂れていない状態なのです。
結論:定性的な「空気」ではなく、定量的な「データ」を見ろ
「自民党が選挙に勝っているから、彼らの主張が国民の多数派だ」というのは、選挙制度の特性(小選挙区制)が生み出した「影」を見ているに過ぎません。プラトンの洞窟の比喩と同じです。
議席数という「影」ではなく、得票数やイデオロギー分布という「実体(データ)」を見てください。
- 自民党の政治家は、国民の平均より遥かに右にいる。
- その自民党に擦り寄って「中道」を気取れば、それはもはや「右翼」である。
- 左側には、誰も手をつけていない巨大なブルーオーシャン(空き地)が広がっている。
ビジネスの世界で、競合がひしめき合うレッドオーシャンにわざわざ飛び込み、しかも顧客(有権者)がいない場所に店を出す経営者がいたらどう思いますか? 無能の烙印を押されるでしょう。今の野党がやっているのはそういうことです。
感情や「なんとなくの空気」で政治を語るのはやめましょう。データは嘘をつきません。真ん中を取りたければ、自民党を見るのではなく、有権者の分布を見るべきなのです。

「真ん中」の認識における致命的な罠
記事の要約と図解
【結論】 永田町やメディアが信じている「政治的な真ん中(中道)」は、統計学的に見れば大幅に「右」へズレている。これは自民党議員が自民党支持者よりも極端に右傾化しているためであり、その結果、有権者分布の「左側34%(1シグマ分)」という巨大な市場が切り捨てられている。野党が勝てないのは、魚のいない場所(右側)で釣りをしているからに他ならない。
【ポイント3選】
1. 「真ん中」の錯覚:国会議員の分布(特に自民党)を基準に真ん中を取ると、有権者の実感としての真ん中よりも大幅に右に設定されてしまう。
2. 1シグマの無視:このズレは統計的に「1シグマ(標準偏差)」に相当し、正規分布における約34%の有権者が選択肢を奪われている状態である。
3. ブルーオーシャンの放棄:野党は「嫌われている」という定性的な思い込みで右往左往しているが、実際には手つかずの巨大な票田(左側)が放置されている。

■ 【徹底解説】なぜ野党は勝てないのか?統計が証明する「真ん中」という名の「右」への暴走
政治を語る時、多くの人が「右だ」「左だ」「中道だ」という言葉を感覚的に使っています。特に野党界隈やメディアからは「中道を取りに行かなければ勝てない」という声が呪文のように聞こえてきます。
しかし、断言します。その認識は致命的に間違っています。
今回は、私の個人的な主張やイデオロギーの話ではありません。徹底的な「定量データ」、それも極めて信頼性の高い学術的な統計に基づいた、日本の政治の「本当の座標軸」についてお話しします。これを読めば、なぜ投票率が上がらないのか、なぜ野党が万年野党なのか、その数学的な理由が残酷なほど明らかになります。
「国会の真ん中」と「有権者の真ん中」の決定的な乖離
まず、前提となるデータについて触れます。これはTwitterのアンケートや一過性の世論調査などという軽いものではありません。東京大学の谷口将紀研究室が25年以上にわたり蓄積してきた、極めて信頼性の高いデータです。
この調査の凄みは、有権者と政治家双方に「同じ質問」を継続して投げかけている点にあります。これにより、両者のイデオロギー的な位置関係を正確に測定できるのです。
自民党議員という「外れ値」が基準を狂わせる
谷口研究室のデータ(特に2015年時点の分析)が示す事実は衝撃的です。
- 公明党:支持者よりも政治家の方が統制が取れており、バラつきが少ない。位置は中道よりわずかに左。
- 共産党:支持者よりも政治家の方が「左」に鋭く位置している。
- 民主・維新系:有権者と政治家の位置に大きな乖離はない。
問題は自民党です。ここが日本の政治構造を歪めている元凶です。
自民党の支持者層は、正規分布に近いなだらかな山を描いており、中道から右寄りに位置しています。ところが、自民党の「政治家」はどうでしょうか。彼らは支持者よりも遥かに、圧倒的に「右」に位置しています。
つまり、自民党議員集団は、国民(支持者含む)の平均的な感覚から見て「極端な右」にいる外れ値(アウトライヤー)なのです。
統計的なズレの正体:1シグマの罠
この「自民党議員の右傾化」は、単なる党内事情では済みません。国会という場において、多数派を占める自民党議員が右に寄っているため、永田町全体の「重心」が右にズレ込んでしまうのです。
1シグマ(標準偏差)のズレが生む悲劇
多くの政治家や評論家は、自民党を「右の壁」、共産党を「左の壁」と見なし、その中間地点を「中道(真ん中)」だと定義します。
しかし、右の壁である自民党議員が、本来の位置よりも大幅に右にズレているのです。そのズレた基準点で「真ん中」を取ればどうなるか。当然、その「真ん中」もまた、有権者の実感からすれば右寄りの位置になってしまいます。
統計学的に言えば、このズレは「1シグマ(標準偏差)」分に相当します。
正規分布において、中心から1シグマずれるということはどういうことか。それは、分布の片側、つまり全体のおよそ34%が範囲外に置かれることを意味します。
有権者の34%が「捨てられている」
今の日本の政治状況をビジネスに例えましょう。
蕎麦屋に来る客の多くは「カレー蕎麦(リベラル・中道左派政策)」を求めているとします。しかし、店主(政治家)たちは隣の店(自民党)を見て、「あっちでは肉蕎麦(右派政策)が売れている」と勘違いし、こぞって肉蕎麦ばかりメニューに並べている。
客からすれば「カレー蕎麦が食べたいのに、どこに行っても肉蕎麦しかない」状態です。これが「1シグマのズレ」の正体です。
結果として、有権者の34%にあたる層(リベラルから中道にかけての層)は、投票したい先がない。政治的に無視されている。だから投票率が上がらないのです。これは有権者の怠慢ではなく、供給側(政党)のマーケティングの失敗です。
ブルーオーシャンは「左」にある
「立憲民主党は嫌われている」「左派はオワコンだ」という定性的な感情論がネットには溢れています。しかし、数字を見てください。

2021年の衆院選で、立憲民主党は約1100万票を獲得しています。「嫌われている」はずの政党が、なぜこれだけの票を取れるのか。それは、他に選択肢がないからです。そして、その背後には、まだ誰にも拾われていない巨大な票田が眠っています。
魚のいない釣り堀で糸を垂れるな
今の野党(維新や国民民主、立憲の一部)がやっていることは、自民党がいる「右側」の狭い釣り堀に、大勢で押しかけて釣り糸を垂れているのと同じです。
そこには魚(票)はもういません。自民党が取り尽くしています。あるいは、そもそもパイが小さい。
一方で、反対側の「左側」を見てください。ここには34%もの有権者が放置されたまま、広大なブルーオーシャンが広がっています。
- 共産党には入れたくない(資本主義否定への懸念)。
- れいわ新選組には入れたくない(手法への懸念)。
- でも、自民党の右傾化にはついていけない。
こういう「普通の市民」「まともな社会人」を受け止める皿が、今の日本には決定的に欠けているのです。
結論:定性的な「空気」より定量的な「データ」を信じろ
「なんとなく右っぽいことを言ったほうが受ける気がする」。そんな根拠のない「空気」や「定性的な判断」で政治をするのは、もうやめるべきです。
データは嘘をつきません。
- 自民党議員は、国民よりも遥かに右にいる。
- その自民党に合わせて「真ん中」を取れば、それは国民にとっての「右」である。
- 結果として、市場の34%(1シグマ分)が切り捨てられている。
勝機は、自民党の真似をすることではありません。自民党が捨て去った、そして野党が見ようとしない「本当の真ん中(現在の左側)」にこそ、政権交代を可能にする巨大な票が眠っているのです。
定量的分析と定性的判断の対立
記事の要約と図解
【結論】 「自民党が選挙に勝っているから、自民党の政策が国民に支持されている」という認識は、「プラトンの洞窟」の比喩における「影」を見ているに過ぎない。定量的なデータ(得票数)を見れば、自民党は単独で過半数を取れておらず、野党は「魚のいない釣り堀(右側)」で共食いをしているという、ビジネスなら即倒産レベルの戦略ミスを犯していることが明らかである。
【ポイント3選】
1. 影を見るな、実体を見よ:議席数という「影」ではなく、得票数という「実体」を見れば、自民党の強さは小選挙区制という制度によるバイアスに過ぎない。
2. 定性的判断の罠:「なんとなく自民党が強い」「野党は嫌われている」という「空気(定性)」で語るのをやめ、数字(定量)で語らなければ勝機はない。
3. レッドオーシャンの愚:右側に密集する政党(自民党・維新・国民民主など)は、少ないパイを奪い合う「魚のいない釣り堀」で消耗戦を行っている。

■ 【徹底解説】「空気」で政治を語るな。「数字」を見ろ。定性的な思い込みが野党を殺す
なぜ、野党は勝てないのか。なぜ、いつまでたっても政権交代が起きないのか。
その答えは、野党の政治家やその支持者たちが、ビジネスの現場なら即座にクビになるような致命的なミスを犯し続けているからです。それは「定性的」な思い込みを優先し、「定量的」なデータを無視しているという点に尽きます。
今回は、私の個人的な感情論ではありません。冷徹な数字とロジックに基づき、今の日本の政治状況がいかに「マーケティングの基本」から外れているかを証明します。
定量的分析と定性的判断の対立
皆さんは、プラトンの「洞窟の比喩」をご存知でしょうか。
洞窟の中に繋がれた囚人たちは、背後の火によって壁に映し出された「影」だけを見て、それが世界の全てだと信じ込んでいます。しかし、勇気を持って鎖を解き、外に出れば、そこには太陽の下に広がる「実体」がある。
今の永田町とメディア、そして多くの有権者は、この「洞窟の影」を見て政治を語っています。
「定性的」な思い込みの危険性
「自民党は選挙に強い」「安倍政権は国民に圧倒的に支持されていた」「立憲民主党は嫌われている」。
これらは全て、壁に映った「影」を見た感想、つまり「定性的な思い込み」に過ぎません。
例えば、多くの人が「安倍晋三は選挙に強かった」と信じています。しかし、データを紐解けば事実は異なります。実は、岸田文雄氏が戦った2021年の衆院選の方が、安倍氏が戦ったどの選挙よりも自民党の得票数は多かったのです。
「安倍さんはカリスマ性があったから強かったはずだ」という定性的な感覚(空気)が、定量的な事実(数字)を歪めている典型例です。

プラトンの洞窟:議席数という「影」
なぜこのような認知の歪みが起きるのか。それは皆さんが「議席数」という影を見ているからです。
小選挙区制というバイアスのかかったスクリーンに映し出された「自民党の圧倒的議席数」を見て、「ああ、自民党の政策が国民の多数派に支持されているんだ」と錯覚している。
しかし、「得票数」という実体(データ)を見てください。自民党は1989年以降、一度たりとも単独で得票数の過半数を取ったことはありません。常に公明党との連立や、選挙制度のマジックによって議席を確保しているだけです。
「勝った人間が正しい」という通俗道徳に毒され、数字という現実から目を背けている。それが今の日本の政治分析のレベルです。
レッドオーシャンへの特攻:マーケティングの敗北
この「定性的な思い込み」が生み出した最悪の結末が、現在の野党の戦略ミスです。
魚のいない釣り堀に群がる人々
「自民党が勝っている」→「だから国民は右寄りの政策を求めているに違いない」→「我々も右寄りの政策(自民党の真似)をしよう」。
維新、国民民主、そして立憲民主党の一部までもが、この短絡的な思考回路に陥っています。これはビジネスで言えば、競合他社(自民党)がシェアを独占している飽和市場(レッドオーシャン)に、後発企業が差別化もせずに特攻するようなものです。
例えるなら、魚が3匹しか泳いでいない釣り堀(右側の保守層)に、自民党、維新、国民民主、参政党など8人ぐらいの釣り人が糸を垂らしている状態です。
「おかしいな、釣れないな」と彼らは首を傾げますが、当たり前です。そこには最初から魚がいないか、既に自民党という巨大な網ですくい取られた後なのですから。
1100万票の意味を読み解け
一方で、「立憲民主党は嫌われている」という定性的な評価をデータで検証してみましょう。

直近の選挙で、自民党は約1400万票、立憲民主党は約1100万票を獲得しています。「嫌われている」はずの政党が1100万票も取るでしょうか? もし立憲が「嫌われて」1100万票しか取れていないと言うなら、1400万票の自民党も大して好かれていないことになります。
数字は正直です。1100万票という巨大な塊がそこにある。そして、その背後には、まだどの政党も拾いきれていない、さらに巨大な「左側」の浮動票が眠っています。
結論:感情を捨ててデータを信じろ
普通の社会人であれば、仕事で「私はこう思うから」という感想だけでプロジェクトを進めたりしません。まず市場データを集め、定量的に分析し、勝ち筋を見つけます。
しかし、こと政治になると、なぜか全員が「評論家」になり、「あいつは嫌い」「こいつは生理的に無理」「なんとなく右が流行り」といった感情論(定性評価)だけで語り始めます。
- データ(定量):自民党支持層より左側に、有権者の34%(1シグマ分)にあたる巨大な空白地帯がある。
- 戦略:右側の狭い釣り堀で自民党の真似事をするのではなく、誰もいない左側のブルーオーシャンに釣り糸を垂れるべきだ。
これが、統計データが示す唯一の勝機です。「政策を実現したい」「政権を取りたい」と本気で思うなら、自分の感情や「空気」といった不確かなものを捨て、冷徹な「数字」に従うべきなのです。

選挙戦略とマーケティングの失敗
記事の要約と図解
【結論】 野党が選挙に勝てない最大の理由は、マーケティングの基礎中の基礎を無視しているからである。右派・保守層という「魚が3匹しかいない釣り堀」に8人もの釣り人(自民、維新、国民、立憲右派など)が糸を垂れている一方で、左側の巨大な市場(34%)は「実務能力のあるリベラル政党」の不在により、完全に放置されている。
【ポイント3選】
1. レッドオーシャンの愚:自民党、維新、国民民主らがひしめく「右側」は、既に需要(票)に対して供給(政党)が過多であり、ここで戦うのは自殺行為である。
2. 空白の34%:有権者の34%にあたるリベラル層は、共産党(資本主義否定への懸念)や既存左派(実務能力不足への懸念)を敬遠し、行き場を失っている。
3. 勝利の条件:「資本主義を肯定し、かつ高い実務能力を持ったリベラル」というポジションこそが、誰も手をつけていないブルーオーシャンである。

■ 【徹底解説】魚のいない釣り堀で糸を垂れるな。「実務能力のあるリベラル」という空白の勝機
なぜ、野党はいつまでたっても自民党を倒せないのか。
なぜ、政権交代の熱気が生まれないのか。
答えはシンプルです。野党の政治家たちが、ビジネスなら即倒産レベルの「マーケティング音痴」だからです。彼らは、魚がいない池に必死で釣り糸を垂れ、魚がうじゃうじゃいる池を無視しています。
今回は、感情論一切抜き。数字とロジックに基づいた「勝てる政治マーケティング」の授業です。
選挙戦略とマーケティングの失敗:魚のいない釣り堀
まず、現状の永田町の配置図を見てみましょう。統計データに基づけば、日本の政治的「右側」には、自民党支持層と、そこからあぶれた一部の保守層しかいません。
しかし、今の野党(維新、国民民主、そして立憲民主党の一部まで)は、どこを見ているか。全員がその「右側」を見ています。
レッドオーシャンでの共食い
これを釣りに例えましょう。
右側という「釣り堀」には、魚(票)が3匹くらいしか泳いでいません。それなのに、そこに自民党、維新、国民民主、参政党、さらには立憲の右派まで、合計8人ぐらいの釣り人が押しかけて、我先にと糸を垂らしているのです。
「おかしいな、釣れないな」
「もっと右寄りのことを言えば(もっといい餌を使えば)釣れるはずだ」
そう言って彼らは首を傾げていますが、当たり前です。魚の数より釣り人のほうが多いのですから。これはビジネスで言う「レッドオーシャン」です。需要(票)に対して供給(政党)が過剰なのです。ここで戦っても、パイの奪い合いで消耗するだけです。
放置されたブルーオーシャン
一方で、反対側の「左側」を見てください。
ここには、統計的に見て有権者の約34%(正規分布の1シグマ分)という巨大な票田が広がっています。
右側の狭い釣り堀で小魚を奪い合っている横で、左側の釣り堀では、魚がピチピチと跳ね回っているのです。しかし、驚くべきことに、そこには誰も釣り糸を垂らしていない。
これが今の日本の政治の「歪み」であり、最大の「チャンス」です。
なぜ「左側の34%」は投票先がないのか
「いや、左側には共産党やれいわ新選組がいるじゃないか」と思うかもしれません。
しかし、数字(得票数)を見てください。彼らはこの34%の層を完全には取り込めていません。なぜか。
そこにいる有権者、例えば「40代で年収1500万円を稼ぐような、バリバリのビジネスマン」たちが投票できる受け皿がないからです。
既存左派の致命的な欠陥
この巨大な浮動票層が、既存の左派政党を選ばない理由は2つあります。
- 「資本主義否定」への懸念:
共産党は組織力がありますが、普通の社会人から見れば「資本主義を否定しているのではないか」という根源的な不安があります。自分の生活基盤である経済システムを壊されては困るのです。 - 「実務能力(コンピテンシー)」の欠如:
れいわ新選組や社民党、あるいは立憲の一部は、政策の是非以前に「能力が低い」「実務ができない」と見なされています。騒ぐのはうまいが、実際に国を動かせるのか? 複雑な行政機構を回せるのか? という問いに対して、NOを突きつけられているのです。
つまり、今の日本には「まともな社会人」が安心して投票できるリベラル政党が存在しないのです。
空白のポジション:「実務能力のあるリベラル」
ここから導き出される「勝機」は極めて明確です。
必要なのは、イデオロギー的な純粋さを競う左翼でもなければ、自民党の真似事をする偽物の保守でもありません。
「資本主義を肯定し、かつ高い実務能力を持ったリベラル」
これです。
年収1500万円のサラリーマンが、「税金の使い方や社会保障にはリベラルな視点を持ってほしいが、経済はしっかり回してほしい。そして何より、自分たちと同じ言語で話せる実務能力のある人間に任せたい」と思った時に、投票できる政党。
ここが完全に空いています。
このポジションを取れば、右側のレッドオーシャンで消耗している他党を尻目に、左側の34%を総取りできます。
結論:足し算をしろ、引き算をするな
最後に、立憲民主党などの野党第一党を目指す勢力に言いたい。
「選挙に勝つために、共産党とは組めない」「左派を切り捨てて中道(実質は右派)に行こう」。
こういう議論が聞こえてきますが、これはマーケティングデータの読み間違いも甚だしい「自殺行為」です。
自民党という巨大な敵(得票数1400万〜2000万)に勝つためには、足し算しかありません。
立憲民主党が持っている1100万票に、何を足せば勝てるのか。
右側の魚のいない釣り堀に行って、維新や国民民主とパイを奪い合う「引き算」をしてどうするのですか。
必要なのは、左側に眠る「実務能力を求めるリベラル層」を掘り起こし、さらに既存の左派票も固める「足し算」の戦略です。
「定性的な思い込み」で動くな。「定量的なデータ」を見ろ。
魚は左にいる。あとは、その魚が食いつく「実務能力」という餌を用意できるかどうか。それだけが、政権交代の鍵を握っているのです。

人気ブログランキング



コメント