2025/12/17(水)朝刊チェック:戦争で国は滅びない。バカが調子に乗り、バカが権力を握りバカなことを言い散らかすからこそ国は滅びる。
記事の要約と図解
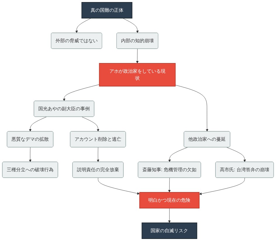
【結論】 現在の日本が直面する真の「国難」とは、中国の軍拡や台湾有事といった外部の脅威ではない。国家の中枢を担う政治家たちが決定的に劣化し、「アホが政治家をしている」という内部の知的崩壊こそが最大の危機である。国光あやの外務副大臣によるデマの拡散とアカウント削除という無責任な逃亡劇は、この国の統治能力が末期的な状況にあることを示す「明白かつ現在の危険(Clear and Present Danger)」に他ならない。
【ポイント3選】
- 行政府による立法府への攻撃: 国光外務副大臣による「野党の質問通告が遅い」というデマの拡散は、単なる失言ではなく、行政府の人間が立法府の権威を貶める三権分立の破壊行為である。
- 説明責任の完全な放棄: 批判を浴びた後にアカウントを削除して「逃亡」する態度は、政治家としての最低限の責任感すら欠如していることを示し、我が国の政治文化が完全に「終わっている」ことを証明した。
- 蔓延する指導者層の劣化: 高市早苗氏の「台湾答弁」での失態や、斎藤元彦兵庫県知事の鳥インフルエンザ対応に見られる危機管理能力の欠如など、政治家の基本的な資質欠落は国光氏にとどまらず、日本政治全体を覆う構造的な病理である。
序論:本当の「国難」とは何か
本稿は、単に一人の副大臣が引き起こした不祥事を解説するものではない。これは、菅野完氏が鋭く指摘する、現代日本の政治が抱えるより深刻で構造的な病理を、国光あやの外務副大臣の事例を通じて浮き彫りにする試みである。
菅野氏は、我が国が直面する真の危機について、次のような核心的なテーゼを提示する。「国難は中国の軍拡ではなく、アホが政治家をしていること」である、と。この視点に立てば、国光氏による一連の行動――デマの拡散、二度にわたる官房長官からの厳重注意、そして説明責任を放棄したSNSアカウントの削除――は、単なる個人の資質の問題を超え、日本の統治能力そのものが蝕まれている現状を象徴する、極めて重要なケーススタディとして立ち現れる。
本稿の目的は、菅野氏の論理展開を辿りながら、一連の出来事の表層的な事実をなぞるにとどまらず、その背後に潜む「政治家の資質欠如」という本質的な危機を読者に提示することにある。彼の警告は、我々が今、何を最も恐れるべきかを指し示している。
1. 外務副大臣による「デマ」の拡散とその悪質性
国会議員、とりわけ政府の一員として行政権の一部を担う副大臣がSNSで情報を発信することには、極めて重い責任が伴う。その発信が意図的な虚偽、すなわち「デマ」であった場合、その行為は国家の信頼性を根本から毀損する、極めて重大な危険性をはらむ。国光あやの氏の行動は、まさにこの最悪のケースであった。
菅野氏の指摘によれば、国光氏は高市政権発足当初、野党の国会対応を貶める目的で拡散された「野党の質問通告が遅い」というデマの紛れもない発信源であった。
これは、国会運営という民主主義の根幹に関わるプロセスへの信頼を損なわせる、悪質な情報操作に他ならない。この問題行動は一度きりの過ちではなかった。彼女はその後もSNS上でデマを発信し続け、結果として木原稔官房長官から2ヶ月連続で厳重注意を受けるという異例の事態を招いた。これは、彼女の行動が単なる不注意ではなく、常習的かつ確信的なものであったことを示唆している。
さらに深刻なのは、彼女が単なる一介の議員にとどまらないという事実である。外務副大臣は、憲法上、国会に対して連帯して責任を負う「行政職」の一員だ。菅野氏が強調するように、そのような立場にある人物が、自らが責任を負うべき国会に関するデマを組織的に流布していたことの異常性は計り知れない。これは、行政府の一員が立法府の権威を内側から攻撃するに等しい倒錯した行為であり、三権分立という国家統治の基本構造を根底から揺るがすものだ。
以上の点から、国光氏の行為は単なる個人的な失言や過ちとして片付けられるべきものではない。それは、政府高官による意図的な情報操作であり、国家への背信行為である。その責任の重さは、彼女が次に取った行動によって、さらに明白となる。
2. 責任の放棄:「アカウント削除」という名の逃亡
民主主義社会において、公職者が自らの言動に対して説明責任(アカウンタビリティ)を果たすことは、最低限の義務である。過ちを犯した政治家が取るべき行動は、事実を認め、真摯に謝罪し、国民の審判を仰ぐことだ。しかし、国光氏が選択したのは、その真逆の道であった。彼女は、自らが拡散したデマについて公式に認めて謝罪することなく、突如として自身のX(旧Twitter)アカウントを削除したのである。
菅野氏は、この行動を「逃亡」という言葉で厳しく断罪する。これは単なる比喩ではない。アカウントの削除は、自らの発言の記録を公の場から消し去り、それに対する一切の責任を放棄し、国民との対話のチャンネルを一方的に閉ざす行為である。そこには、自らの過ちと向き合う姿勢も、国民への誠意も微塵も感じられない。
この「逃亡」がもたらす政治的・外交的影響は極めて深刻だ。外務副大臣という外交の枢要を担う人物が、このような無責任極まりない対応を取ることは、国内の政治不信を増幅させるだけでなく、諸外国に対して「日本の政府高官は、自らの発言に責任を持たず、都合が悪くなれば議論の場から逃げ出す」という極めてネガティブなメッセージを発信することになる。これは、日本の国際的な信頼を著しく損ないかねない、危険な前例となりうる。
菅野氏がこの一連の行動を「終わってんねん」と評したのは、ここに日本の政治が抱える末期的な状況が集約されているからだ。政府高官がデマを流し、何の罰も受けず、説明責任から逃亡する。この絶望的な構図は、もはや単なる政治問題ではなく、制度が終末期にあることの兆候に他ならない。菅野氏が叩きつけるように言う、まさに政治文化が完全に「終わってんねん」という光景そのものである。この問題は、もはや国光氏個人の資質を離れ、日本の政治全体の深刻な劣化という、より広範なテーマへと我々を導いていく。
3. 国光事案を映し鏡とする、我が国の危機的状況
国光あやの氏の事例は、決して特殊な例外ではない。むしろ、それは氷山の一角であり、日本の政治指導者層全体に蔓延する能力の欠如と無責任さという病の兆候である。菅野氏が提示するのは、我が国が直面する真の危機とは、外部からの脅威ではなく、国家の中枢を担うべき人間の劣化であるという、痛烈な診断だ。彼はこの病理を示すため、他の政治家の事例を挙げる。
第一の事例として挙げられるのは、高市早苗氏による台湾情勢を巡る国会答弁での失態である。国会には、特定の質問に対して歴代内閣が一貫した答弁を繰り返すことで、国家の基本方針の継続性を内外に示す「型」とも言うべき儀式的なコールアンドレスポンスが存在する。台湾に関する政府見解の確認は、その最たるものだ。菅野氏はこれを、歌舞伎役者であれば誰もが教わらずとも習得しているべき演目『忠臣蔵』に喩える。総理を目指す政治家にとって、この「台湾答弁」は完璧にマスターしていて当然の「型」なのである。
その確立された答弁の「型」とは、「サンフランシスコ平和条約により、日本は台湾に対する全ての権利を放棄しており、その法的地位を認定する立場にない」というものだ。この見解は、戦後日本が長年にわたり積み上げてきた、自国の戦略的利益を守るための外交的英知の結晶である。しかし高市氏は、この基本の「型」を完全に無視し、あたかも『忠臣蔵』の舞台に上がって全く別の物語の台詞を叫ぶかのように、国家の基本方針を個人の思いつきで変更しようとした。これは単なる失言ではなく、国家指導者に必須の基本能力が壊滅的に欠損していることの証左である。
第二に、斎藤元彦兵庫県知事の鳥インフルエンザ対応に見られる危機管理能力の欠如だ。この種の危機における指導者の正しいメッセージはただ一つ、「感染した鳥は徹底的に殺処分するため、汚染された鶏肉や鶏卵が市場に出回ることは絶対にありません。故に、市場の製品は安全です」である。
しかし斎藤知事は「感染した鶏肉を食べても人には感染しない」と発言した。菅野氏が喝破するように、この発言は「感染した鶏肉が市場に出回る可能性」を国民に暗示するという、致命的な過ちを犯している。本来防ぐべき風評被害を、知事自らが作り出してしまったのだ。これは単なる「不適切な発言」ではない。危機管理の論理を根本から理解していない「アホ」がトップに立つことの危険性を、これ以上なく明確に示している。
これらの分析を経て、菅野氏は本稿の核心となるテーゼを、強い口調で読者に突きつける。
『我が国の国難は、習近平が軍拡路線をあらわにしているからではありません。台湾が不安定だからでもありません。(中略)アホが政治家をしているということが、我が国の国難です。』
このテーゼが持つ意味(So What?)は極めて重大である。中国や北朝鮮といった外部の脅威に対する防衛力の強化がいくら叫ばれようとも、その防衛力を運用し、国家としての意思決定を担うべき政治の中枢が「アホ」によって機能不全に陥っているならば、いかなる防衛策も砂上の楼閣と化す。菅野氏の論理は、国家の最大の脆弱性は、外部からの物理的な攻撃ではなく、内部からの知的な崩壊にあることを示している。デマを拡散し責任も取らずに逃げる副大臣や、国家の基本戦略を思いつきで語る為政者が国を率いている状況こそが、ミサイル防衛網の穴よりも遥かに深刻な安全保障上のリスクなのだ。
この内部崩壊の危険性こそ、我々が今、最も真剣に直視すべき日本の現実である。
結論:今、直視すべき日本のクリアー・アンド・プレゼント・デンジャー
国光あやの外務副大臣によるデマ拡散と、それに続くアカウント削除という「逃亡」劇は、決して一過性の政治ゴシップとして消費されてはならない。菅野完氏の視座を借りれば、この一件は、日本の統治能力そのものが危機的な状況にあることを示す「明白かつ現在の危険(Clear and Present Danger)」の紛れもない兆候なのである。
本稿で論じてきたように、問題の本質は、デマという行為そのもの以上に、行政職たる副大臣が国会の権威を貶め、説明責任を完全に放棄したという事実にある。そして、この無責任な振る舞いが、高市氏の場当たり的な答弁や斎藤知事の危機管理能力の欠如といった事例と地続きであり、日本の指導者層に共通する「能力の欠損」という深刻な病理に根差していることを我々は確認した。
菅野氏が突きつける「国難とは、アホが政治家をしていること」という警告は、今や現実のものとなりつつある。外部環境の厳しさばかりが強調される。しかし、国家の舵取りを任された船長たちが羅針盤の読み方も知らず、思いつきで航路を変え、船倉に穴が開いても責任を取らずに逃げ出すのであれば、その船が沈むのは時間の問題だ。有権者や市民がこの本質的な国難に対して無関心、あるいは諦観の態度を取り続けるならば、我々が支払うべき代償は、国家の自滅という形で跳ね返ってくるだろう。







コメント