2026/1/26(月)朝刊チェック:これじゃぁ中道改革連合が勝てるはずがない
「中道改革連合」という虚構を暴く(全3回) 第1回:戦術・リーダーシップ編
「中道改革連合」という虚構を暴く(全3回)第2回:政策・実務能力編
私が菅野完でございます。1/26(月)朝刊チェックの時間がやってまいりました。頑張っていかなあかんなぁ~言うてるところなんですけど
記事の要約と図解
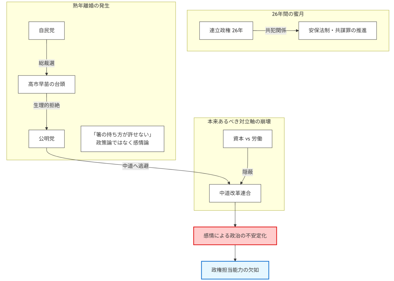
【結論】 公明党の自民党離脱は、高邁な理念によるものではなく、単なる「熟年離婚」である。26年間、自民党の悪政を支え続けた「共犯者」としての総括をせず、「高市早苗」という生理的に受け入れがたい存在を理由に飛び出したに過ぎない。この感情的な離合集散は、本来あるべき「資本 対 労働」という政治対立軸を喪失させ、日本の政治をより一層、感情論の沼へと引きずり込むものである。
【ポイント3選】
- 共犯関係の隠蔽:26年間、安保法制なども共に進めてきた事実を棚に上げ、被害者面での離脱は欺瞞である。
- 熟年離婚の論理:離脱の理由は政策ではなく、「高市早苗」という存在への生理的な嫌悪感(箸の持ち方が許せない妻の心理)である。
- 対立軸の喪失:資本主義の根幹である「資本 vs 労働」の構図を無視し、「中道」という曖昧な場所に逃げ込むことは、労働者の切り捨てに他ならない。

【徹底解説】第3回:これは「熟年離婚」である ― 公明党・自民党決別の真相と「資本対労働」の喪失
26年間。四半世紀にわたり、雨の日も風の日も連れ添った自民党と公明党。その蜜月は唐突に終わりを告げた。 表向きの理由は「裏金問題」や「自民党の右傾化」だと彼らは言う。だが、騙されてはいけない。彼らは過去26年間、安保法制も共謀罪も、消費増税も共に進めてきた「共犯者」だ。なぜ、今さら「決別」なのか?
その正体は、論理や政策の不一致などという高尚なものではない。これは**「生理的な拒絶」――すなわち「熟年離婚」**である。
今回は、この喜劇的な決別がいかに個人的な感情に基づいた欺瞞であるか、そして彼らが「中道」というぬるま湯に逃げ込むことで、日本の政治から最も重要な「資本 対 労働」という対立軸がいかに失われてしまったかを、徹底的に抉り出す。
第一章:共犯者の「被害者面」を許すな
公明党や中道改革連合の連中は、まるで「自民党が変わってしまったから、私たちは席を立つ」とでも言いたげな顔をしている。だが、その言い分はあまりにも白々しい。
26年間の「悪行」を総括せよ
「自民党政治の暴走を止めるブレーキ役」を自称してきた彼らだが、実態はどうだ。特定秘密保護法、安保法制、共謀罪。これらリベラル層が激しく反発した法案のすべてにおいて、公明党は賛成票を投じ、成立の立役者となってきた。 彼らは26年間、自民党という巨大な権力機構のエンジンの一部として機能してきたのだ。それなのに、今になって「自民党はおかしくなった」と言う。ならば問う。お前たちが権力の座にいた26年間、一体何をしていたのか。
「連立解消」をするのであれば、まずはこの26年間の振る舞いを総括し、「我々はここが間違っていました」と自己批判するのが筋だ。それもなしに、単に看板をかけ替えて「私たちは清潔な中道です」などと嘯(うそぶ)くのは、有権者を愚弄する背信行為に他ならない。
彼らがやっているのは、長年連れ添ったパートナーの悪口を言いながら、自分の浮気(新党結成)を正当化しているだけに過ぎない。自分たちの手も泥まみれである事実を隠蔽する、その「無謬性(むびゅうせい)」の演出こそが、彼らの最も信頼できない点である。
第二章:「高市早苗」という生理的トリガー
では、なぜ今、彼らは決別を選んだのか。政策的な不一致でないとすれば、答えは一つしかない。「高市早苗」という存在そのものへの拒絶反応だ。
「スペック」ではなく「箸の持ち方」が許せない
この状況を理解するには、政治学よりも男女の機微を知る方が早い。これは典型的な「熟年離婚」の構図だ。
- 元夫(自民党): 年収6000万円。家事も育児も完璧(=長年、選挙協力やポストなどの利益を与えてきた)。スペックに不満はない。
- 離婚の理由(高市早苗): 夫の稼ぎには満足しているが、20年経ってどうしても**「箸の持ち方(高市氏の言動)」**だけが許せなくなった。
- 新しい彼氏(立憲・中道改革連合): 年収400万円のダメ男だが、「食べ方だけは綺麗」(=頼りないが、高市氏のような生理的嫌悪感はない)。
公明党にとっての「高市早苗」とは、まさにこの「生理的に無理な箸の持ち方」なのだ。もし総裁が石破茂や林芳正であれば、彼らは文句を言いながらも豊かな生活(連立)を続けていただろう。 しかし、高市だけはダメだ。靖国参拝、タカ派的言動、そのすべてが生理的に受け付けない。
「仁義なき不倫」が見せつけた決定的な亀裂
この「生理的嫌悪」を決定づけたのは、政策論争ではなく、高市氏による公明党への非礼な振る舞い――すなわち「仁義欠き」である。
まず、自民党は国会戦術のために、引退が決まっていた山口那津男前代表の「最後の花道(引退演説)」となるはずだった本会議を流してしまった。長年の功労者に対するこの最低の仕打ちは、公明党のプライドを深く傷つけた。 そして決定打となったのが、高市氏の「不貞行為」だ。彼女は、連立パートナーである公明党(斉藤鉄夫代表)と今後の政権運営を話し合う前に、あろうことか国民民主党の玉木雄一郎代表に先に会いに行った。
これは、長年連れ添った妻(公明党)がいるリビングで、堂々と他の女(玉木氏)を抱くようなものだ。 「順番が違うだろう」という激怒。メンツを潰された屈辱。 「あの女の下で働くくらいなら、野垂れ死んだほうがマシだ」。そんなドロドロとした情念だけで、彼らは国政を動かそうとしている。これは政治ではない。ただの「痴話喧嘩」だ。
第三章:見捨てられた「資本 対 労働」
この「熟年離婚」騒動の最大の罪は、日本の政治から真に重要な対立軸を消滅させてしまったことだ。
資本主義の皮を剥けば「資本対労働」しか残らない
現代社会には、ジェンダー、環境、人種など様々な対立軸がある。しかし、それらは玉ねぎの皮のようなものだ。一枚一枚剥いていけば、資本主義社会である以上、最後に残る核(コア)は必ず**「資本(経営者)」対「労働(労働者)」**の対立になる。
本来、自民党は「資本」の代弁者だ。ならば対抗勢力は、徹底的に「労働者」の側に立ち、資本の暴走を食い止める役割を担わなければならない。リベラルと左派が連帯し、この構造的な搾取に抗うことこそが、二大政党制の本来あるべき姿だ。
「中道」という名のぬるま湯への逃亡
しかし、立憲民主党の一部と公明党が結託した「中道改革連合」は、この構造的な対立から目を背け、「中道」という名のぬるま湯に逃げ込んだ。
「右でも左でもない」という言葉は聞こえはいいが、それは**「資本と戦わない」**という宣言に等しい。 彼らは労働者の権利を守るよりも、「極端な右(高市)が嫌い」という感情だけで結びついている。これでは、資本主義の暴走に対するブレーキは誰も踏まなくなってしまう。 彼らが選んだのは、労働者のための闘争ではなく、単なる「嫌いな奴を村八分にする」ための談合だったのだ。
結論:感情で国を動かすな
生理的な拒絶で結びついた集団は脆い。 「高市が嫌い」という一点で結成されたこの連合は、自民党が「箸の持ち方を直しました(総裁を変えました)」と言って頭を下げれば、あるいは別の「もっと嫌いな敵」が現れれば、霧散するだろう。
真の改革とは、好き嫌いの感情論ではなく、資本主義が抱える構造的な欠陥にメスを入れることからしか生まれない。 単なる「熟年離婚」の愚痴を聞かされるために、私たち有権者は投票所に足を運ぶわけではないのだ。
感情で国を動かすな。論理と構造で語れ。 それができない「おぼこい」集団に、明日の日本を任せるわけにはいかない。




コメント