2025/12/23(火)朝刊チェック: 自民・維新連立政権のアキレス腱
記事の要約と図解
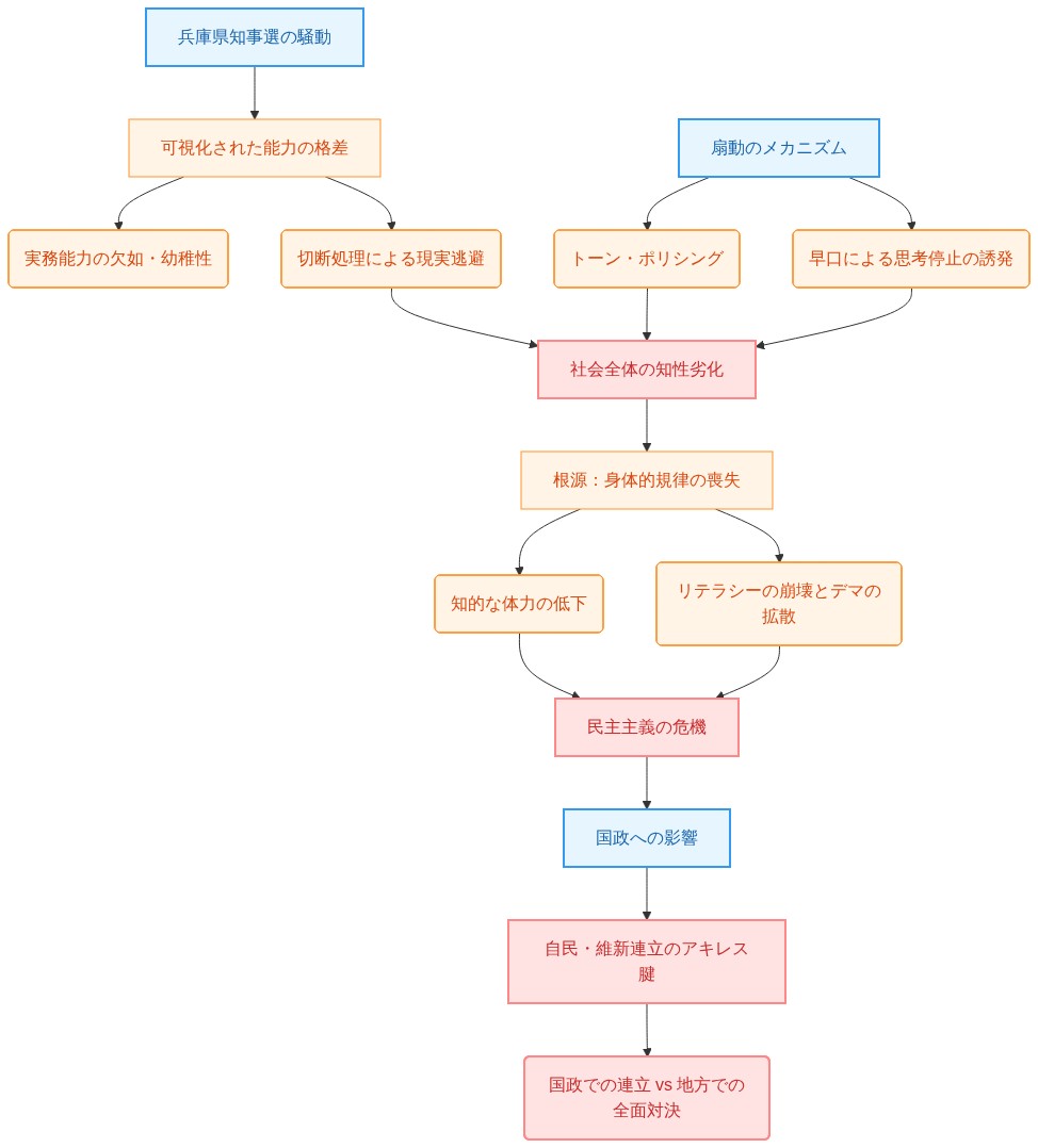
【結論】 兵庫県知事選後の騒動は単なる政治的対立ではなく、現代日本社会が抱える「知性の劣化」と「身体的規律(ディシプリン)の喪失」を浮き彫りにした深刻な症例である。この思考停止の蔓延こそが、次期総選挙における自民・維新の連立構想の根本的なアキレス腱となる。
【ポイント3選】
- 能力の決定的な断絶:知事擁護派に見られるのは、実務能力の欠如、幼稚で暴力的な行動原理、そして不都合な現実から目を背ける「切断処理」という心理的弱さである。
- 知的欺瞞の蔓延:トーン・ポリシング(言葉尻をとらえた批判)や早口による扇動は、本質的な議論をすり替え、人々を思考停止のカルト化へと導く悪質な技術である。
- 身体的規律の喪失:「2時間座って本を読む」という知的な体力が失われた結果、リテラシーの崩壊が起き、社会全体が劣化と陰謀論の波に飲まれている。

私が菅野完でございます。朝刊チェックの時間がやってまいりました。頑張っていかなあかんなぁ~言うてるところなんですけど
この本稿は、単に最近話題となった兵庫県知事選をめぐる騒動を解説する時事放談ではありません。あの出来事をひとつの症例として解剖し、現代日本社会が直面しているより深刻な病巣、すなわち「知性の劣化」と、それに伴い静かに進行する「民主主義の危機」について、皆様と共に深く掘り下げていくことを目的としています。
第一部:現象の観察 ― 兵庫県知事選後に可視化された「能力の格差」
まず我々が向き合うべきは、具体的な現象の観察です。ここでは、兵庫県知事選後の混乱の中で露呈した、知事を擁護する側と、それに異を唱える側の間に存在する、無視できない決定的な「能力の差」について分析します。これは単なる意見の対立ではなく、社会人として、あるいは一人の人間としての基礎能力における断絶と言っても過言ではありません。
擁護派に見られた特徴は、主に以下の3点に集約されます。
- 組織運営能力の欠如 知事の疑惑に異を唱える我々市民有志が、結集からわずか40日の準備期間で2500人規模の県民集会を成功させた一方で、彼らは「5人の飲み会すらまともに開催できない」レベルの実務能力しか持ち合わせていませんでした。これは政治思想以前の、社会人としての基本的な能力の差であり、組織を動かし、目的を達成するという実務能力において、彼らが著しく劣っていることの証明です。
- 行動の幼稚性と暴力性 反対派への盗撮行為や、デモ参加者の首を絞めるといった暴力行為によって逮捕者が出たのは、すべて擁護派からでした。議論や説得ではなく、短絡的な暴力や嫌がらせに訴えるその行動原理は、極めて幼稚であると言わざるを得ません。彼らの行動は、論理ではなく感情的な反発に支配されており、その粗暴さが際立っていました。
- 「切断処理」という心理メカニズム 彼らは、自分たちにとって不都合な現実、すなわち「多くの兵庫県民が知事に怒っている」という事実を直視できませんでした。そこで用いられたのが、「デモの参加者は兵庫県民ではない」「あれは在日韓国人だ」といった根拠のないレッテル貼りです。これは、現実を認識する能力が欠如した精神的な「弱さ」の表れであり、自らの心の平穏を保つために不都合な事象を自分たちの世界から切り離す、「切断処理」と呼ばれる心理的な防衛機制に他なりません。
この具体的な「能力の差」という現象は、より根深い社会的な問題、すなわちメディアリテラシーの欠如と、情報を正しく処理する知的な作法の喪失へと繋がっています。
第二部:メカニズムの解明① ― 「トーン・ポリシング」という知的欺瞞
次に、擁護派の言説において頻繁に見られた、問題の本質から目を逸らさせるための悪質な言論手法、「トーン・ポリシング」の構造を解明します。これは、議論のすり替えを行う知的欺瞞であり、民主的な対話を不可能にする毒です。
この問題の核心を突いたのが、あるX(旧Twitter)ユーザーの「中指はリアクションなわけで、アクションの不正さを横において議論はできない」という指摘でした。まさにこの言葉が全てです。抗議行動における表現(リアクション)は、必ずその原因となった不正義(アクション)への応答として存在します。トーン・ポリシングとは、この明白な因果関係を無視し、原因である「アクション」を不問に付したまま、結果である「リアクション」の作法だけを問題視する、極めて不誠実な行為なのです。
この論理の異常性を、皆さんの身近な例で解説しましょう。
例えば、満員電車で痴漢に遭った女性が、加害者に対して「ボケカス!何触っとんねん!」と怒鳴ったとします。これは当然の反応(リアクション)です。
しかし、その場に居合わせた第三者が、痴漢という不正義(アクション)を咎めるのではなく、被害者の女性に向かって「そんな汚い言葉遣いをするな」「公共の場で大声を出すのはみっともない」と説教を始めたとしたら、どうでしょうか。これは明らかに異常な光景です。
もし、このトーン・ポリシングの論理に従うならば、被害者は加害者に対して「おじ様、大変申し訳ございませんが、私の左側の大臀筋をまさぐるのをおやめいただけますでしょうか」と、冷静かつ丁寧にお願いしなければならなくなります。これがどれほど馬鹿げた要求であるかは、誰の目にも明らかでしょう。
菅野氏は、このようなトーン・ポリシングを行う心理を、文脈を無視して表面的な「行儀の良さ」に固執する「田舎の人」の論理、あるいは「健常な知性の欠如」の表れだと痛烈に批判しています。不正義に対して怒りの声を上げることの正当性を理解できず、ただ表面的な物腰の柔らかさだけを求める態度は、議論の放棄に他なりません。
不正義そのものよりも「行儀の悪さ」を問題にする。この程度の論理のすり替えすら見抜けない社会に、果たして未来はあるのでしょうか。私は甚だ疑問です。
そして、この受信者側の作法の問題は、実は人々を思考停止に陥れる発信者側の「技術」と表裏一体なのです。次に、その扇動のメカニズム、特に「喋るスピード」という問題に焦点を当ててみましょう。トーン・ポリシングが問題なのは、それが権力者や加害者の不正を隠蔽し、被害者や抗議者の口を封じるための便利な道具として機能するからです。そして、この種の知的欺瞞が社会で横行する背景には、情報を正しく受け取り、その文脈を読み解く作法の欠如という、より深刻な問題が存在するのです。
第三部:メカニズムの解明② ―「早口」はカルトの手口、「遅さ」は理性の防波堤
続いて、発信者の「喋るスピード」という、一見些細に見える観点から、ネット情報がいかにして人々を思考停止に陥らせ、カルト化させていくのか、そのメディア論的なメカニズムを分析します。これは、現代におけるプロパガンダの核心に触れる問題です。
なぜ、ネット上の扇動者は「早口」なのでしょうか。その危険性は、以下の二点に集約されます。
- 思考停止を誘う詐欺の技術 ファシストやポピュリストが早口なのは、ただ一つ、「中身を検討されたくないから」です。参政党の神谷宗幣氏やれいわ新選組の山本太郎氏の演説スタイルがその典型ですが、畳み掛けるような速いテンポは、視聴者に論理の整合性を検証する時間を与えません。これは、雰囲気と勢いだけで人々を信じ込ませ、思考を停止させるための「詐欺の手口」なのです。
これは単に他者を批判する話ではありません。私自身、頭の中が整理できていない時にこそ、勢いで乗り切ろうと早口になってしまう経験があります。だからこそ断言できる。早口とは、発信者自身の思考の未整理をごまかすための技術に他ならないのです。
- 無責任と無知の証明 「責任のあることを喋ろうと思えば早口になるわけがない」のです。言葉の定義を吟味し、論理に破綻がないかを確認しながら誠実に伝えようとすれば、必然的に言葉は慎重になり、スピードは落ちます。つまり、早口であること自体が、その発言内容に対する無責任さ、あるいは発信者自身の思考が整理できていないことの証明に他なりません。「早口のやつで頭がいいやつはいない」という菅野氏の断言は、流暢さが知性であるという俗説への強烈なアンチテーゼです。

これに対し、私自身がこの配信で実践している「ゆっくりした喋り」と、意識的に挿入する長い「間」には、明確な意図があります。かつて私が早口で配信を行っていた際、視聴者が極めて短期間で「カルト化」してしまうという苦い経験をしました。その反省に基づき、現在のスタイルは、視聴者の皆さんに考える時間を与え、私の言葉を鵜呑みにさせないための防波堤として機能させているのです。これは、健全な民主的議論を守るための、意識的な選択です。
この「速さ」と「遅さ」をめぐる議論は、単なる話し方のスタイルの問題ではありません。それは、情報を受け取る側の知性が、加速する情報社会のスピードに耐えうるのかという、極めて深刻な問いを我々に突きつけているのです。
第四部:根源の探求 ― 失われた身体的規律(ディシプリン)と社会の劣化
さて、ここからが本稿の核心です。これまで論じてきたネット情報の問題、トーン・ポリシング、そして差別の根源には、現代日本人が失ってしまった、より本質的な能力の欠如があると私は考えています。それは、「身体的規律(ディシプリン)」、すなわち情報を処理し、思考するための知的な体力の喪失です。
この「情報を処理する身体的・知的な規律の喪失」というテーマを、二つの側面から掘り下げます。
- 「椅子の上の2時間」という指標 現代の日本人の多くは、「同じ椅子に座って2時間、1冊の本を読み続ける」という、かつては当たり前であったはずの身体的規律を失ってしまいました。短く、刺激的なショート動画や切り抜き映像に慣れきった脳と身体は、長く、複雑な情報を処理することに耐えられなくなっています。この集中力の欠如は、単なる個人の問題ではありません。国民全体がこのように知的な体力を失い、情報を深く吟味できなくなった社会では、そうした人々自身が国力を蝕む「不良債権」と化してしまうのです。そしてそれは、国際社会の中で国として「負ける」直接的な原因となるでしょう。
- ネット動画によるリテラシーの崩壊 この劣化は、NHKで報道された「兵庫県知事選挙の後にネットを見すぎたお母ちゃんが外国人差別するようになった」という記事に象徴されています。リテラシーの低い層から順に、早口で断定的なネット動画に思考を侵食され、容易に陰謀論や排外主義に染まっていく。これは、情報を吟味する規律を失った社会の必然的な帰結です。
例えば、土葬をめぐる差別的なデマがあります。「外国人の土葬を認めるとウイルスが地下水に混ざる」といった非科学的な主張です。しかし、少し歴史を学べば、火葬が一般化したのは近代都市の衛生事情からであり、それ以前の日本では土葬が当たり前だったと分かります。また、横浜や青山の広大な外国人墓地では土葬が何ら問題視されないのに、特定の国の人々の土葬だけを攻撃するのは、「白人の土葬は許容するが、それ以外は許さない」という、剥き出しの人種差別以外の何物でもありません。こうした基本的な歴史知識や論理的思考能力の欠如が、根拠のないデマを信じ込ませ、非科学的な怒りを増幅させているのです。
知性と身体性の劣化。この深刻な病は、最終的に日本の政治、そして我々の社会の未来に、一体どのような影響を及ぼすのでしょうか。
結論:知性の劣化が炙り出す「自民・維新連立のアキレス腱」
最後に、これまで分析してきた社会全体の知性劣化という土壌が、国政レベルの具体的な政治的矛盾として、どのように姿を現すのかを結論づけたいと思います。それこそが、「自民・維新連立のアキレス腱」です。
自民党と日本維新の会の関係には、構造的な矛盾が内包されています。
- 自民党が次期総選挙で悲願の過半数を回復するためには、現在、維新に議席を奪われている牙城、すなわち「大阪・兵庫」といった関西圏で議席を取り戻すことが絶対条件となります。
- しかし、これは何を意味するか。自民党が党勢拡大という当然の目標を追求すればするほど、必然的に関西圏では維新と全面的な対決をせざるを得なくなるのです。
- 国政レベルで「連立」を模索しながら、その足元である地方レベルでは「対決」を迫られる。この根本的な矛盾こそが、今後の自民・維新連立構想における最大の障害、すなわち「アキレス腱」となるのです。
本稿を総括します。
兵庫県知事選をめぐる一連の騒動は、単なる一地方の政治問題ではありませんでした。それは、長時間思考するという身体的な規律を失い、早口で扇動的な情報に思考を乗っ取られ、安易なレッテル貼りで現実から目を背ける、現代日本社会の縮図そのものでした。
私がこの場で、あえてゆっくりと、間を置きながら話すスタイルを貫くのは、この知性の劣化という巨大な流れに抗うための、私なりの意識的かつ実践的な抵抗です。民主主義の土台は、他ならぬ「個人の思考」です。その思考の時間を確保し、安易な結論に飛びつかせないこと。扇動の「速さ」に、理性の「遅さ」で対抗すること。
この静かな抵抗に、果たしてどれほどの意味があるのか。その答えは、一人ひとりのこれからの情報の受け取り方、そして思考のあり方に委ねられています。




コメント