2026/2/2(月)朝刊チェック:高市早苗内閣総理大臣閣下がご教示くださる議会制民主主義と議院内閣制の尊さについて
記事の要約と図解
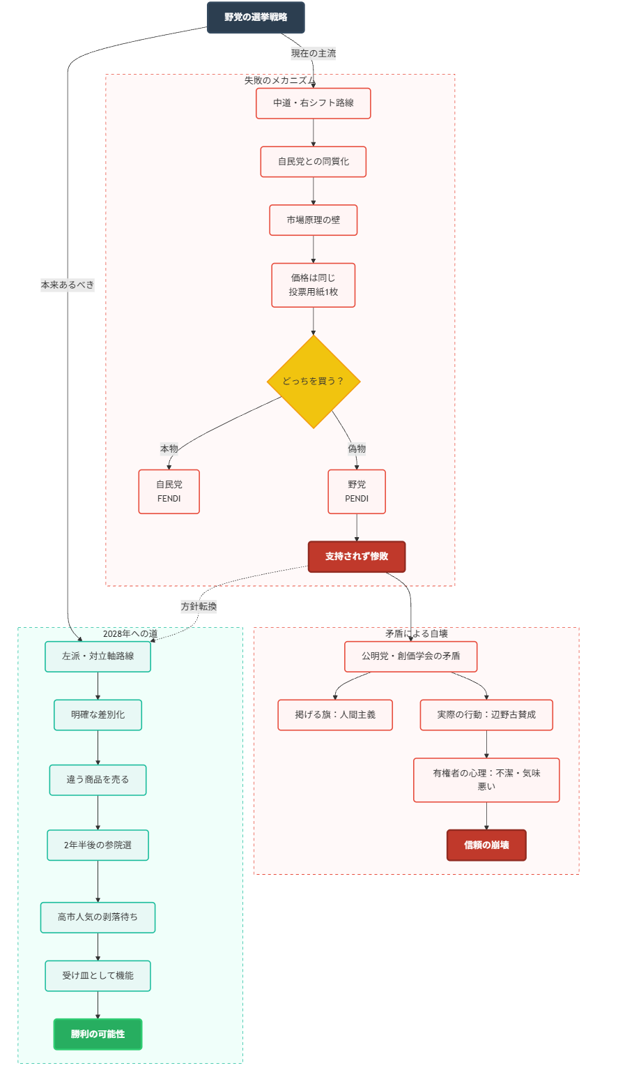
【結論】 野党が選挙に勝てない根本原因は、自民党の「右」へ擦り寄る「中道改革」路線にある。投票用紙という「定価」が同じである以上、有権者が「本物(自民党)」ではなく「パチモン(野党)」を選ぶ理由はない。野党再生の唯一の道は、明確に「左」へ舵を切り、自民党とは全く異なる商品を陳列することだ。目先の衆院選の敗北を受け入れ、高市人気が剥落する2年半後の参院選へ照準を合わせよ。
【ポイント3選】
- ブランド論の鉄則:投票において価格(1票)は同じ。「フェンディ」と同じ値段で売られる「ペンディ(偽物)」を買う消費者はいない。
- 生理的嫌悪感:「人間主義」を掲げながら「辺野古賛成・原発推進」を行う矛盾は、有権者に「不潔さ」を感じさせ、支持を遠ざける。
- 2028年の勝機:高市早苗氏の「他責思考」はいずれ破綻する。その時、明確な対立軸(左派)を持っていなければ、受け皿にはなり得ない。

■ 【徹底解説】「フェンディ」と「ペンディ」に学ぶ選挙戦略 ― なぜ野党は自民党のコピーを目指して負けるのか
今回の衆議院選挙、情勢調査を見る限り「中道」を標榜する勢力が振るわないことは明白だ。朝日新聞の情勢調査でも、自民・維新で300議席をうかがう勢いに対し、立憲民主党などの中道勢力は半減の危機にあるという。
これは僕が5年も10年も前から言い続けてきたことが、残酷なまでに立証されたに過ぎない。
なぜ野党は勝てないのか。その答えは、政策の良し悪し以前の「商品としてのあり方」にある。今回は、ビジネスにおける「ブランド論」と、有権者が抱く「生理的な感覚」から、野党再建の道を冷徹に分析する。
1. 「フェンディ」と「ペンディ」の法則
なぜ「パチモン」は売れないのか
選挙というマーケットの特殊性を理解していない政治家が多すぎる。
普通の商売であれば、本物の高級ブランド「フェンディ(FENDI)」が高くて買えない層に向けて、安価なパロディ商品「ペンディ(PENDI)」や「フランク三浦」が売れることがある。これは「価格差」があるから成立する商売だ。10分の1の値段なら、偽物でも買う価値が生まれる。
しかし、選挙は違う。
投票用紙という通貨の価値は、誰にとっても「1票」であり、その値段はタダ(無料)だ。「自民党」という商品も、「立憲民主党」という商品も、有権者が支払うコストは全く同じなのである。
同じ値段で「シャネル」と「チャンネル」が並んでいたら、誰がわざわざ偽物の「チャンネル」を買うだろうか?
みんな本物のシャネルを買うに決まっている。
「右へシフト」すれば自民党に吸収される
野党の中には、長島昭久氏や細野豪志氏、そして今回の中道改革勢力のように「右へシフトすれば保守層を取り込める」と勘違いしている連中がいる。だが、これは物理の法則を無視している。
宇宙空間に巨大な質量の星(自民党)があるとする。その近くに小さな星が寄っていけばどうなるか?
万有引力の法則通り、大きな星に吸い寄せられ、吸収されて消滅するだけだ。
今の野党がやっていることは、「私たちは企業団体献金をもらいませんし、裏金も作りません。でも政策はほぼ自民党と一緒です」というアピールだ。
これを有権者が聞くとどう思うか。
「ああ、この人たちは『金儲けの下手な自民党』なんだな」
そう思われて終わりだ。金儲けが下手な偽物より、金儲けが上手くて実行力がある「本物の自民党」の方がマシだと判断される。これが、中道リベラルが壊滅するメカニズムである。
2. 「不潔さ」の正体 ― 創価学会・公明党への決別
「人間主義」で「辺野古賛成」というグロテスク
今回の選挙戦で露呈したもう一つの致命的な欠陥は、理念と行動の論理的不整合だ。特に、創価学会・公明党と連携を模索しようとした野党勢力の罪は重い。
公明党(創価学会)は「人間主義」や「平和」を掲げている。その一方で、辺野古の新基地建設には賛成し、原発再稼働も容認する。
僕は、辺野古賛成や原発推進という政策そのものを否定しているのではない。「政策」としてそれを掲げるなら、堂々とやればいい。
しかし、「人間主義です」という美しい看板を掲げながら、その実、基地建設や原発を推進するという態度は、論理的に破綻している。
この「言っていることとやっていることのチグハグさ」を、人間は本能的に「不潔だ」「気持ち悪い」と感じるのだ。
論理的整合性なき集団は嫌悪される
辺野古が何たるかを知らない人でも、原発の是非に興味がない人でも、この「不潔さ」は直感的に伝わる。
「大同小異で自民党を倒すため」とどれだけ美辞麗句を並べても、その根本にある矛盾は隠せない。生理的な嫌悪感を抱かれた政党や候補者が、選挙で勝てるわけがないのだ。野党は、この「不潔な連携」から手を切り、クリアな論理で戦わなければならない。
3. 左へ振り切れ ― 2028年参院選への処方箋
違う商品を陳列せよ
では、どうすれば勝てるのか。答えはシンプルだ。
「左」へ振るしかない。
自民党という巨大な右の塊に対抗するには、自民党がカバーしていないエリア、つまり「左」にポジションを取り、まったく違う商品を陳列するしかない。
菅野氏の言葉を借りれば、事実はあまりにも残酷だ。菅野氏はこう断言する。「B’zはエアロスミスのパクリである」と。
なぜ、そんな明白な模倣がまかり通ったのか。それは日本という市場が、世界のヒットチャートと連動していない、ある種の「田舎」だったからに他ならない。情報の遮断されたガラパゴス市場において、多くの日本人はオリジナルの偉大さを知らず、コピー品をありがたがって消費していたのだ。この分析は、我々の文化的な貧しさを浮き彫りにする。
■ 「シャネル」と「チャンネル」の政治学
だが、菅野氏の真意は音楽評論にあるのではない。この「パクリ構造」こそが、現在の日本政治そのものだと喝破する点に、彼の批評の毒がある。
菅野氏は選挙というマーケットを、高級ブランドの「シャネル」と、その偽物である「チャンネル」が同じ値段で並べられているバッタもん市に例える。ここで言う「シャネル(本物)」とは、腐っても長年の実績を持つ自民党(=エアロスミス)であり、「チャンネル(偽物)」とは、自民党と似たような政策を掲げながら、その実、中身の伴わない中道改革連合などの野党(=B’z)だ。
有権者はバカではない。本物と偽物が同じ棚、同じ価格で並んでいれば、迷わず本物を手に取る。野党が自民党のコピー政策で票を掠め取ろうとする行為は、ブランドの偽造品を売りつける詐欺的な商法と同じなのだ。
■ ウッドストックで石を投げられるのは誰か
想像してみてほしい。本場の「ウッドストック」のような舞台で、本物のエアロスミスが圧巻のステージを披露した直後に、B’zが出てきたらどうなるか。「何をパクっているんだ」と、観衆から石を投げられるのがオチだろう。
世界標準の文脈(=政治的リアリズム)の中に偽物を放り込めば、即座に拒絶される。日本の野党が政権を取れないのは、彼らが「ウッドストックにおけるB’z」であり、有権者が本能的にその「偽物臭さ」を嗅ぎ取っているからだと言える。
■ 嫌われることを恐れない
むろん、国民的人気バンドを「偽物」と断じ、野党を「パクリ商品」と切り捨てるこの主張は、稲葉浩志氏の熱狂的なファンや、野党支持者から激しい反発を買うだろう。「菅野を目の敵にする」「一生口を利きたくない」と思う人間が出てくるのも無理はない。
しかし、菅野氏は涼しい顔でこう言い放つ。「事実は事実だから仕方がない」と。 この開き直りとも取れる態度こそが、欺瞞に満ちた現代において、唯一信用に足る「劇薬」なのかもしれません。
高市人気の「メッキ」が剥がれるのを待て
今回の選挙で、仮に自民・維新で300議席を取られたとしても、悲観する必要はない。むしろ、中途半端な中道勢力が一度壊滅した方が、後のためには良いとさえ思う。
高市早苗氏の人気は、強固な基盤に基づいたものではない。彼女の言動を見ればわかるが、何かあれば「有権者のせい」「メディアのせい」「部下のせい」と、すべてを他人のせいにする他責思考の塊だ。
今は熱狂で支えられているが、これから必ずやってくる困難な局面――通常国会や外交問題――で、そのメッキは必ず剥がれる。5回ほど国会を回せば、ボロが出てくるはずだ。
2年半後、焼け野原から立ち上がれ
勝負は今ではない。2年半後、2028年の参議院選挙だ。
その時、高市自民党の化けの皮が剥がれ、有権者が「やっぱり自民党ではダメだ」と気づいた時に、受け皿として存在できるかが問われる。
その受け皿は、「第二自民党」であってはならない。
「私たちは自民党とは全く違う、平和と生活を重視する勢力です」と、明確な対立軸(左派)を示せる勢力だけが、その時の選択肢になり得る。
今回の敗北を糧に、3日間だけ反省しろ。そして4日目からは、2年半後の決戦に向けて、左という「未開拓の市場」を耕し始めるのだ。それ以外に、日本の議会制民主主義を守る道はない。

人気ブログランキング



コメント