YouTube動画2025/11/21(金)朝刊チェック:全ての愛国者は高市政権発足1ヶ月を祝おう。高市早苗の「言葉」が日本を救うのだ!!!
記事の要約と図解
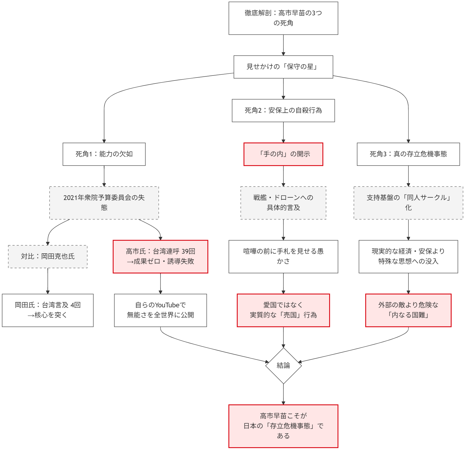
【結論】 高市早苗氏を取り巻く「熱狂」は、彼女の政治的手腕や安全保障認識の欠如を隠す「隠れ蓑」に過ぎない。質問能力の致命的な低さ、手の内を明かす安全保障上の素人芸、そして閉鎖的な支持基盤。これらを冷静に分析すれば、彼女こそが日本の国益を損なう「存立危機事態」そのものであるという冷厳な事実が浮かび上がる。
【ポイント3選】
- 能力の欠如: 39回も「台湾」を連呼しながら、実弟である岸信夫防衛大臣からすら言質を取れなかった質疑は、熱意ではなく「無能」の証明である。
- 安保の素人: 「戦艦を出す」「ドローンを使う」と具体的手法をペラペラと語る行為は、敵に手の内を明かす「利敵行為」であり、国防族失格である。
- 真の国難: 彼女を支えるのは政策論理ではなく「特殊な思想」で結ばれたサークル的な熱狂であり、その暴走こそが国家の最大リスクである。

導入部:熱狂の裏に潜む危険な兆候
一人の政治家が、一部の支持者から「国を救う英雄」として熱狂的に崇拝される。その一方で、まさにその政治家の「言葉」こそが、国家にとって最大の危機になり得る。この逆説的な状況は、現代政治の危うさを象徴しているのかもしれない。
本稿では、政治家・高市早苗氏を事例として取り上げる。彼女の「言葉」は、自らを「愛国者」と任じる支持者たちに、いかに救国的なメッセージとして受け止められているのか。そして、その熱狂の裏で、彼女の言葉が実際にはどのような危険性をはらんでいるのか。具体的な事例をもとに、その致命的な「死角」を3つの視点から掘り下げていく。
これから解き明かす3つの死角は、彼女の政治スタイルと、それを支える熱狂の本質を理解する上で、避けては通れない重要な論点となるだろう。
1. 死角その1:「台湾」を39回連呼しても、政府を動かせなかった「質問能力」
熱意の空回り? 誘導尋問の失敗が示すもの
2021年12月13日の衆議院予算委員会。当時一議員だった高市氏は、安倍晋三元総理の「台湾有事は日本有事」という発言を盾に、時の岸信夫防衛大臣(安倍氏の実弟)から同様の言質を引き出そうと試みた。これは、政府の公式見解を自らの望む方向へ誘導しようとする、極めて強い意図を持った質疑だった。皮肉なことに、この政治的失態の記録は、他ならぬ高市氏自身の公式YouTubeチャンネルで今も公開されており、自らの手でその能力の限界を露呈している。
「台湾」39回の連呼と岡田克也氏との比較 高市氏は質疑中に「台湾」という言葉を実に39回も使用しました。この執拗さを際立たせるため、批判者は立憲民主党の岡田克也氏による同様の趣旨の質疑と比較します。岡田氏が「台湾」と発言したのはわずか4回(政府答弁を含めても12回)でした。この圧倒的な回数差を根拠に、菅野氏は「どっちがしつこい誘導尋問やねん」と問いかけ、高市氏の試みが異常な執着心によるものであったと論じます。
政府の「鉄壁」の答弁 これに対し、岸防衛大臣は「(問題は)対話により平和的に解決されるべき」という慎重な答弁を崩しませんでした。結果として、高市氏は39回も「台湾」を連呼しながら「望むべき答弁を引き出せなかった」ことから、その「質問能力がどんだけ低い」のかを露呈した、と厳しく批判されています。
2. 死角その2:安全保障の「手の内」を明かすという致命的な失策
「言うたら損んやねんか」:国家機密を語る愚かさ
高市総理は、海上封鎖のような事態が発生した場合に「戦艦が出て」「ドローンが飛んで」「日本が出ていく」といった、具体的な軍事対応にまで踏み込んで言及した。支持者にとっては頼もしい言葉に聞こえるかもしれないが、安全保障の観点から言えば、これは失策というより自殺行為に等しい。
なぜこれが問題なのか。菅野氏の言葉を借りれば、それは「喧嘩の準備をしている時に『うち こんな手で出ます』と明かす」行為そのものだからだ。自国の防衛戦略、すなわち「手の内」を仮想敵国にわざわざ開示することは、戦略上の初歩的な誤りであり、国益を著しく損なう愚行である。本来、国家の安全保障に関わる情報は、最大限の注意をもって秘匿されなければならない。
この無分別な言動に対し、菅野氏は極めて厳しい評価を下している。このような行動を取る人物は、意図せずして「日本の安全保障を脅やかそうとする反体制分子」あるいは「売国奴」と同様のリスクをもたらしかねない、とまで断じているのだ。
中国が怒るかどうかの前に喧嘩の準備してる時にうちこんな手で出ますいうアホどこにおんの。そんなもん言うたら損んやねんか。
3. 死角その3:日本にとって本当の「存立危機事態」とは何か
最大の脅威は「外」ではなく「内」にあり
これまで見てきた2つの死角――空回りする質問能力と、安全保障上の無分別さ――を踏まえたとき、菅野氏は衝撃的な結論を導き出す。「存立危機事態は中国共産党の人民解放軍じゃない」、と。
この主張の論理は明確だ。国家の危機とは、必ずしも外部からの軍事的脅威だけを指すのではない。国家指導者自身の言葉が、意図せずして国を危険に晒し、守るべき国益を損なうことこそが、真の「存立危機事態」だというのである。彼女の言葉は、日本を救うどころか、危機そのものを生み出すリスクを内包しているのだ。

では、なぜこれほど危険な言動が熱狂的に支持されるのか。その背景には、彼女の支持基盤の特殊な性質がある。彼らは経済政策のような現実的な課題ではなく、「特殊な思想」によって固く結びついた、「同人誌のサークルメンバー」のようだと揶揄されている。彼らは、日本青年協議会などが発行する機関誌を、まるでコミケで「薄い本」を買い求めるかのように、しかしその舞台を靖国神社に移して、無批判に受け入れているのだ。その思想とは、皇室や憲法、家族といったテーマを軸に、選択的夫婦別姓に反対するなど、極めて保守的かつ排外主義的な国家観を世論に植え付けようとするものである。その熱狂が、彼女の言動に潜む致命的な危険性を見えなくさせている。
存立危機自体は高市早苗です。
結論:熱狂が国を滅ぼす前に
本稿で提示した3つの死角――空回りする熱意、安全保障上の無分別さ、そして彼女自身が危機となり得るという逆説――は、一人の政治家への評価を再考する上で重要な視点を提供する。
政治家への熱狂的な支持は、時にその人物の最も危険な側面から目を逸らさせてしまう。菅野氏が警鐘を鳴らすように、「積極財政」や「減税」といった耳触りの良い言葉は、歴史を通じてレイシストやファシストの「隠れ蓑」として利用されてきた。高市氏の場合、その「特殊な思想」への共感がまさにその隠れ蓑として機能し、支持者を彼女の戦略的な失態や国家へのリスクに対して盲目にさせている。
最後に、読者の皆様に問いたい。真の愛国とは、指導者を盲目的に賛美し、その言葉を鵜呑みにすることなのだろうか。それとも、その言動を冷静に検証し、国家への真のリスクを厳しく指摘することなのだろうか。その答えは、私たち一人ひとりの理性に委ねられている。



コメント