2026/1/20(火)朝刊チェック:高市早苗さんが内閣総理大臣でほんとうに良かった高市早苗内閣があと8年ぐらい続いて欲しいと心の底から思える理由について
記事の要約と図解
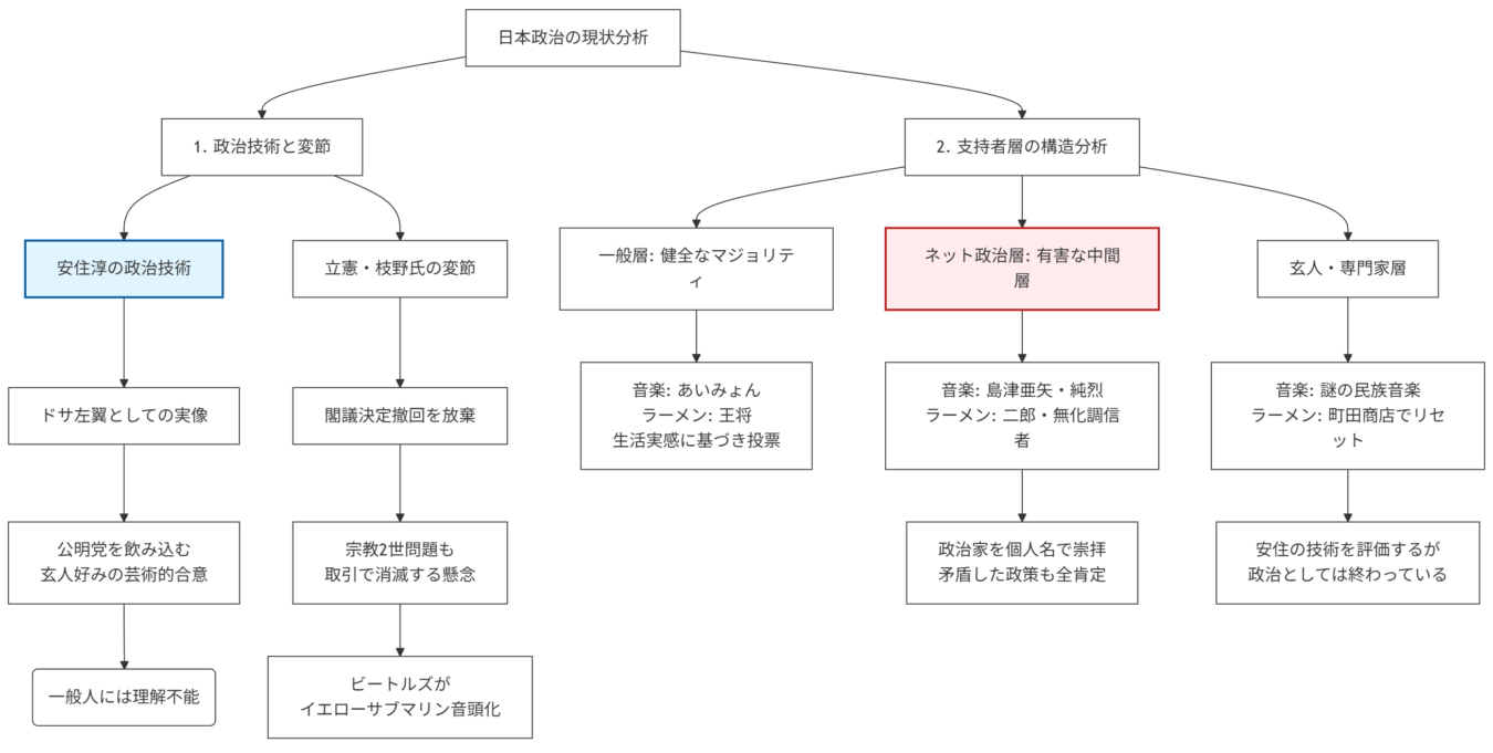
【結論】 立憲民主党と公明党の接近による「中道改革連合」構想は、安住淳という「ド左翼」による極めて高度な政治技術の結晶であり、玄人筋には芸術品と映る。しかし、それは同時に「集団的自衛権の閣議決定撤回」という党是の放棄であり、支持者にとっては「ビートルズだと思って買ったらイエロー・サブマリン音頭だった」ごとき裏切りに他ならない。最も危惧すべきは、この変節を無批判に称賛する「ネット政治層」の存在であり、彼らの盲目的な姿勢こそが日本政治を腐敗させている。
【ポイント3選】
1. 安住淳の正体と政治技術:一見リベラルに見えるが、実は石巻の「ド左翼」。公明党を飲み込むほどの政治力を見せたが、その高度な技術は一般有権者には伝わらない。
2. 立憲民主党の重大な変節:枝野幸男氏の「閣議決定撤回を求めない」発言は、2015年安保闘争の否定であり、今後「宗教2世問題」も政治的取引で葬り去られる危険性がある。
3. 有権者の3層構造(音楽とラーメン):健全な一般層(あいみょん)、終わっている玄人(民族音楽)、そして最も害悪な「ネット政治層(純烈・二郎系)」。特定の政治家名を崇拝し、政策の良し悪しを判断停止する中間層が諸悪の根源である。

■ 【徹底解説】「中道改革連合」の正体と、我々が直面している政治的詐欺について
私が菅野完でございます。1/20(火)朝刊チェック朝刊チェックの時間がやってまいりました。頑張っていかなあかんなぁ~言うてるところなんですけど
今回の「中道改革連合」を巡る騒動。これをどう見るか。
結論から言えば、これは「政治のプロ」としては唸るほどうまい。だが、「有権者」としては怒りに震えるべき裏切りである。
安住淳という男が見せた驚異的な政治技術と、それによって失われた立憲民主党の魂。そして、それを無批判に受け入れる「ネット政治層」の気味悪さについて、音楽とラーメンのメタファーを交えて徹底的に解剖する。
1. 野党再編と「中道改革連合」の功罪
まず、あの綱領と基本政策。あれを見て「立憲民主党が公明党に飲み込まれた」などと寝ぼけたことを言っているメディアや自称保守がいるが、事実は全く逆だ。あれは、安住淳が公明党を飲み込んだのである。
安住淳の政治技術と「ドサ左翼」
安住淳という男を、単なる「元財務大臣」や「ニュースキャスター上がりの政治家」だと思ってはいけない。彼は、宮城県石巻という土地で、自民党としのぎを削りながら生き残ってきた、極めて強靭な「ド左翼」なのだ。
彼が今回の合意文書で何をやったか。
一見すると公明党に歩み寄ったように見えるが、その実、公明党が用意していた日本語を、すべて安住淳の日本語に書き換えてしまった。公明党に「自分たちがリードした」と思わせつつ、実質的な主導権は渡さない。これは20年に一度見られるかどうかの、政治という名の芸術品だ。
玄人の目から見れば、この48時間で安住淳が見せた手腕は天下逸品である。土着の左翼として泥水をすすりながら選挙に勝ち続けてきた男の凄みがそこにある。
立憲民主党の変節と原則の放棄
しかし、プロとしてその技術を評価することと、有権者としてその結果を支持することは全く別の話だ。はっきり言おう。この合意は、立憲民主党による「死に至る変節」である。
特に許しがたいのは、枝野幸男氏の以下の見解だ。
「当時は公明党が努力したのだから、今後も集団的自衛権の閣議決定撤回までは求めるべきではない」
これはあり得ない。2015年の安保法制反対デモは何だったのか。あの時、国会前で声を上げた人々の思いを、政権奪取という「皮算用」のために売り払ったに等しい。
かつて「ビートルズ(リベラルの理想)」だと思ってチケットを買ったのに、いざステージが始まったら流れてきたのは「大瀧詠一アレンジのイエロー・サブマリン音頭(金沢明子が歌う変種)」だった、というレベルの詐欺である。
さらに深刻な懸念がある。「宗教2世問題」だ。
統一教会問題以降、立憲民主党はこの問題に取り組んできたはずだ。しかし、公明党と手を組むということは、創価学会が抱える宗教2世問題にもフタをするということに他ならない。「公明党に配慮して、この問題は棚上げにします」と言われて、誰が納得するのか。
泣いている人の声に耳を傾けないで、何が「中道」か。それはただの談合だ。
2. 音楽とラーメンで読み解く有権者・支持者の類型
今回の騒動で最も醜悪なのは、この明らかな変節を「素晴らしいディールだ」と称賛している一部の立憲支持者たちだ。
世の中の有権者は、音楽やラーメンの趣味と同じように、大きく3つの層に分けられる。そして、今一番邪魔なのが真ん中の層だ。
一般層(健全なマジョリティ):あいみょん と 王将
世の中の圧倒的多数派。
- 音楽: あいみょん、ちゃんみな。「普通にいい曲だね」と言って聴く。
- ラーメン: 「今日はラーメン食べたいね」と言って、家族で近くの店に行く。
- 政治スタンス: 選挙があれば行く。新聞も読む。「今回はこっちかな」と常識的な判断をする。
彼らが一番健全だ。彼らにとって、今回のよくわからない「中道改革連合」などは、理解不能なパズルでしかない。そして、理解できなくて正解なのだ。
ネット政治層(最も有害な中間層):島津亜矢・純烈 と 二郎系
今、ネット上で政治を語っている層の大半がこれだ。一番タチが悪い。
- 音楽: 島津亜矢(歌唱力という技術に固執)、純烈(物語に固執)、あるいは「売れてない頃の米津玄師の方が良かった」とマウントを取る。
- ラーメン: 二郎系、あるいは「無化調」に異常にこだわる。「ラーメン二郎はラーメンではない、二郎という食べ物だ」などと賢しらに語る。
彼らの特徴は、政治を「政策」ではなく「人名」で語ることだ。「小沢一郎しか日本を救えない」「山本太郎こそが総理大臣」「高市早苗でなければダメだ」。
今回の件で言えば、「野田さんが決めたから」「安住さんの技術がすごいから」という理由だけで、中身が腐っている「イエロー・サブマリン音頭」を「これが本物のビートルズだ!」と自分に言い聞かせている。
カルト的な信者精神であり、彼らが政治をダメにしている。立憲民主党の支持者が、維新の信者や「斎藤マダム」と同じレベルに堕ちてどうするのか。
政治玄人・専門家層(終わっている層):謎の笛 と 町田商店
私(菅野完)のような、政治の裏側を見すぎた層。もはや人間として終わっている。
- 音楽: タワレコの4階の奥にある「ワールド・レコーズ」で、アフリカの部族が吹いている謎の笛の音を聴いて「すごい」と言う。
- ラーメン: 毎日うまいラーメンを食いすぎて舌がバカになり、あえて「町田商店」のようなチェーン店で舌をリセットし、一周回って「餃子の王将が一番うまい」と言う。
我々は、安住淳の「ド左翼」としての技術(謎の笛の音)を理解し、「すごい」と評価する。しかし、それは一般人には絶対に伝わらないし、伝わるべきでもない。
玄人が「この技術はすごい」と言ったところで、一般の有権者に出てくる料理(政策)が不味ければ、それは「失敗」なのだ。
■ 【徹底糾弾】枝野幸男はなぜ「リベラルの魂」を公明党に売り渡したのか
ハッキリ言おう。私は今、猛烈に腹が立っている。
「中道改革連合」だか何だか知らないが、その結成に至る過程で、枝野幸男が吐いた言葉。これだけは絶対に許すことができない。
彼は、我々が過去10年、いやそれ以上かけて積み上げてきた「政治の言葉」を、選挙目当ての数合わせのためにドブに捨てたのだ。
今日は、枝野幸男がいかにして「変節」し、信者たちがいかにして「偽物の音楽」に酔いしれているか、その残酷な現実を突きつける。
「閣議決定の撤回を求めない」という絶望的な裏切り
枝野幸男が公明党との合流にあたって発表した見解。これを読んで、震えが止まらなかった人間は多いはずだ。
要約すればこうだ。「集団的自衛権の閣議決定は撤回させたいところだが、当時、公明党が自民党の暴走を食い止めようと努力した経緯に免じて、これ以上撤回は求めない」。
2015年の熱狂を「無かったこと」にするのか
ふざけるなと言いたい。
2015年、安保法制の強行採決の時、国会前で声を枯らしていたのは誰だ? 「立憲主義を守れ」「閣議決定で憲法解釈を変えるな」と叫んでいたのは誰だ? その中心にいたのが枝野幸男ではなかったか。
それを今、「公明党さんと結婚するから、彼らの顔を立てて、あの時のことは水に流します」だと?
これは「大人の対応」でも「リアリズム」でもない。ただの「魂の売却」だ。
公明党という集票マシーン欲しさに、自分たちの存在意義であった「立憲主義」を売り払ったのだ。この瞬間、立憲民主党(あるいはその流れを汲む勢力)は、背骨を失ったクラゲになった。
「イエローサブマリン音頭」をビートルズだと信じる信者たち
さらに絶望的なのは、この枝野の裏切りを、一部の「立憲信者」たちが無批判に受け入れていることだ。
私はこれを「イエローサブマリン音頭」現象と呼んでいる。
本来のリベラルの理念、立憲主義の精神が「ビートルズ」だとするなら、枝野が今やっていることは、金沢明子が歌う大瀧詠一プロデュースの「イエローサブマリン音頭」だ。
確かに元ネタはビートルズかもしれないが、中身は完全に別物の「民謡」であり「コミックソング」だ。
しかし、信者たちは「枝野さんが歌っているから」という理由だけで、その珍妙な音頭を聞いて「これこそがビートルズだ! ロックだ!」と涙を流して感動している。
目を覚ませ。お前たちが聞いているのはポール・マッカートニーではない。金沢明子だ。
「枝野が言うなら正しい」と思考停止している連中は、政治を見ているのではない。ただの「推し活」をしているだけだ。
「中道」の名の下に切り捨てられる弱者たち
私が枝野の変節を許せない最大の理由は、抽象的な「憲法論」だけではない。もっと具体的で、血の通った問題、すなわち「宗教2世問題」の切り捨てに直結するからだ。
創価学会の「闇」には触れないという密約
枝野のロジックをもう一度見よう。「公明党の過去の経緯を尊重する」。
この理屈が通るなら、当然こうなる。「旧統一教会問題で宗教2世の悲劇が明らかになったが、公明党(創価学会)にも独自の歴史と事情があるのだから、そこには踏み込まない」。
安倍晋三暗殺事件以降、我々はようやく「カルトと政治」「宗教2世の苦しみ」に光を当てることができた。法律も作った。
しかし、公明党と組むということは、創価学会が抱える同様の問題――多額の財務、選挙活動への動員、家庭崩壊――について、口をつぐむということだ。
泣いている子供の声を聞かないのが「中道」か?
「中道改革連合」などと耳触りの良い言葉を並べているが、その実態は「泣いている人の声に耳を傾けない」冷酷な談合だ。
「極端主義を排する」と言えば聞こえはいいが、彼らにとっては、虐待に近い環境で育った宗教2世の叫びも「極端な意見」として処理されるのだろう。
枝野幸男は、かつて「まっとうな政治」と言った。
カルトの被害に遭い、親の信仰に人生を縛られ、苦しんでいる子供たちを見殺しにして、何が「まっとう」か。
公明党と手を組んで政権を取るためなら、彼らの苦しみは「必要な犠牲」だと言うのか。
私は、そんな薄汚い「中道」なら願い下げだ。
枝野幸男は、この選択をした時点で、政治家としての「死」を迎えた。彼に残っているのは、かつての栄光の抜け殻と、それにすがりつく「イエローサブマリン音頭」の愛好家たちだけである。
結論:目を覚ませ
「政権交代」という言葉に酔ってはいけない。
参議院でわずか60議席しかない野党が、無理やり自民党とくっついたり、公明党と野合したりして政権を取ったとして、まともな統治ができるわけがない。
そんなものは、すぐに崩壊する砂上の楼閣だ。
中道改革連合などという、実態のない「イエロー・サブマリン音頭」に熱狂するのはやめろ。それはビートルズではない。
安住淳の技術に感心するのは勝手だが、それによって「魂」が売られたという事実から目を背けてはいけない。
人気ブログランキング




コメント