2026/1/23【自民党内部資料入手】奥谷謙一x坊やすなが2名が自民党に公認申請した兵庫2区の状況について【斎藤元彦支持者は例外なく社会の敗残者】
記事の要約と図解
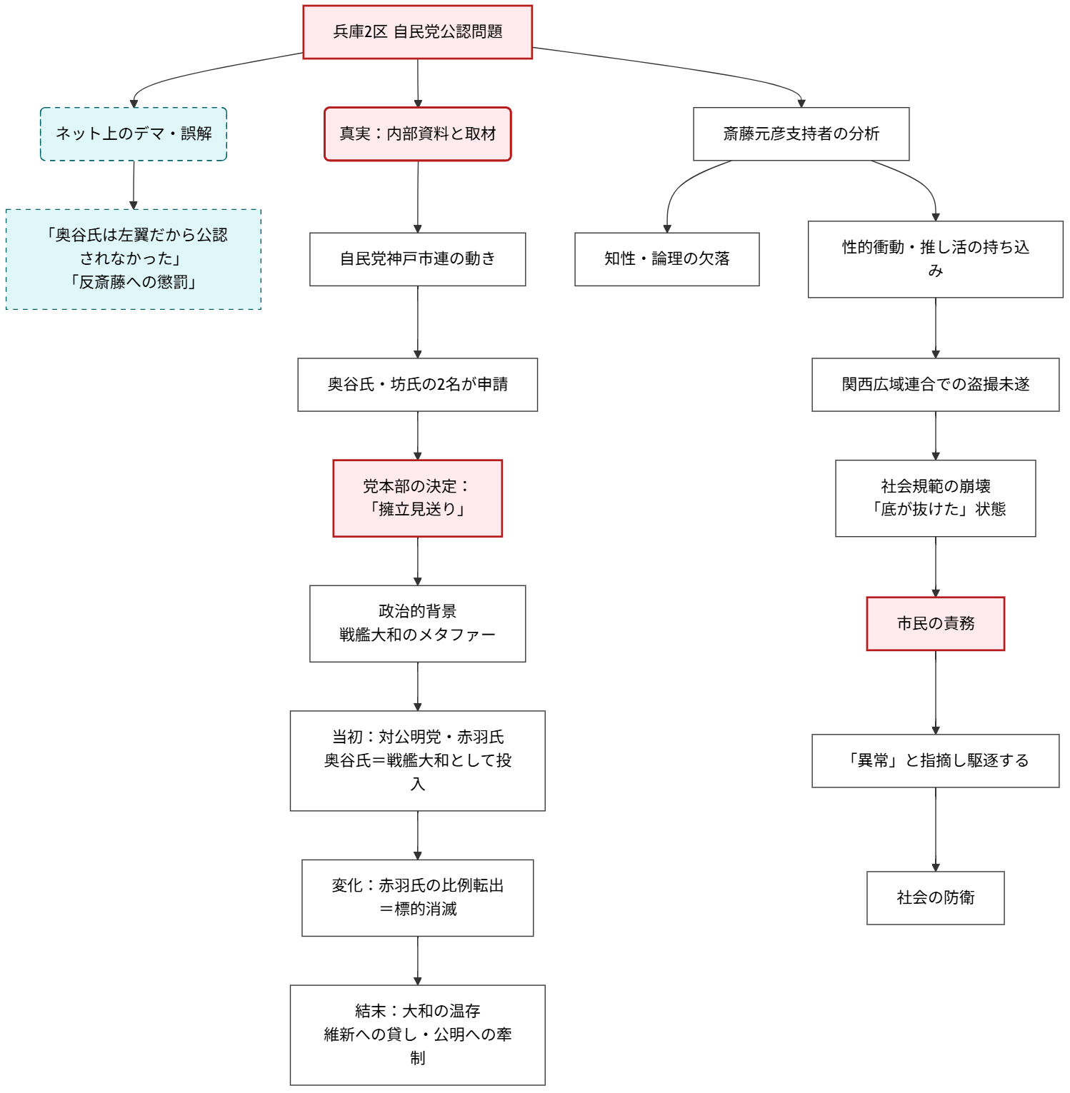
【結論】 ネット上で拡散されている「奥谷謙一氏が左翼だから自民党公認を外された」という説は、完全なるデマである。事実(内部資料)は、奥谷氏と坊やすなが氏の両名が公認申請を行ったものの、党本部が「小選挙区に候補者を擁立しない」という高度な政治的判断を下したに過ぎない。また、斎藤元彦知事の支持者たちが見せる行動は、政治的信条に基づくものではなく、性的衝動や窃視症(ピーピング・トム)に近い異常な心理状態にあり、社会の底が抜けた状態にあると断言できる。
【ポイント3選】
- デマの完全論破: 奥谷氏の「公認漏れ」は彼個人の資質の問題ではなく、公明党・維新の会との関係性を考慮した自民党本部の戦略的撤退(「戦艦大和」の温存)である。
- 斎藤支持者の正体: 彼女らの行動原理はロジックではなく「性欲」であり、行政の場に「推し活」や「盗撮」の論理を持ち込む、対話不可能な存在である。
- 市民の責務: この異常な現象を看過すれば、兵庫のみならず全国へ波及する。論理が通じない相手には、明確に「異常である」と指摘し、社会空間から駆逐することが市民の義務である。

■ 【徹底解説】兵庫2区「奥谷謙一公認漏れ」の真相と、斎藤元彦信者の「底が抜けた」異常性について
まず言っておきたい。常日頃から私が申し上げている通り、現時点で斎藤元彦を支持している人間、あるいは一昨年の知事選に何ら問題がなかったと思っている人間は、例外なく知的に劣悪である。彼らには健常な知性が存在しない。これは単なる悪口ではなく、これまでの数々の事例で立証されてきた客観的な事実だ。
今回は、兵庫2区における自民党の公認問題と、それを取り巻く斎藤信者たちの異常な反応について、入手した内部資料と現場の事実に基づき、徹底的に論じる。
1. 兵庫2区「公認問題」の真相:ネットのデマを斬る

現在、ネット上では「兵庫県議の奥谷謙一氏が、百条委員会での振る舞いや左翼的な活動が原因で自民党本部から公認を外された」というナラティブが拡散され、斎藤支持者(ネット民)が大歓喜している。
はっきり言おう。これは完全なるデマである。
彼らは、奥谷氏がジャーナリストと並んで記者会見をしたことや、検察庁前でメディアの前に姿を現したことをもって「左翼とつるんでいる」と認定している。しかし、あの日の行動は、単に検察審査会への申し入れを行い、その後、場所を移動して会見を行ったに過ぎない。神社で礼儀正しく頭を下げる奥谷氏のどこが左翼なのか。前後の文脈も理解できず、切り取られた画像だけで「左翼だ」と騒ぐのは、知性の欠損以外の何物でもない。
2. 内部資料が示す「擁立見送り」のリアル
私がここに示すのは、自民党神戸支部連合会が党本部に提出した「要望書」である。ここには明確な事実が記されている。




- 申請者は2名: 奥谷謙一県議だけでなく、坊やすなが神戸市議も公認申請を行っていた。
- 地元の総意: 神戸市連および兵庫県連は、真摯な議論を重ね、両名を候補として党本部に上申した。
- 本部の決定: 令和8年1月22日、党本部は「兵庫2区に公認候補者を擁立しない」と決定した。
つまり、「奥谷氏がダメだった」のではない。「坊氏も含めて、誰も出さない」と東京(党本部)が決めたのだ。これは懲罰人事などではなく、高度な政治的判断による戦略的撤退である。
3. 「戦艦大和」のメタファーで読み解く政治判断
なぜ、自民党本部は兵庫2区を「空ける」判断をしたのか。素因数分解ができる程度の知性があれば容易に理解できる話だ。
当初、奥谷氏に課せられたミッションは、20年間兵庫2区で勝ち続けてきた公明党・創価学会の重鎮、赤羽一嘉氏を倒すことだった。
これは、巨大な「戦艦(赤羽氏)」に対し、自民党も最強の「戦艦大和(奥谷氏)」をぶつけるという作戦だった。
しかし、情勢は一変した。衆院選の区割り変更や政局により、赤羽氏は比例に回ることになった。
敵の戦艦がいなくなった海域に、貴重な「戦艦大和」を出撃させる意味があるか? もったいない話だ。駆逐艦レベル(失礼ながら坊氏を指す)で十分、あるいは誰も出さなくて良いという判断になるのは当然である。
党本部が候補者を出さなかった理由は以下の2点に集約される。
- 維新への貸し: 兵庫2区で維新と競合せず譲ることで、国政レベルでの協力関係(貸し)を作る。
- 公明党へのメッセージ: 「我々は公明党の聖地である兵庫2区を荒らしませんよ」という、無言のメッセージ。
この政治力学も理解できず、「奥谷が公認されなくてざまあみろ」と喜んでいる連中は、政治を語る資格がない。
4. 斎藤マダムの正体:行政の現場で「おねしょ」をする人々
話題を変えよう。この政治的無知と表裏一体なのが、斎藤元彦支持者、いわゆる「斎藤マダム」たちの異常行動である。
先日、関西広域連合の会議室で信じがたい光景があった。撮影禁止の行政の現場にマダムたちが入り込み、知事の写真を撮ろうとしたのだ。
注意された彼女らの言い訳を聞いたか?
「撮ってません、カメラを通して見ていただけです」。
これは、渋谷のマークシティのエスカレーターで、女子高生のスカートの中を盗撮しようとして捕まったおっさんの言い訳と全く同じである。
「撮ってない、スマホをかざしていただけだ」。
彼女たちの行動原理は、政治ではない。「性(サガ)」であり、もっと直接的に言えば「性欲」である。
行政という公的な場に、個人的な性的な推し活を持ち込み、ルールを破り、注意されれば逆ギレする。彼女らの頭の中は、朝から晩まで「ちんことおめこと食い物の話」しかない。
汚い言葉を使っているのではない。事態を正確に描写しようとすれば、そう表現せざるを得ないほど、彼女たちの行動は理性を欠いた動物的なものなのだ。
5. 社会の底が抜けた日本で、我々がなすべきこと
行政の現場で、分別あるはずの年齢の女性たちが、アイドルの出待ちのような、あるいは盗撮犯のような振る舞いをする。
これは「社会の底が抜けた」現象である。
在特会のようなヘイト団体ですら、腐ってはいるが一応の(歪んだ)ロジックを持っていた。しかし、斎藤支持者にはロジックがない。あるのはむき出しの欲望だけだ。
この兵庫県で起きている異常事態を看過してはならない。ここで食い止めなければ、長崎へ、全国へとこの「異常」が伝染していく。
我々市民の義務(Civic Duty)は明確だ。
ネットであれリアルであれ、こうした異常者を見かけたら、はっきりとこう告げることだ。
「お前は異常だ。社会に出てくるな。家に帰れ」。
彼らを健常者にする義務は我々にはないが、彼らを社会の言論空間から駆逐し、まともな社会運営を守る義務は我々にある。
3ヶ月、これを徹底すれば景色は変わる。
異常を異常と叫び続けること。それが、崩壊しつつあるこの国で、理性を保つための唯一の戦い方である。
2026/1/28 追記

絶望の選挙戦に見る「人間の格」――なぜ野完氏は奥谷謙一を絶賛したのか
今回の選挙局面は、まさに絶望と呼ぶにふさわしい。野党再編のドタバタ劇の中で、保身と裏切りが横行している。だが、野完氏はこの泥沼の中で、兵庫県議・奥谷謙一氏という一人の人間に、数少ない「人間の希望」を見出したという。
菅野氏は、奥谷氏に対し、「人間の偉さ(器の大きさ)」を見せた稀有な人物として、最大級の賛辞を送っている。なぜか。その理由は、今の永田町では絶滅危惧種ともいえる「社会人としてのまともさ」にあった。
■「引き際」で見せた大人の矜持 事の発端は、兵庫2区の公認争いだ。奥谷氏はもともと、同区からの出馬意向を固めていた。しかし、「中道改革連合」の成立など野党再編の濁流の中で、状況は一変。別の候補者が立つことになったのだ。
普通の政治家なら、ここでメンツに固執して泥仕合を演じるか、執行部に噛み付いて騒ぎ立てるだろう。だが、奥谷氏は違った。 当初の目的であった「公明党・赤羽氏の打倒」という大義が状況変化によって失われたことを冷静に分析し、潔く身を引いたのである。 あまつさえ、自分の代わりに立つ候補の応援に駆けつけるという、驚くべき「大人の対応」を見せたのだ。
菅野氏は、全体の利益のために個を殺せるこの判断こそが、「社会人としてまとも」であり、真に「器が大きい」証拠だと評している。
■「クズ」との対比で際立つ人間の格 この奥谷氏の振る舞いがなぜこれほどまでに輝いて見えるのか。それは、比較対象である周囲の政治家があまりにも酷いからだ。 「戦争反対」と叫びながら「集団的自衛権賛成」に回るような矛盾を抱え、保身のためなら平気で嘘をつく。そんな政治家たちが跋扈する中で、奥谷氏のように**「ダメなものとは距離を置き、筋を通せる人間」**の存在は、異常なほどのコントラストを放っている。
菅野氏の言葉を借りれば、今の政治家の多くは自身のメンツと保身に塗れた「クズ」である。その中で、奥谷氏だけが例外的に「まともな判断」を下した。 絶望的な選挙戦において、菅野氏が唯一見た「人間の希望」。それは、政策やイデオロギー以前の、もっと根源的な「人間の格」の話だったのだ。他の野党政治家たちは、この奥谷氏の爪の垢でも煎じて飲むべきではないか。
人気ブログランキング





コメント