2026/1/28(水)朝刊チェック:みなさんが「右傾化」と呼んでいるものは「右傾化」ではなく「バカ化」であるし、高市政権とその支持者は「右」ではなくむしろ真逆の「極左反体制分子」と呼ぶべき人々である件
【第1回】『日本の劣化と政治の虚妄』全3回・第1回:社会・世代論
【第2回】『日本の劣化と政治の虚妄』全3回・第2回:メディア・文化論
私が菅野完でございます。1/28(水)朝刊チェックの時間がやってまいりました。頑張っていかなあかんなぁ~言うてるところなんですけど
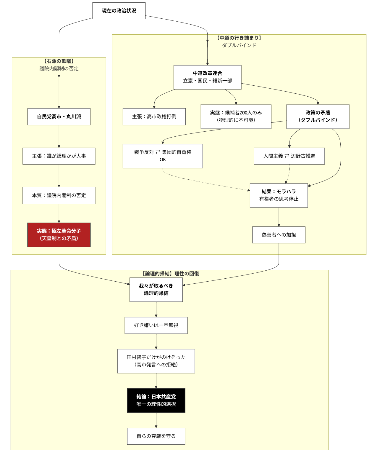
【結論】 現在の日本政治は「右傾化」ではなく「バカ化」している。自民党は「強いリーダー」を志向するあまり天皇制と矛盾する「極左革命集団」と化し、中道野党は矛盾した政策で国民を精神的に虐待(モラハラ)している。この惨状において、立憲主義と統治機構を守る唯一の論理的選択肢は、皮肉にも日本共産党(赤い盾)しかない。
【ポイント3選】
- 自民党の本質は「極左」:「誰が総理か」を重視する首相公選制的思考は、天皇による統治大権を不要とするものであり、国体(天皇制)を破壊する革命思想である。
- 中道という名の「精神虐待」:「戦争反対だが集団的自衛権は容認」「政権交代を叫ぶが候補者は足りない」。この矛盾(ダブルバインド)は有権者へのDVである。

自民党こそが「極左革命分子」であり、中道リベラルは「モラハラ加害者」である
――消去法が導き出す、日本共産党という「赤い盾」
今の日本で行われている政治論議は、右傾化しているのではない。**「バカ化」**しているのだ。
メディアも野党も、そして自民党支持者すらもこの本質を見誤っている。「安倍政権以降、日本は右傾化した」などという分析は、あまりにも「おぼこい(世間知らずな)」寝言に過ぎない。
事態はもっと深刻で、かつグロテスクだ。
本稿では、保守を自称する政治家たちが、いかにして日本の伝統的統治機構――すなわち「天皇制」を破壊しようとしているか、そして「中道」を名乗る野党がいかに国民を精神的に虐待しているかを暴く。
その果てに見えるのは、消去法において「日本共産党」こそが最もまともな選択肢となり得るという、絶望的なリアリズムである。
第一章:自民党は「保守」にあらず。「極左」である
「自主憲法」という党是を売り渡した日
そもそも、自民党にとっての「悲願」とは何だったか。
それは、GHQの占領下で押し付けられた(と彼らが信じる)昭和憲法を廃棄し、独立国として一から作り直す**「自主憲法制定」**だったはずだ。
しかし、今の自民党を見よ。彼らが叫んでいるのは「自主憲法」などという高尚なものではない。公明党という「平和の党」を自称する連立パートナーのご機嫌を損ねず、かつ政権の座(絶対安定多数)にしがみつくための、**矮小化された「憲法改正」**である。
安倍晋三氏は、公明党との連立を維持するために、党是であったはずの自主憲法を捨てた。そして、公明党やその支持母体である創価学会でもギリギリ呑める妥協案として持ち出したのが、「緊急事態条項」の創設だ。
これは国の危機管理のためなどではない。「自民党が連立を維持しつつ、改憲の実績を作る」ためだけの、汚れた政治的道具に過ぎない。
あろうことか、創価学会という組織もまた、本来の平和主義を捨て、「生長の家」出身の右派ブレーンの思想に膝を屈し、この茶番に加担している。この思想的ねじれこそが、現在の憲法論議の腐臭の源だ。
「強いリーダー」待望論こそが、天皇制を殺す
さらに深刻なのは、こうした政治的妥協の果てに生まれた「強いリーダー(総理)待望論」が、論理的に天皇制の否定につながっているという事実だ。今の自称保守たちは、その危険性に気づいてすらいない。
歴史を振り返れば、その失敗の原型は中曽根康弘氏にある。
かつて中曽根氏は、高い支持率を背景に「首相公選制(国民が直接総理を選ぶ制度)」をぶち上げた。彼は「天皇を元首と明記する」と言えば右派が喜ぶと踏んでいたが、結果は逆だった。当時の「本物の右翼」たちは激怒し、彼をこう罵ったのだ。**「中曽根幕府を作る気か」**と。
理屈はこうだ。
国民の直接投票で選ばれた権力者が誕生すれば、その正統性は「国民」に由来することになる。そうなれば、天皇が総理を任命するという「統治大権の委任」のプロセスは論理的に不要となる。実質的な大統領制の導入であり、それは日本の「国体」である立憲君主制を否定し、「共和国」へと革命を起こすことに他ならない。
中曽根氏は、この矛盾を突かれて右翼層から総スカンを食らった。保守の論理を破壊して孤立した彼が、権力維持のためにすがりついた先こそが、あの**「統一教会」**だったのである。思想的な共鳴ではない。まともな保守から見放された果ての、哀れな末路だったのだ。
丸川珠代らは「極左反体制分子」である
この歴史的教訓を、現在の自民党議員たちは何も学んでいない。

例えば、丸川珠代氏や高市早苗氏が繰り返す「どの政党かではなく、誰が総理かが大事だ」という主張。これは、かつて中曽根氏が失敗した「首相公選制」への道そのものであり、議院内閣制の否定だ。
彼女たちは「保守」のような顔をして勇ましいことを言っているが、その実、言っていることは**「天皇による任命など不要だ、俺たちの選んだ強いリーダーに従え」という、天皇制破壊の革命思想**なのである。
憲法1条(天皇の地位)との致命的な矛盾を無視し、手続き論を軽視してリーダーシップのみを信奉する。
菅野氏の言葉を借りれば、彼女たちは右派ではない。日本の伝統的統治を破壊しようとする**「極左反体制分子」だ。そして、自分たちが何を壊そうとしているのかすら理解していないという意味で、彼女たちは「右傾化」ではなく「バカ化」**しているのである。

第二章:「中道改革連合」という名の精神的虐待
では、この「バカ化した革命集団」に対抗すると称する野党共闘、「中道改革連合(立憲・国民・公明の一部など)」はどうだ?
結論から言おう。彼らは**「モラルハラスメントの加害者」**である。
彼らの主張を聞いていると、頭がおかしくなりそうになる。これはいわゆる「ダブルバインド(二重拘束)」だ。逃げ場のない子供に対し、矛盾した命令を与え続けて精神を崩壊させるDV親の手口と全く同じである。
「戦争反対です!(でも、集団的自衛権は容認します)」
「人間主義です!(でも、沖縄の民意を踏みにじる辺野古基地建設は推進します)」
「高市政権を倒します!(でも、候補者は過半数に届かない数しか立てません)」
おい、いい加減にしろ。
「戦争は嫌だ」という有権者に対し、「じゃあ集団的自衛権を認めろ」と迫る。「政権交代したい」という有権者に対し、「でも物理的に勝てない数の候補者しか出しません」と告げる。
その厳然たる事実(算数)から目を逸らし、「中道」という心地よい言葉で有権者を思考停止に追い込む。
「差別します」と看板に書いている参政党や日本保守党の方が、言行一致している分だけまだマシだ。最もタチが悪いのは、「あなたに寄り添います」という顔をしながら、平然と弱者を切り捨てる**「善人の顔をした加害者」**である。

この文章の矛盾に気づかないフリをして彼らに投票することは、あなた自身の知性をドブに捨てる行為だ。それはある意味で、差別主義者になることよりも罪深い。自らの魂を欺いているからだ。
結論:論理的帰結としての「共産党」
さて、整理しよう。
与党は、天皇制を機能不全にする論理を振りかざす「バカ化した極左革命集団」。
野党第一党らは、矛盾した命令で国民を洗脳する「モラハラ加害者」。
この絶望的な状況下で、逆説的に「憲法を守り」「立憲主義(手続き)を重んじ」、結果として今の「天皇制を含む統治機構」を破壊せずに維持しようとしているのは誰か?
消去法で残るのは、日本共産党しかない。
唯一「のけぞった」田村智子
誤解しないでほしい。私は共産党の支持者ではない。だが、論理と「算数」だけで判断すれば、ここにしか投票できないのだ。
かつて「天皇制反対」を掲げた極左政党が、今や最も「憲法というルール」を厳格に守ろうとし、結果として自民党による「天皇制破壊(共和制化)」の防波堤になっている。なんという皮肉か。
その証拠に、先日、高市早苗がテレビで「台湾有事において、実質的な自衛隊派遣(邦人保護のための警察権行使)」を示唆した際、他の中道野党の党首たちはポカンとしていた。
唯一、椅子からのけぞって驚き、即座に拒絶反応を示したのは、共産党の田村智子委員長だけだった。
彼女だけが、その発言が持つ法的な意味と危険性を、論理的に理解していたからだ。
鼻をつまんで「赤い盾」を使え
これが、バカ化した日本政治における、唯一にして最悪のリアリズムである。
あなたがもし、「戦争だけは絶対に嫌だ」と思うなら。あなたがもし、「嘘つきの共犯者にはなりたくない」と思うなら。
ダブルバインドの矛盾に陥らず、論理的整合性を保ったまま投票できる先は、共産党しかない。
これはイデオロギーの問題ではない。「算数」と「国語」の問題だ。
「保守」を自称するなら、今の自民党に票を投じている場合ではない。真に日本の伝統と秩序を守りたいのであれば、我々は鼻をつまんででも、この「赤い盾」を利用するしか道はないのだ。
今回の中道改革連合に投票した人間とは、私は一生酒を飲まない。
なぜなら、それは「モラハラを容認する人間」であり、「論理を放棄した人間」だからだ。
最後に残るのは、あなたがクズたちと距離を置き、人間としての尊厳を守り抜いたかどうかなのだから。

人気ブログランキング





コメント