2026/1/29(木)朝刊チェック:立花孝志完全敗訴判決文の強烈なインパクトについて
第1回 劣化する日本社会の「断面図」(全3回)第1回:司法・情報リテラシー編
第2回 劣化する日本社会の「断面図」(全3回)第2回:政治・マネジメント編
記事の要約と図解
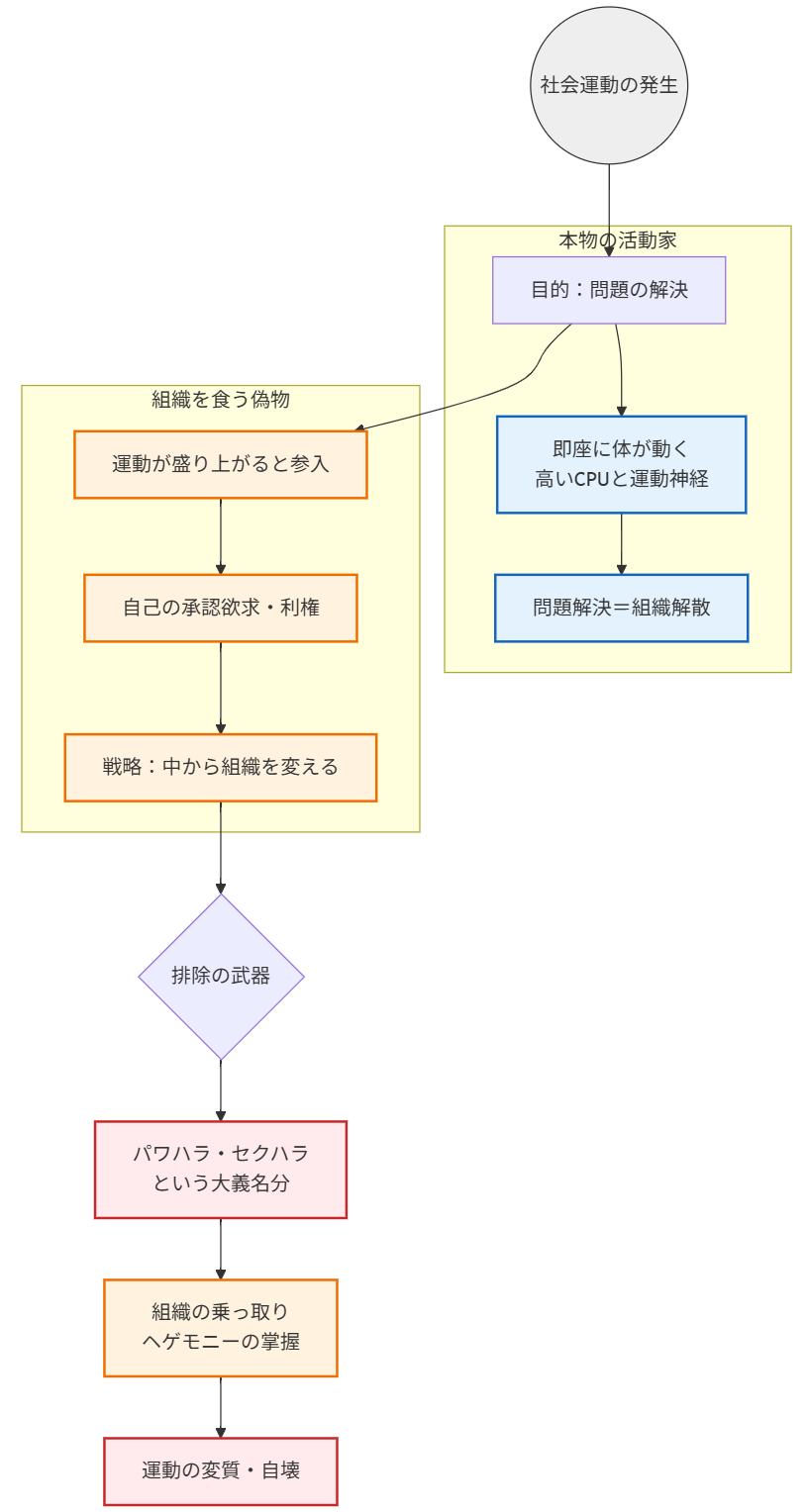
【結論】 社会運動の真の成功は「目的達成による解散」にある。組織の維持や内部改革を叫び始めた瞬間に、運動は「偽物」による主導権争いの道具へと変質する。
【ポイント3選】
- 社会運動は使い捨てであるべき: 企業と異なり、社会運動は問題解決と同時に消滅するのが理想。永続を望むのは、運動を食い物にする者の発想である。
- 「中から変える」は無能の証明: 本当に能力がある者は、既存組織に固執せず自分で動く。他人の神輿を「改革」したがる者は、単に主導権(ヘゲモニー)を欲しているに過ぎない。
- 武器としてのハラスメント告発: 実力者を排除し、組織を乗っ取るための大義名分として「パワハラ・セクハラ」という言葉が戦略的に悪用される実態に警戒せよ。

■ 【徹底解説】その「改革」は誰のためか ― 社会運動を食い物にする「偽物」たちの生態
社会運動に「ゴーイング・コンサーン」はいらない
まず、我々が根本的に勘違いしてはならない「組織の定義」から話を始めよう。
企業や役所というものは、1日でも長く存続すること、すなわち「永続(ゴーイング・コンサーン)」を第一義的な目的とする組織だ。だからこそ、サステナビリティだの次世代への継承だのという言葉が意味を持つ。しかし、社会運動(ソーシャル・ムーブメント)の本質は、その対極にある。
例えば、あなたの近所に産業廃棄物処理場ができるとする。それに対する反対運動が立ち上がった場合、その運動の「勝利」とは何か。それは産廃施設の建設が止まることだ。そして、建設が止まったその瞬間に、反対運動の組織は跡形もなく解散し、消滅するのが理想的な姿なのだ。
社会運動がゴーイング・コンサーンを考え始めたとき、そこには必ず「歪み」が生じる。問題が解決しては困る人間、あるいは運動そのものを自己実現や食い扶持の道具にする人間が入り込むからだ。社会運動とは、本来「使い捨て」であるべきものなのである。
「中から変える」という言葉に潜む無能の証明
運動が一定の熱量を持ち、世間の注目を集め始めると、必ずと言っていいほど「今のやり方はおかしい」「もっと戦略的に中から組織を変えよう」と宣う連中が湧いてくる。
一見すると建設的な提言に聞こえるかもしれないが、騙されてはいけない。これは明白な「無能の証明」だ。
いいか、本当に能力があり、物事を変える力を持っている人間(アーリーアダプター)であれば、既存の組織のやり方に不満を持った時点で、とっくに自分で新しい運動を立ち上げている。他人の作った土俵で、わざわざ「中から変える」などという手間のかかるステップを踏む必要がないからだ。
彼らが「中から」に固執するのは、自分でゼロから神輿を作る能力がないからに他ならない。他人が汗をかいて大きくした神輿に乗っかり、その主導権(ヘゲモニー)だけを奪い取りたい。その卑しい欲望を隠蔽するための免罪符こそが「組織改革」という言葉の正体だ。
排除の武器としての「パワハラ・セクハラ」
では、実力も実績もない「後乗り組」が、いかにして先行する実力者を排除し、組織を乗っ取るのか。そこには2026年現在のトレンドとも言える、決まりきったパターンが存在する。
彼らが持ち出す最強の武器、それが「パワハラ・セクハラ」というレッテル貼りだ。
断っておくが、ハラスメントそのものは断じて許されるべきではない。しかし、社会運動の現場において、この言葉はしばしば「実力はあるが口の悪い人間」や「推進力の強いリーダー」を社会的に抹殺するための、極めて政治的なツールとして悪用される。
特に兵庫の事例のように、敵対する勢力の「本質」がパワハラやセクハラにある場合、その対抗運動内部でも「パワハラ・セクハラ」という言葉が伝染し、内ゲバの手段として使われる。これはもはやナラティブ(物語)の乗っ取りだ。正義を旗印にしながら、その実、行われているのは単なる「行けてない連中」によるヘゲモニー争いなのである。
「CPUと運動神経」で本物を見極めろ
本物の活動家と、組織に寄生する偽物。これを見分ける基準は至ってシンプルだ。それは「正義感」といった曖昧な情緒ではない。頭のCPUの回転速度と、それに対応して即座に動く「運動神経」の差である。
難波氏やマッツ氏のような「本物」は、問題が起きた瞬間に口より先に体が動いている。それは特定の思想に染まっているからではなく、優れた知性と身体性が、事態の異常さを察知して反射的に駆動するからだ。彼らはどこへ行っても就職でき、どの企業でも通用するような、高い基礎能力を有している。
一方で、安全圏から「戦略が悪い」「組織のあり方が不透明だ」と難癖をつける連中はどうだ。彼らはどこへ行っても通用しないからこそ、社会運動という「正義」の仮面を被れる場所に居座り、内向的な権力闘争に明け暮れる。
かつての関西、特に大阪には、こうした「本物」を育てる民間の厚みがあった。しかし、その貯金も今や底を突きかけている。我々が今、向き合うべきは、「改革」という耳障りの良い言葉を吐きながら、運動のエネルギーを吸い取る寄生虫たちの存在だ。彼らを見分けるリトマス試験紙はただ一つ。「そいつは、自分でリスクを取って現場に立っているか」。この一点に尽きるのである。

人気ブログランキング



コメント