2026/4/2(木)朝刊チェック:どうやら創価学会の皆さんは邪宗と改憲勢力を熱心に応援されるようです。
【結論】
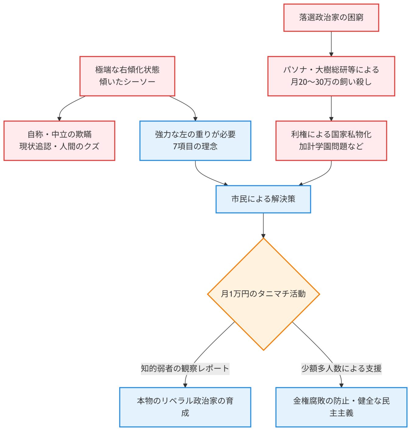
極端に右傾化した現在の政治状況において、シーソーの中心に立つ「自称・中立」は事実上の右派加担であり、人間のクズに等しい。落選中の政治家が大樹総研やパソナのようなフィクサーに端金で買われ、利権の奴隷となるのを防ぐためには、強力な左の対抗軸が必要だ。市民が一口1万円の「タニマチ」となり、リベラル政治家に「知的弱者の観察レポート」を書かせるという、極めて健全な民主主義の防衛策を提唱する。
【ポイント3選】
- 傾いたシーソーと「自称・中立」の欺瞞:右に激しく傾いた状態で真ん中に立つのは、バランスをとるどころか現状追認の防観者にすぎない。これを「詐欺師」「人間のクズ」と物理的真理で一刀両断する。
- 旱天の慈雨で買われる政治家たち:大樹総研やパソナが月20〜30万円で落選議員を飼い殺しにし、加計学園問題のように国家の政策が私物化されていく腐敗の構造。
- 月1万円のリベラル「タニマチ」宣言:金持ちの道楽ではなく、貧乏人が100人集まり月1万円を出して政治家の時間を買う。これが本物のリベラルを育て、腐敗を防ぐ最強の防衛策である。


あのね、もしあなたがこの記事(第3回)からたまたま読みに来たんやとしたら、一旦読むのをストップしてほしいんですわ。物事には「順序」っちゅうもんがあるんです。
今回はね、落選した政治家がパソナや大樹総研みたいな連中に端金で飼い殺しにされて魂を売っていく腐敗の構造と、それを防ぐために俺たち市民が「タニマチ」にならなあかんっていう、ものすごく大事な実践の話をします。
せやけどね、なんでこの国がそんな利権のドグマに支配されて、政治家が平気で買われてしまうのか分かる? その根底にあるのは、第2回で徹底的にぶちまけた「知的弱者」たちのアホみたいな思考停止なんですわ。
「中国軍は必ず沖縄を通る」と妄信して辺野古という現代の「マジノ線」に固執する狂気。日本橋から種子島まで届く120兆円の国家予算のうち、8兆円もの血税を完成するかも分からん海にボーンと捨てる「ドブ捨て」の絶望的な風景。
第2回を読んでへん人は、この「辺野古賛成」と叫ぶ連中の弱々しい生態と、巨額の無駄遣いの正体をまだ分かってへんはずです。それを理解してへんと、これから俺が提唱する「市民が月1万円で彼らの観察レポートを買う」という商売の本当の意義が見えてけえへんのです。
さあ、ちょっとだけ戻って第2回をしっかり読んできてくださいな。あの正論ぶつけられて「プギャー」ってテンプレの拒絶反応を示す知的弱者たちの生態を脳裏に焼き付けてから、この先の現実に一緒に向き合っていきましょうや。待ってますからね。
傾いたシーソーと「自称・中立」という人間のクズ

右に傾いた状態で真ん中に立つのは「現状追認」の防観者だ

あのね、俺もう何年も前からずっと言うてるんですけど、今の日本の政治って、極端な右側が重たすぎてシーソーがガッツリ右に傾ききってる状態なんですよ。
そんな時にね、「私たちは中立です」「右にも左にも偏りません」とか賢そうな顔して、シーソーのど真ん中に立とうとするアホがおるんです。これ、物理の世界で考えてみてくださいよ。右に激しく傾ききってるシーソーの支点(真ん中)に立って、傾きが変わるわけないでしょ。真ん中に立つということは、ゲームに何の影響も与えていない、つまり事実上「右側が重たい現状を追認している」のと同じなんですよ。
「シーソー傾いてるな」と横で見てるだけなら、まだただのバイスタンダー(防観者)です。でも、わざわざ真ん中に立っておきながら「我々は中立です」「バランスをとってます」なんて言うてるやつは、詐欺師です。アホやしクズちゅうんです、そういうのは。人間として一番醜い。
極端に左に立つ「7項目の理念」だけがバランスを取り戻す

もしこの国の狂ったシーソーの傾きを本気で直したいなら、真ん中に立つんじゃなくて、極端に「左」の端っこに立ってドスンと体重をかけなきゃダメなんです。それが物理の真理です。
上から声出して読んでみ。
- 立憲主義を堅持し憲法を守ること
- 安保法制を違憲とし、その白紙撤回を追求すること
- 辺野古新基地を中止し、基地負担の偏りを是正すること
- 原発再稼働及び新設を阻止し、脱原発社会の実現を目指すこと
- あらゆる差別 反対し、我が国の人権状況を先進各国水準に引き上げる不断の努力を続けること
- 公文書の公開を徹底し、意思決定過程の透明化を推進すること
- 野党共闘を基軸に選挙戦を展開し、政権交代を目指すこと
これぐらい極端な左の「7項目の理念」を堂々と叫べる政治勢力が、この国には絶対に必要なんです。真ん中でヘラヘラ笑ってる連中には、この国は救えません。

政治家を買い叩く魑魅魍魎──大樹総研とパソナの生態
落選議員を顧問料で飼い慣らす腐敗の構造

じゃあ、その「真っ当な左の政治家」をどうやって育て、守るのか。ここが一番の問題なんです。
よう考えてみよ。自民党の政治家やったら、選挙で落選してプー太郎になっても食いっぱぐれないんですよ。大樹総研とかパソナとか、わけのわからんフィクサー気取りの会社のおっさんが「タニマチ」のふりをして、落選した議員を拾うんです。どっかの研究所の客員教授にしたり、社外取締役にしたりして、月々20万とか30万の小遣いを渡して飼い殺しにする。
そうやって金で買われた政治家が、どうなるか。パソナみたいなうろん(胡乱)な奴らに魂を握られて、奴らの言うことを聞くようになるんです。そんなもん、民主主義でもなんでもない。ただの腐敗した利権のドグマです。
加計学園問題に見る「金で買われた政治家」の末路
加計学園の問題かてそうやったでしょ。自民党が下野して萩生田らが落選して浪人してた時、加計学園が客員教授として彼らを雇って、毎月毎月20万か30万の金を渡してたわけです。
浪人中の、いつ終わるかもわからん地獄の生活の中で、毎月振り込まれる20万、30万は「旱天の慈雨(かんてんのじう)」ですよ。そらペコペコ恩義に感じますわ。その恩義に縛られた連中が、政権に返り咲いた後、「国家戦略特区で学校作りまっせ」となった時に「やりなはれ、やりなはれ」と便宜を図る。20万ぽっちの端金で、国家の政策が私物化され、政治家が買われるんです。
月1万円で私たちがリベラルの「タニマチ」になる
一口1万円の市民スポンサーで「知的弱者観察レポート」を買う

政治家をパソナや大樹総研なんぞに買わせちゃいけない。だから、俺ら市民が彼らの「タニマチ」になるんです。
これね、献金じゃない。ボランティアでもない。れっきとした「商売」です。俺たちが一口1万円の金を出して、落選中の政治家や元候補者に「仕事をさせる」んです。どんな仕事か。田舎に行って「原発が必要だ」「辺野古が必要だ」と思い込んでいる知的弱者たちに正論をぶつけ、彼らがどういうテンプレの拒絶反応(プギャープギャー言う姿)を示すかを観察して、レポートとして俺らに提出させるんです。
日経新聞を月5000円で買うのと同じですよ。1万円払って、政治家の足で稼いだ「現場の観察レポート」を買う。めちゃくちゃ真っ当な商売でしょ。
金持ちの道楽ではなく、貧乏人が集まって作る健全な民主主義

これね、金持ちが道楽でドカンと100万円出すんじゃダメなんです。そんなことしたら、結局その金持ちの言うことしか聞かなくなる。
だから一口1万円なんです。どんな大金持ちでも日経新聞を1日に100部も買わないのと同じで、一人が大金を出すんじゃなく、貧乏人が100人、1000人と集まって毎月1万円ずつ出す。100人集まれば月100万円。これで全国の「現場レポーター(政治家)」を雇えるんです。
しょうもない会社の役員になって月30万で魂を売るくらいなら、市民100人から集まった金でレポートを書く方が、よっぽど彼らも胸を張って政治活動ができるでしょ。隣を通るダンプカーに怯えながら媚び売る必要もない。パソナに買われる前に、俺たち市民が月1万円で彼らの時間を買う。これが、腐敗を防ぎ、本物のリベラル政治家を育てるための「最も健全な民主主義」の実践なんですよ。








コメント