PR

【連載第3回】己の犯罪が「厳罰化の立法根拠」になる異常事態――「元彦法」と飲酒運転事故が示す、権力暴走の末路

スーツを着た男性の笑顔を背景に、石のハンマーが載った古い書物と、「法崩壊、元彦暴走 権力暴走の末路」という文字が大きく配置されたサムネイル画像。

2026/4/3(金)朝刊チェック:斎藤元彦と高市早苗を見ていると「共感性羞恥」が生まれてしまう理由について

スポンサーリンク

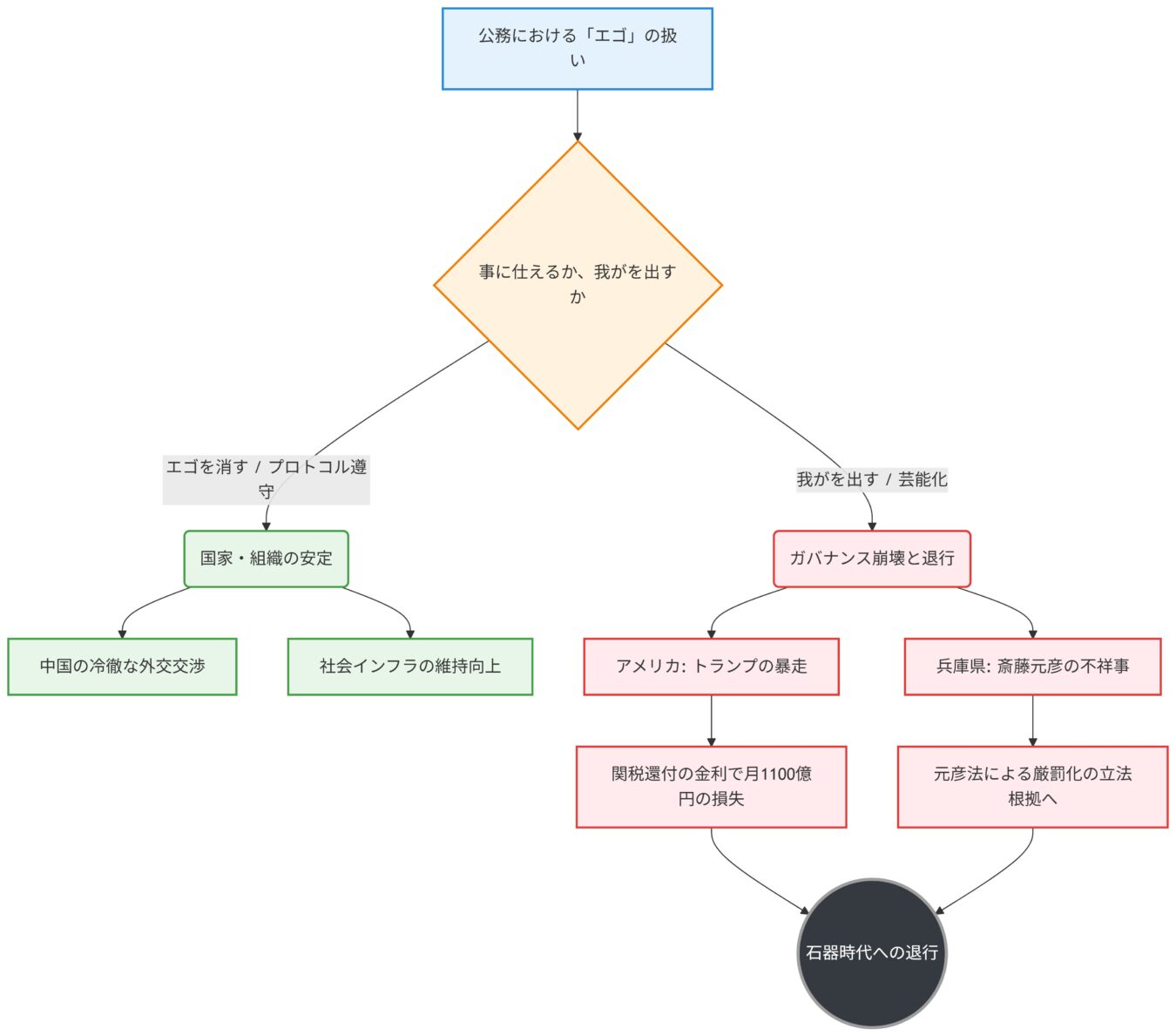
【結論】

己の行政行為が法律を厳罰化する「立法根拠」になるという歴史的恥辱。斎藤元彦やトランプのように「公務にエゴを持ち込む異常なバカ」を放置すれば、法秩序は破壊され、社会は借金まみれの「石器時代」へと一直線に退行していく。

【ポイント3選】

  • 「元彦法」という歴史的恥辱: 自身の不祥事が公益通報者保護法厳罰化の根拠になる異常事態。それは悲惨な飲酒運転事故が道交法を変えたのと同じ「異常なバカによる社会の破壊」である。
  • 不起訴=無罪という田舎者の錯覚: 「痴漢の最中に万引きが不起訴になった」だけで無罪を叫ぶような、支持者たちの限界突破した知性の低さが地獄を加速させる。
  • 神崎川の向こうは石器時代: エゴで1100億円を溶かすトランプのアメリカと、勝手に焼け野原になる兵庫県。「事に仕える」ことを忘れた権力者の末路は、国家の死である。
たもっちゃん
たもっちゃん

ちょっとそこのあなた、いきなりこの記事(第3回)から読もうとしてませんか?

いや、別にええんやけどね。でもね、今回の記事で書いた「社会が石器時代に退行していく」という地獄の本当のヤバさは、前回の第2回を踏まえてないと、どうにも解像度が上がらんのですわ。

前回はね、2000年前の孔子とWindows2000を例に出して、「そもそも仕事において己を虚しくする(プロトコルを守る)とはどういうことか」っちゅう、大人の基本中の基本をみっちり解説してます。その『アドミン(管理者)としての絶対の掟』が分かっているからこそ、今回お話しする「権力者の暴走」がいかにグローバルスタンダードから外れた異常な事態なのかが、はっきりと見えてくる。

急がば回れ、です。ぜひね、騙されたと思って先に第2回から読んでみてください。この国の底抜け具合と、私たちが直面している危機の正体が、より立体的かつ生々しくご理解いただけるはずですから。

いや、ほんまに嫌な時代になりましたね。前回の記事で「アドミン(管理者)が我がを出すとシステムが崩壊する」って話を書きましたけど、今回はその「崩壊した先にある地獄」の具体的な話をします。

斎藤元彦や高市早苗、あるいは海の向こうのトランプを見ていて感じる「共感性羞恥」。これ、単に「うわ、痛いおっさんやな」で済む話やないんですよ。あいつらが公務にエゴを持ち込んだ結果、現実の社会システムにどれだけの「実害」と「退行」をもたらしているか。ええ加減、この絶望的な事実に気づかないとあきません。

己の不祥事が「法改正の根拠」になるという歴史的恥辱

今、斎藤元彦がやらかしたことの「本当のヤバさ」を分かってない連中が多すぎるんです。あのおっさんがやったことは、単なるパワハラやおねだりやない。国家の法律の前提を、根底からぶっ壊したんです。

「元彦法」誕生の背景——性善説を破壊した「想定外のバカ」

皆さん、去年の通常国会で「公益通報者保護法」の改正案が可決されたの覚えてますか? あの改正案、永田町の一部で密かに何て呼ばれてたか知ってますか?

「元彦法」ですよ。

これまで公益通報者保護法って、「通報者探しをしてはいけない」とは定めつつも、厳しい刑事罰はなかったんです。なんでか分かります? 「まさか首長やトップが、自ら率先して通報者を潰しにいくような、そんなアホな真似はせんやろ」という『性善説』で成り立ってたからです。

ところが、そんな性善説を木っ端微塵に吹き飛ばす「想定外のバカ」が兵庫県に出現してしまった。あ、こんなバカがホンマにおるんやったら、法律でガチガチに縛って刑事罰も入れなアカンな、となって厳罰化が進んだわけです。

スポンサーリンク

福岡・飲酒運転死亡事故と同じ構図——「異常なバカ」が法律を変える時

これ、何かに似てると思いませんか? そう、約20年前に福岡の橋の上で起きた、あの痛ましい飲酒運転死亡事故です。酔っ払いの車が追突して、子供4人が海に投げ出されて亡くなったあの悲惨な事故。あれをきっかけに、日本中で「こんな異常なバカがおるなら」と道路交通法が厳罰化されました。

斎藤元彦がやったことは、あの「飲酒運転の車」と完全に同じ構造なんです。

自分のやった行政行為(という名の不祥事)が、国会で法律を厳罰化する「立法根拠」になってるんですよ? 普通の神経を持った人間なら、恥ずかしくてその場で首括るレベルの歴史的恥辱です。それなのにあの男は、平気の平左で知事の椅子に座り、公費で伊豆まで行ってええ気になって蕎麦食うてる写真をSNSにアップしてる。狂気としか言いようがないでしょうが。

スポンサーリンク

不起訴=無罪という「田舎者の錯覚」と底なしの知性低下

で、さらに地獄なのが、この「元彦法」を生み出した張本人を支持してる連中の頭の悪さです。

「不起訴=無罪」と騒ぐ支持者たちの致命的な頭の悪さ

最近、斎藤知事の支持者たちが「不起訴になった! ほら見ろ無罪だ!」って騒いでるでしょ。もうね、アホかと。「サザンが8(3×3=8)」って言うてる人間くらい致命的に頭が悪い。

不起訴=無罪じゃありません。有罪が確定するまでは誰でも無罪やっちゅう、刑事訴訟法の基本すら分かってない。そもそも、高市早苗でさえ国会で「3号通報は含まれる」と認めてるんです。公益通報者保護法違反という点においては、刑事罰がないだけで完全に「真っ黒」なんですよ。

「痴漢疑惑の最中に万引きが不起訴になった」のと同じ理屈

あいつらのやってる論理のすり替え、分かりやすく例えてあげましょうか。

僕(菅野完)が今、「痴漢(=公益通報者保護法違反)」の疑惑のド真ん中にいるとします。世間から「お前痴漢やったやろ!」と猛烈に叩かれている。その最中に、別の「万引き(=情報漏洩などの地公法違反)」の容疑でも刑事告発されてたんだけど、そっちの万引きについては証拠不十分で『不起訴』になった。

そこで僕が、「ほら見ろ! 万引きが不起訴になったぞ! だから俺は痴漢もやってへんのや!」って叫び出したら、皆さんどう思います? 「は? お前何言うてんの? 痴漢は真っ黒やんけ」ってなるでしょ?

斎藤元彦の支持者が歓喜してるのは、まさにこれと全く同じ構図です。この程度の詐術にコロッと騙される連中の知性は、もうとっくに限界を突破してますわ。

スポンサーリンク

グローバルスタンダードから滑り落ちた先にある「地獄」

この「トップが我がを出して暴走する」という悲劇は、兵庫県だけの話やありません。世界の覇権国でも同じことが起きています。

トランプ関税1100億円のツケと、中国の冷徹な「仕事」

アメリカのトランプを見てみい。あいつも「アドミン」としての自覚を持たず、エゴで政治を回した結果、司法に負けて「関税還付の金利だけで月1100億円」の損失を出してジタバタしてます。金利だけで1100億円ですよ?

アメリカがトップのアホのせいで借金まみれになって足踏みしてる間、中国は何をしてるか。己のエゴなんかこれっぽっちも出さず、淡々とタリバン(アフガニスタン)とパキスタンの仲裁という「仕事(事に仕える)」を進めてるんです。この冷徹なまでの「仕事の差」が、そのまま国家の衰退と直結してる。

パキスタンとアフガニスタンが協議 中国が仲介、停戦議論か

スポンサーリンク

神崎川の向こうは石器時代——エゴを許した国家と地域の末路

トランプのアメリカも、斎藤元彦の兵庫県も、本質は全く同じです。「事に仕える」ことを忘れ、エゴを暴走させた権力者を放置すれば、組織は確実に腐り、借金まみれになる。

皆さんに警告しときますわ。大阪から阪急電車に乗る時、うっかり十三(じゅうそう)で乗り換え忘れて神崎川を越えたらアカンよ。神崎川の向こう(兵庫)はもう、グローバルスタンダードから20年遅れ、いや、2000年前の孔子にすら追いつけない「石器時代」に退行してるんですから。トランプからミサイル撃たれたわけでもないのに、勝手に焼け野原になってるんです。

これを単なる「田舎の狂想曲」や「共感性羞恥」で笑って済ませていると、マジでこの国全体が神崎川の向こう側に行きますよ。ええ加減、目を覚ましてください。

コメント

タイトルとURLをコピーしました